Что такое гибридный усилитель мощности звуковой частоты. Как сочетаются лампы и транзисторы в гибридных УМЗЧ. Какие преимущества дает гибридная схемотехника. На что обратить внимание при проектировании гибридного усилителя.
Что представляет собой гибридный УМЗЧ
Гибридный усилитель мощности звуковой частоты (УМЗЧ) — это устройство, в котором сочетаются ламповые и полупроводниковые каскады. Обычно входные каскады и предварительное усиление выполняются на электронных лампах, а выходные мощные каскады — на транзисторах или полевых транзисторах. Такая комбинация позволяет объединить преимущества обоих типов активных элементов.
Преимущества гибридной схемотехники
Гибридные УМЗЧ обладают рядом достоинств по сравнению с полностью ламповыми или транзисторными усилителями:
- Сочетание «лампового» звучания с высокой мощностью и КПД транзисторов
- Возможность работы без выходного трансформатора
- Более широкая полоса пропускания по сравнению с ламповыми УМЗЧ
- Меньшие габариты и вес по сравнению с мощными ламповыми усилителями
- Более высокий коэффициент демпфирования, чем у ламповых УМЗЧ
Ключевые особенности конструкции гибридных усилителей
При проектировании гибридного УМЗЧ важно учитывать следующие моменты:

- Правильный выбор типов ламп и транзисторов для каждого каскада
- Согласование ламповых и транзисторных каскадов по входному/выходному сопротивлению
- Разработка оптимальной схемы питания для ламповой и транзисторной частей
- Обеспечение температурной стабилизации режимов работы
- Применение качественных пассивных компонентов (конденсаторов, резисторов)
Варианты схемотехники гибридных УМЗЧ
Существует несколько основных подходов к построению гибридных усилителей:
1. Классическая схема
Ламповый предварительный усилитель и фазоинвертор + транзисторный двухтактный выходной каскад. Это наиболее распространенный вариант.
2. Однотактная схема
Ламповый каскад усиления напряжения + однотактный транзисторный выходной каскад, работающий в классе А. Позволяет получить очень высокое качество звучания.
3. С параллельным включением
Ламповый и транзисторный каскады работают параллельно на общую нагрузку. Можно получить интересные звуковые эффекты за счет смешивания «лампового» и «транзисторного» звучания.

Особенности блока питания гибридного УМЗЧ
Блок питания — важнейшая часть любого усилителя. В гибридных конструкциях нужно обеспечить питание как ламповой, так и транзисторной частей. Основные требования:
- Раздельные источники питания для ламп и транзисторов
- Качественная стабилизация и фильтрация напряжений
- Мощный источник для выходного транзисторного каскада
- Высоковольтный маломощный источник для ламп
- Отдельная цепь накала ламп
Выбор компонентов для гибридного усилителя
От качества применяемых компонентов во многом зависит звучание гибридного УМЗЧ. Рекомендуется использовать:
- Качественные аудиофильские лампы (например, Electro Harmonix, Tung-Sol)
- Транзисторы с хорошими звуковыми характеристиками (Toshiba, Sanken)
- Пленочные конденсаторы в цепях прохождения сигнала
- Прецизионные резисторы с низким уровнем шума
- Качественные разъемы и кабели для межблочных соединений
Настройка и регулировка гибридного УМЗЧ
Процесс настройки гибридного усилителя включает следующие этапы:

- Установка рабочих режимов ламп по постоянному току
- Настройка токов покоя транзисторных каскадов
- Проверка и регулировка частотной характеристики
- Измерение коэффициента гармоник на разных частотах
- Субъективная оценка звучания и при необходимости корректировка режимов
Сравнение гибридных УМЗЧ с другими типами усилителей
Как гибридные усилители соотносятся с другими типами УМЗЧ по основным параметрам:
| Параметр | Ламповые | Транзисторные | Гибридные |
|---|---|---|---|
| Мощность | Низкая-средняя | Высокая | Средняя-высокая |
| КПД | Низкий | Высокий | Средний |
| Искажения | Высокие (но «музыкальные») | Низкие | Средние |
| Полоса частот | Узкая | Широкая | Средняя-широкая |
| Звучание | «Теплое», «ламповое» | «Точное», «холодное» | Сочетание «теплоты» и точности |
Популярные схемы гибридных УМЗЧ
Рассмотрим несколько интересных схем гибридных усилителей, разработанных известными конструкторами:
Схема Уима де Джегера
Классическая гибридная схема с ламповым предварительным усилителем на лампе ECC83 и мощным выходным каскадом на транзисторах IRF530N. Особенности:

- Выходная мощность до 70 Вт на канал
- Работа выходного каскада в классе AB
- Применение MOSFET-транзисторов в выходном каскаде
- Использование глубокой ООС
Однотактный гибридный усилитель В. Гришина
Оригинальная схема с ламповым каскадом на триоде 6С2С и однотактным выходным каскадом на полевом транзисторе. Ключевые моменты:
- Работа всех каскадов в классе А
- Отсутствие общей ООС
- Применение дросселя в выходной цепи вместо трансформатора
- Выходная мощность около 15-20 Вт
Заключение
Гибридные УМЗЧ позволяют объединить лучшие качества ламповых и транзисторных усилителей. При грамотном проектировании можно получить устройство с отличным звучанием, высокой мощностью и приемлемыми габаритами. Однако разработка качественного гибридного усилителя требует глубоких знаний и опыта в области звуковой техники.
Гибридный УМЗЧ Унисон — RadioRadar
Авторы продолжают знакомить со своими разработками ламповых УМЗЧ, отличающихся простотой и оригинальностью схемных решений. В этой статье они предлагают несложный вариант усилителя, собранного на электронной лампе, с применением мощного выходного каскада на транзисторах. Отсюда и название усилителя — «Унисон», как слитное «звучание в хоре» лампового и транзисторного каскадов.
Схема УМЗЧ, собранного на доступной элементной базе, приведена на рис. 1. Выходной каскад собран на комплементарной паре из мощных транзисторов VT1, VT2 структуры Дарлингтон и работает в режиме, близком к классу «A», позволяя при однополярном питании 64±5 В получить максимальную выходную мощность до 40 Вт. Такой усилитель может стать попыткой найти «золотую середину» между инструментальной «детальностью», «теплотой» лампового звука с «напористостью» мощного транзисторного каскада без применения трудоёмкого и дорогостоящего выходного трансформатора.
Рис.
1. Схема УМЗЧ, собранного на доступной элементной базе
Основные технические характеристики
Чувствительность по входу, В ….. 0,8
Мощность номинальная (максимальная), Вт ……..36 (40)
Коэффициент гармоник на частоте 1 кГц при мощности 36 Вт, % …………….0,5
Диапазон рабочих частот по уровню -2 дБ, Гц……..10…50000
Сопротивление нагрузки (номинальное), Ом …….6…12(8)
Входной каскад на левом по схеме триоде лампы VL1 6Н23П усиливает входной сигнал по напряжению. Следующий за ним каскад на правом триоде VL1 собран катодным повторителем. Обладая малыми нелинейными искажениями, хорошими частотными свойствами и небольшой зависимостью выходного напряжения от изменения сопротивления нагрузки, он способствует устойчивой работе входного каскада усилителя и обеспечивает необходимый ток для работы оконечного (выходного) каскада. Усиленный по напряжению сигнал через разделительный конденсатор С2 и резисторы R6,R7 поступает на базы транзисторов выходного каскада. Его ток покоя (около 0,4 А) задан плечами делителя напряжения R5, R8 и стабилизируется терморезистором RK1. С повышением температуры транзисторов выходного каскада сопротивление терморезистора уменьшается, предотвращая рост тока покоя за счёт уменьшения падения напряжения между базами транзисторов VT1 и VT2. С понижением температуры происходит обратный процесс.
Рис. 2. Схема блока питания УМЗЧ
Схема блока питания УМЗЧ приведена на рис. 2. Блок питания имеет два выходных напряжения. Одно — +190 В, получено умножением напряжения со вторичной обмотки II силового трансформатора Т1 в четыре раза. Оно предназначено для питания двойного лампового триода VL1. Второе, равное 64 В, — для питания выходного каскада.
Транзисторы выходного каскада устанавливают на два теплоотвода. Площадь каждого теплоотвода — около 1000 см2. На каждом теплоотводе устанавливают по два транзистора одного типа проводимости с нанесённой термопастой КПТ-8 на внутренней поверхности. При такой компоновке не требуется крепления транзисторов через изолирующие теплопроводящие подложки.
Детали самого усилителя рекомендуем разместить сбоку теплоотводов на монтажных лепестках и на лепестках ламповой панели, а блок питания собрать отдельно. Терморезистор RK1 — малогабаритный, например, типа MF5A-3 номинальным сопротивлением 5,1 кОм (при 25 оС), размещён внутри небольшой керамической трубки (можно от неисправного паяльника) с применением термопасты КПТ-8. Трубку крепят в отверстии одного из теплоотводов, а выводы терморезистора припаивают к монтажным лепесткам, закреплённым на теплоотводе. Все резисторы — типа МЛТ или импортные, но вдвое большей мощности. Резисторы R2-R4 применены с допуском 10 % от номинала, а R5-R8 — 5 %. Конденсатор С1 — полиэтилентерефталатный фольговый, например К73-9; С2 — полиэтилентерефталатный металлоплёночный К73-11 или подобный. Отечественные транзисторы VT1, VT2 — КТ927Г и КТ925Г, можно заменить импортными аналогами.
В блоке питания для двухканального УМЗЧ может быть применён силовой трансформатор мощностью не менее 140…150 Вт, например серии ТПП, с допустимым током вторичной обмотки II не менее 2,5 А при напряжении на обмотке ~50 В и накальной обмотки III около 1 А при напряжении ~6,3 В. Если накальной обмотки нет, то её можно намотать самостоятельно или применить в качестве накального дополнительный готовый маломощный сетевой трансформатор.
Наиболее удачным, по мнению авторов, является раздельное питание каждого канала УМЗЧ (каждый от своего блока питания). В этом случае в блоке питания каждого из каналов потребляемый ток будет вдвое меньше. Для моноблочного варианта подойдут, например, трансформаторы ТПП-269 и подобные им, но лучше трансформаторы, имеющие обмотки с напряжениями ~6,3 В для накала ламп. Оксидные конденсаторы С1-С6 — импортные малогабаритные. Дроссель L1 — Д141 заменим Д156, Др-48-204.
Его можно рассчитать и изготовить самостоятельно по известной методике. Мотать следует проводом диаметром не менее 0,5 мм, при этом активное сопротивление дросселя должно быть не более 1 Ом. В качестве спра-вочного материала приводим параметры дросселя Др-48-204: магнитопровод Ш20х20, сборка с зазором 0,16 мм; использована обмотка I, содержащая 300 витков провода ПЭЛ-1 диаметром 0,64 мм.
Первое включение УМЗЧ необходимо проводить при пониженном напряжении питания во избежание выхода из строя мощных транзисторов при возможных ошибках монтажа. В точке соединения эмиттеров транзисторов необходимо выставить напряжение, равное половине напряжения питания, с помощью подбора одного из резисторов R5 или R8. Все напряжения в схеме измерены под нагрузкой при отсутствии входного сигнала. Ток, потребляемый выходным каскадом, при номинальной мощности УМЗЧ составляет около 1 А.
Для усилителя могут подойти те же звуковые колонки, что и для транзисторных усилителей, однако для максимально близкого к «ламповому» звучанию следует использовать высокочувствительные динамические головки с мягкими подвесами и бумажными диффузорами. Идеальным же вариантом является акустическая колонка открытого типа.
Авторы: А. Ахматов, Д. Санников, г. Ульяновск
Гибридный УМЗЧ Уим де Джегера на лампах EL34, транзисторах и ОУ (70 Вт)
Схема самодельного гибридного усилителя мощности низкой частоты на лампах EL34, транзисторах и ОУ, выходная мощность — 70 Ватт.
Уим де Джегер посчитал, что расширение полосы частот современных цифровых аудиоканалов таких форматов, как SACD и DVD-audio (частота дискретизации 192 кГц теоретически обеспечивает полосу 96 кГц) не может больше оставаться незамеченным сторонниками High-End. Ведь большинство ламповых УМЗЧ едва дотягивает до 20—30 кГц.
А если есть хотя бы мизерный полезный сигнал между 20 и 96 килогерцами, то аудиофильский максимализм требует, чтобы он был воспроизведен или, по крайней мере, не тормозился в усилителе и подводился к акустической системе.
Параметры усилителя:
- номинальное входное напряжение 170 мВ,
- выходное сопротивление 0,9 Ом,
- коэффициент гармоник при выходной мощности 40 Вт/ 8 Ом на частоте 100 Гц — 0,35%, 1 кГц — 0,26%, 10 кГц — 0,78%, 100 кГц — 2,6%;
- АЧХ указана выше; отношение сигнал/шум 88 дБ невзв. или 95 дБА.
Принципиальная схема
Разработанный им гибридный УМЗЧ (рис. 1) обеспечивает полосу полной мощности 30 Гц — 100 кГц и малосигнальную АЧХ от 10 Гц до 170 кГц. Функции усилителя напряжения и фазоинвертора выполняет дифкаскад на составных транзисторах Q1Q3, Q2Q4 с генератором тока (6 мА) Q8 в эмиттерных цепях и усовершенствованным токовым зеркалом Q5Q6Q7 в коллекторных.
Для непосредственной раскачки ламп требуется значительное напряжение. Поэтому питание дифкаскада — высоковольтное асимметричное +50 / -100 В.
При этом все примененные транзисторы — p-n-p BF423 и п-р-п BF422 выдерживают Uкэ=250 В. Парафазные напряжения поступают на управляющие сетки пентодов В1, В2 EL34 (отеч. аналог 6П27С) в ультралинейном включении.
Рис. 1. Схема гибридного УМЗЧ Уим де Джегера.
ООС по переменному току глубиной около 15 дБ с вторичной обмотки выходного трансформатора через R27C10/R24 замыкается на один из входов дифкаскада.
Сюда же через компаратор-интегратор на ОУ и R26C3R25/R24 заводится напряжение обратной связи по постоянному току, выравнивающей катодные и анодные токи ламп.
Примечание. Так устраняется постоянная составляющая магнитного потока в магнитопроводе выходного трансформатора, и тем самым предотвращается деградация его магнитных свойств.
Регулировку фиксированного смещения (около -35 В) на управляющих сетках ламп выполняют резистором R15 так, чтобы начальные токи анодов составляли 40 мА.
Выходной тороидальный трансформатор VDV3070PP Amplimo доступен в готовом виде за 277 евро (amplimo.n1/en-us/dept_17.html). Его первичная обмотка рассчитана на Raa=2757 Ом и имеет «ультралинейные» отводы от 40%; диаметр и высота трансформатора в экране 126 и 66 мм, номинальная мощность 70 Вт.
Блок питания
Схема блока питания показана на рис. 2.
Рис. 2. Принципиальная схема блока питания для гибридного лампово-транзисторного усилителя звука.
Литература: Сухов Н. Е. — Лучшие конструкции УНЧ и сабвуферов своими руками.
| В описываемом здесь гибридном усилителе реализована идея однотактного выходного каскада с бестрансформаторным выходом и непосредственной связью с нагрузкой. На выставке «Российский Hi-End 2004» усилитель демонстрировался совместно с акустикой фирмы «Christalvox» и получил высокую оценку слушателей и специалистов.Позже усилитель прошёл этап усовершенствования: вместо применявшегося в выходном каскаде полевого транзистора IRF830 был найден более совершенный по своим качественным показателям транзистор аналогичной структуры. Это позволило снизить коэффициент гармоник выходного каскада при номинальной выходной мощности до 0,3%, причём при снижении мощности искажения быстро спадают.Синусоидальная выходная мощность доведена до 16 Вт на канал (музыкальная — 25 Вт), КПД выходного каскада повышен до 40 %, что позволило отказаться от компьютерных вентиляторов из-за их шума, охлаждая транзисторы обычным теплоотводом площадью 1500….2000 см2. Верхняя граница полосы частот усилителя — около 200 кГц. Уровень фона и шумов не измерялся, они совершенно не слышны с места прослушивания в жилой комнате при использовании АС чувствительностью 87.. .90 дБ. Выходной дроссель совершенно не вносит никакой окраски в звук.</span></td>
</tr>
</tbody>
</table> Рис. Принципиальная схема гибридного УМЗЧ Каждый каскад имеет высокую линейность амплитудной характеристики, что позволяет не использовать петлю общей ООС. Нагрузка (АС) с импедансом 4 Ом включена непосредственно в цепь истока транзистора VT1. Смещение на его затворе формируется элементами R4, R5, R6, VD1, С2, что позволяет осуществить установку требуемого тока покоя каскада. Стабилизация режима усиления класса А сохраняется при изменении напряжения питания в допустимых пределах. Большая ёмкость конденсатора С2 обеспечивает при подаче питания мягкое включение транзистора и выход в рабочий режим. Непосредственное подключение АС к выходному каскаду возможно благодаря применению дросселя L1, индуктивность которого также связана с импедансом нагрузки (АС). На схеме его индуктивность указана для нагрузки 4 Ом, для сопротивления 8 Ом его индуктивность следует увеличить вдвое. Обозначение магнитопровода дросселя на схеме отражает особенность его конструкции, предложенной автором. Внешний слой выполнен из феррита, а основной, внутренний, — из трансформаторной стали. Активное сопротивление обмотки дросселя L1 не превышает сотых долей ома, т. е. практически замыкает на общий провод постоянную составляющую тока транзистора VT1. Переменная составляющая во всей полосе частот ответвляется в нагрузку (АС). Блок питания содержит три сетевых трансформатора (для накала ламп, анодного напряжения, для выходных каскадов), но относительно прост и в подробных комментариях не нуждается. Для выпрямления анодного напряжения автор применил маломощный кенотрон (двойной диод 6X2П) и накопительные конденсаторы фильтра общей ёмкостью около 150 мкФ, а также дополнительные RC-фильтры. Это обеспечило плавность нарастания напряжения питания 250 В для исключения скачка напряжения на затворе полевого транзистора (об этом сказано ранее) и меньший спектр гармоник выпрямителя. Функция «Stand-by» может быть реализована отключением цепи смещения VT1 от анодного напряжения в блоке питания без отключения блока питания от сети. Ёмкость конденсаторов выпрямителя питания для выходного каскада следует выбрать исходя из сопротивления АС. Автор использовал пару конденсаторов ёмкостью по 47000 мкФ, общих для двух каскадов стереоусилителя, рассчитанного на нагрузку сопротивлением 4 0м. Для АС сопротивлением 8 0м их ёмкость можно уменьшить (до 33000 мкФ каждый). Применение диодного выпрямителя вместо кенотронного возможно при введении защитного стабилитрона между затвором и истоком полевого транзистора. Немного о выборе деталей. При подборе типа резисторов для регуляторов громкости следует определиться — регулировку сделать общей или раздельной по каналам? В первом случае следует отдавать предпочтение дорогим резисторам ALPS. Во втором случае подойдут и менее дорогие с демпфированием вращения. От регулятора громкости можно отказаться совсем, если проигрыватель компакт-дисков имеет дистанционную регулировку громкости. В этом случае между сеткой триода и общим проводом следует включить постоянный резистор сопротивлением 47…56 кОм. В качестве входного триода подойдёт довольно широкая номенклатура ламп, как одинарных, так и двойных, октальных и пальчиковых, например, 6С2П, 6Н1П. Каждый триод вносит свою окраску звука, поэтому выбор остаётся за читателями. Однако, по результатам субъективной оценки, предпочтение было отдано 6С2С несмотря на неидеальный вид его выходных характеристик. Дело в том, что для «раскачки» выходного каскада требуется очень небольшой участок амплитудной характеристики. В пределах этого участка линейность достаточно высока. Номиналы резисторов R2 и R3 оптимальны для выбранного участка характеристики триода 6С2С и, естественно, будут другими для иных триодов. Все резисторы — углеродистые любых типов. В качестве разделительного конденсатора С1 автор применял в основном К40У-9. В качестве полярных конденсаторов в усилителе и блоке питания достаточно использовать оксидные фирмы JAMICON. Вместо стабилитрона КС182Ж (VD1) можно применить любой стабилитрон серий КС175Ж— КС210Ж. Указанный на схеме тип полевого транзистора незаменим, по моему мнению, с точки зрения качества звука, хотя по электрическим параметрам имеет большое число аналогов. В блоке питания применены сетевые трансформаторы серии ТТП, которые можно приобрести. Применение трёх или двух готовых трансформаторов вместо одного позволяет отказаться от их самодельного изготовления. Кроме этого, раздельное питание предварительных и выходных каскадов исключает нежелательную связь по цепям питания. Трансформатор для питания выходных каскадов взят автором с трёхкратным и более запасом по мощности (на 1 50…250 Вт). Для варианта с АС 4 Ом напряжение вторичной обмотки равно 12 В, с АС 8 Ом — 18 В. Остальные трансформаторы рассчитаны на мощность до 15 Вт. Полупроводниковые диоды мощного выпрямителя (мостовая схема) для питания транзисторных каскадов должны выдерживать ток до 30 А (лучше диоды Шотки КД2998В, КД2998Г или их зарубежные аналоги). Выпрямитель анодного питания также выполнен по мостовой схеме, причём один полумост выполнен на двойном вакуумном диоде 6Х2П, а другой — на полупроводниковых диодах, например КД105. Вместо указанной лампы можно применить её октальный аналог 6Х6С или кенотрон 6Ц5С. В RC-фильтрах анодного питания можно применить конденсаторы МБГЧ, МБГО либо плёночные К73-16, К73-17. Монтаж усилителя и блока питания выполнен навесным способом, все соединения сделаны проводом МГТФ, за исключением цепей мощного каскада и его выпрямителя, которые выполнены «акустическим» проводом сечением 1,5 мм2. Цепи питания, в том числе и цепи накала ламп, можно выполнить монтажным проводом соответствующего сечения с обычной ПВХ изоляцией. Для снижения фона и помех соответствующие пары проводов должны быть плотно свиты. Если дроссели, подходящие для выходного каскада, приобрести не удастся, то можно изготовить самостоятельно. Выходные дроссели, разработанные автором, доводились до совершенства не один год. Для их изготовления необходим медный эмалированный обмоточный провод диаметром 2 мм для четырёхомной нагрузки и 1,78 мм для восьмиомной нагрузки, магнитопровод броневой конструкции (ШЛМ20Х40). Все детали размещены в прямоугольном деревянном корпусе 300x300x100 мм. Металлические панели при изготовлении корпуса желательно не использовать. Теплоотводы мощных транзисторов располагают на боковых стенках с зазором между ними в 15…20 мм, а опоры корпуса должны обеспечить подъём нижних сторон теплоотводов на 20…30 мм над поверхностью стола (подставки под усилитель), чтобы обеспечить конвекционный поток воздуха. Налаживание усилителя сводится к установке тока покоя транзистора подстроечным резистором для каждого из каналов. Перед включением движок резистора должен быть выведен в крайнее (нижнее по схеме) положение. Однако первые 3…4 ч после установки тока следует контролировать его до окончательного установления температуры теплоотвода. Малое число радиоэлементов обеспечивает высокую надёжность усилителя, который выдерживает как короткое замыкание нагрузки, так и разрыв её цепи сколь угодно длительное время. Усилитель имеет хорошую повторяемость не только в работоспособности, но и в достижении высокого качества звука. По результатам субъективной оценки особенно подкупает разрешающая способность, хорошее демпфирование баса, ощущение большого динамического диапазона, чёткая атака звука, любые динамические перепады не искажают натуральность звучания музыкальных инструментов. При комплектации всего звукового тракта следует учесть, что усилитель рассчитан на подключение источника со стандартным выходом, например, проигрывателя компакт-дисков (максимум 2 В). Мощность подключаемой АС должна быть, по крайней мере, в два раза больше номинальной мощности усилителя. При самодельном изготовлении АС автор не рекомендовал бы использовать разделительный конденсатор в составе фильтра среднечастотного звена АС, так как преимущество непосредственного включения нагрузки будет утеряно именно для средних частот, тем более что найти конденсатор высокого качества на десятки микрофарад достаточно сложно. Поэтому более предпочтительной может оказаться двухполосная АС. В. Гришин, г. Владимир |
Однотактный гибридный усилитель мощности звука
Лампово — полупроводниковый однотактный гибридный усилитель мощности звука работает в чистом классе «А» и обладает высокими техническими характеристиками, которые не характерны для каскадов усиления построенных на радиолампах.
Выходной трансформатор лампового усилителя заменён на транзисторный эквивалент, что позволяет максимально точно выразить музыкальные способности предварительного — лампового каскада усиления, собранного на двойном вакуумном триоде «12AX7 / ECC83».
Мощные спаренные выходные транзисторы имеют низкое выходное сопротивление и обеспечивают достаточно полный контроль над любыми акустическими системами, при этом обратная связь (ООС) отсутствует.
Гибридная конструкция корректно совмещает эмоционально «тёплое» звучание радиолампы и динамическую активность полупроводников, работающих в однотактном режиме чистого класса «А».
В схеме нет инертных компонентов — резисторов | электролитических конденсаторов, что даёт возможность получить более достоверный образ повышенной музыкальности.
В гибриде установлены уникальные радиокомпоненты (без оглядки на их стоимость), это подымает качество звукоусиления на новый — практически недостижимый уровень.
Технические характеристики
- Входное сопротивление — 50 ком
- Выходное сопротивление — 0.08 ом
- Полоса воспроизводимых звуковых частот — 20 Гц — 20 кГц при неравномерности 0 Дб.
- Полоса воспроизводимых звуковых частот — 5 Гц — 200 кГц при неравномерности — 3 Дб
- Коэффициент усиления — 26 Дб
- Мощность выходная | один канал — 30 ватт на нагрузке 8 ом
- Мощность потребления около — 400 ватт
- Мощность потребления — 6 ватт ждущий режим (фильтр, коммутация)
- Напряжение сети ~ 180-250 в. (стабильная работа)
- Размеры — ш.490 д.330 в.210
- Вес — 32 кг
- Цена: 278 000 руб
«Grimmi Pure Class A Single Ended Hybrid Amplifier» — однотактный ламповый усилитель, построенный на единственном усилительном элементе — вакуумный триод. Классический оконечный трансформатор заменён сигнал проводящими NPN транзисторами, включёнными эмиттерным повторителем — «Pure Class A Single Ended Power Follower Amplifier».
«Pure Class A Single Ended Power Follower Amplifier» — однотактный повторитель мощности (усилитель тока), нет коэффициента усиления по напряжению и искажений связанных с этим процессом усиления. Согласует маломощный триодный усилительный блок с акустическими системами, с помощью постоянно протекающего повышенного тока.
«Virtual Battery Power Supply» — высокоскоростная технология подачи напряжения питания построенная на конденсаторах маленькой ёмкости — это схемотехническое решение даёт возможность фильтровать | поддерживать разность потенциалов «быстрыми» маленькими (объём ёмкости) неэлектролитическими конденсаторами, увеличивая их ёмкость электронным образом, в десятки тысяч раз — «Воюй не числом, а умением».
Особенности конструкции гибридных усилителей
Лампово — полупроводниковый усилитель «Grimmi» проектировался в компьютерном симуляторе электронных схем «Microcap 9». На фото показаны пути совершенствования принципиальной схемы — убираем блок смещения транзисторов.
Над изменениями схемы построения работали достаточно долго, хотя принципиальных различий маловато. При этом, режимы работы полупроводников существенно преобразовались, что привело к усложнению процесса их подбора. В результате получили, более эмоциональное усиление сигнала. Проводим дальнейшее совершенствование, с целью устранить единственный резистор.
Оригинальная схема усилителя «Grimmi» в производстве с августа 2013г.
Все активные элементы работают в чистом классе «А» | нет обратных связей (ООС).
Общая конструкция выполнена по концепции — усиление должно происходить | без сопротивления по току, чтобы исключить дополнительные шумы и обеспечить высокую скорость прохождения сигнала.
Во всех моноблочных изделиях применяется одинаковая концепция схемы построения, основанная на схемотехнике предыдущих двухблочных моделей, с новыми конструктивными решениями и схемотехническими доработками.
Однотактный гибридный усилитель состоит из двух каскадов, не имеющих обратных и гальванических связей — усилителя напряжения (вакуумный триод), повторителя мощности — сборка транзисторов NpN проводимости.
Все компоненты расположены на четырёх платах. Соединение плат между собой осуществляется винтовыми клеммниками + акустический кабель «Kimber Kable или МП 37 — 12 (СССР)».
В первом каскаде установлен редко применяемый дискретный регулятор громкости «DACT», который не вносит дополнительных призвуков в проходящий сигнал, что значительно повышает общее качество звукоусиления.
Питание организовано по древней стратегии «Разделяй и властвуй » — восемнадцать трансформаторов суммарной мощностью 800 ватт, собранных на индивидуально оптимизированном магнитопроводе + локальный для каждого из маломощных трансформаторов отсекатель постоянной составляющей.
В блоке питания мощных выходных транзисторов применяются электролиты высшего аудиофильного класса, имеющие минимальные емкостные номиналы. Больше электролитических накопителей энергии в звуковых каскадах и их блоках питания нет. Для достижения более высококачественного звучания их инертное воздействие минимизировано.
Основная поддержка | фильтрация напряжения возложена на аудиофильные плёночные конденсаторы «MultiCap PPFX — S» (полипропилен/станиоль), которые из за своей высокой цены не находят применение в серийных High End Аudio конструкциях. Такие элементы обычно используют для апгрейда High End аппаратуры, а также их применяют в редких | дорогих эксклюзивных изделиях, в ограниченном — штучном количестве. Ещё более дорогие | музыкальные «MultiCap RTX»,» AudioCap TFT», «Jensen» (в данной конструкции) выполняют переход | управляющие и шунтирующие функции. Все пассивные компоненты обладают ярко выраженным, индивидуально характерным звуковым почерком. Эти особенности дают возможность поднять общее качество звуковоспроизведения на новый уровень.
Платы (FR-4 изготовлены по многослойной СВЧ технологии медь, золото, палладий) имеют посадочные места для установки неэлектролитических энергонакопителей больших размеров | разных производителей.
Корпус сделан из 2 мм воронёной стали, передняя панель | верхняя крышка 10 мм алюминий, надписи — глубокая лазерная гравировка. На задней части расположена многооборотная ручка принудительной регулировки скорости вентиляторов, которая позволяет точно установить необходимую температуру радиаторов, потому вся конструкция стабильно работает в условиях жаркого климата. При температуре окружающей среды ниже 30 гр/ц нет смысла пользоваться данной настройкой. В нормальном рабочем состоянии внешняя поверхность теплоотвода в среднем нагревается до температуры 60-70 гр/ц. Если температура внутренней поверхности радиатора превысит 80 гр/ц, система защиты отключит аппарат | включит автоматически после нормализации температуры.
Правильное фазирование — залог максимально возможного качества звукоусиления. При подключении гибридного усилителя к сети загорается индикатор ждущего режима, который сигнализирует о правильном фазировании. Если индикатор не горит, надо перевернуть вилку сетевого кабеля.
Внешний подключаемый источник сигнала также нуждается фазировании | его интегрирование в общий звуковой тракт подбирается экспериментально — переворотом вилки собственного сетевого кабеля.
Общее включение / выключение происходит лёгким нажатием на металлическую антивандальную кнопку без фиксации — отдельная схема / плата с тиристорным управлением и бестрансформаторным питанием ~220в. Стабилизатор напряжения собранн на металлооксидном варисторе «Epcos», а не на кремневом стабилитроне, что гасит синфазные помехи и благоприятно влияет на звук. Далее в работу вступает сетевая группа электромеханического реле, обеспечивая поэтапное включение в течении одной минуты (индикаторы — передняя панель).
Ручная сборка выполнена на современном техническом уровне, на конверсионных мощностях военно — космических сил России | нет компромиссов.
О конденсаторах установленных в усилителе
Полный набор бумажных и плёночных. Общая стоимость около 2000$.
Можно заменить штатные — фильтрующие «MultiCap PPFX — S» (средняя стоимость которых 50$ за 1шт.), на самые элитные и получить другой характер звуковосприятия. Количество взаимозаменяемых элементов (до 20шт) зависит от материальных возможностей заказчика. Изначально продемонстрируем принципиальную разницу, заменяя один или более. Средняя стоимость одного конденсатора составляет 80 — 300$. Взаимозаменяемые номиналы — от 0.1 до 1 мкф. В данном изделии — чем больше ёмкость, тем заметнее разница в звуковом образе.
Слушать аппарат можно сразу после включения, однако реальный прогрев происходит в течении 30 минут, за это время полностью восстанавливаются идеальные рабочие режимы | достигается максимальное качество звука.
Гибридный усилитель звука — меломаны считают его одним из лучших аппаратов такого типа
Гибридный усилитель звука без ООС
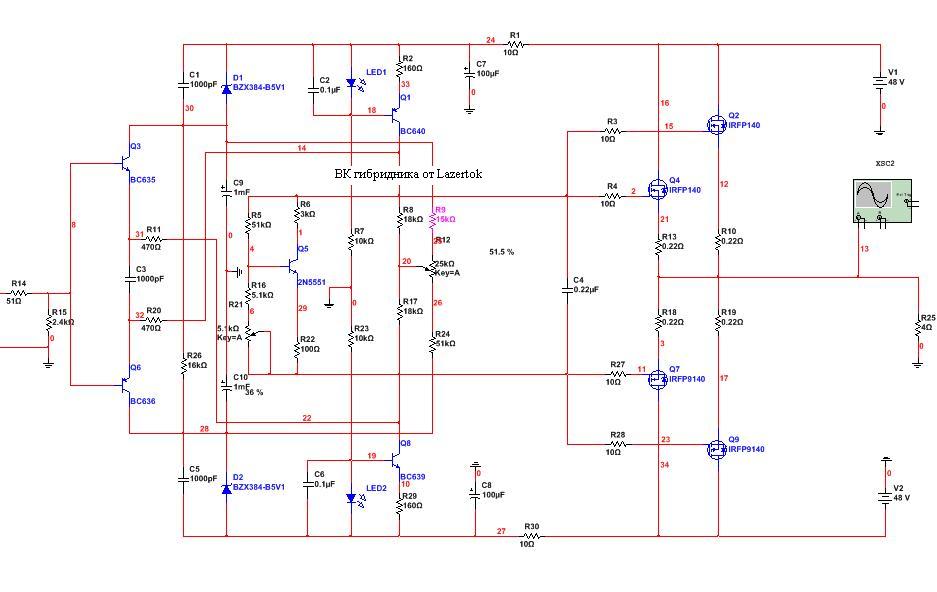
Гибридный усилитель звука, который показан на схеме ниже многими меломанами считается одним из лучших аппаратов такого типа вобравший в себя все самое лучшее, что может максимально предоставить ламповый и транзисторный УМЗЧ. Его звучание похоже на двухтактный аппарат выполненный на триодах, но басы намного насыщеннее, быстрее, четче и солиднее. Средняя полоса прозрачная с ярко выраженными деталями, верхние частоты без всяких примесей, которыми грешат транзисторные приборы. Я уже давно подумывал взяться за сборку усилителя мощности с высоким классом. Перебрав различные варианты схем, коих великое множество в интернете, но большее внимание привлекла именно вот эта принципиальная схема.
В общем как основа, такое схематическое решение мне абсолютно подходило, тем не менее позднее, по ходу настройки возникла необходимость ее немного модернизировать. Схема то прекрасная, но не хватало там защитных функций. Поэтому я в первую очередь добавил защиту, обеспечивающей мягкий запуск усилителя при включении сетевого напряжения. Усовершенствовал функцию выполняющей автоматическое смещение напряжения на транзисторах MOSFET IRFP140 и IRFP9140. В изначальной авторской разработке, напряжение с выхода ламп значительно терялось в схеме смещения обладающей малым внутренним сопротивлением. Только после того, как я увеличил ее общее сопротивление порядка до нескольких сот кОм, то размах амплитуды на выходе возрос до 30v.
В конечном итоге гибридный усилитель обеспечивает выходную мощность до 200 Вт на каждый канал, при работе на нагрузку 4 Ом. Исходя из того, что выходной каскад аппарата работает в классе А, я заранее предусмотрел установку теплоотводов под полевые транзисторы, а для охлаждения радиаторов дополнительно еще вентилятор. По техническим и звуковым параметрам эта схема очень схожа с известным гибридным усилителем мощности Magnat RV3. Существенное отличие этого усилителя от Магната, это то, что в выходных каскадах последнего реализованы кремневые биполярные транзисторы, а в этом оконечный каскад работает на полевых транзисторах. Именно применение MOSFET-транзисторов исключило необходимость установки дополнительных каналов согласования, исключительно только конденсаторы в качестве переходных элементов.
Говоря об устройствах такого типа как лампово-транзисторный усилитель, стоит отметить, что основная цель в получении высокой мощности на выходе, не в угоду громкости в динамиках, а для воспроизведения качественного, естественного звука.
[adsens]
Также стоить отметить еще одну конструктивную особенность устройства. Что бы обеспечить питающим напряжением ламповый модуль усилителя был использован импульсный блок питания имеющий постоянное выходное напряжение 6,3v и 270v, вследствие чего удалось максимально убрать фон низкой частоты и кардинально снизить уровень шума.
Важное замечание! Представленная здесь схема, как было сказано выше, использовалась как основа. Поэтому у каждого кто возможно планирует ее повторить, есть возможности усовершенствовать ее по своему. Еще хочу добавить, что в процессе тестирования решил полностью убрать каскад установленный между конденсаторами и полевыми транзисторами. На данный момент установлен каскад, задающий смещение на затворах. Основными элементами этого каскада являются переменные, много оборотные резисторы, а также стабилитроны, возможно нужно будет заменить постоянные стабилизаторы на регулируемые.
| Высококачественный гибридный усилитель
автор: Павел Якушкин, г. Томск В описываемом усилителе применен усилитель напряжения на лампе. Усилитель тока выполнен на транзисторах. Усилитель не имеет общей обратной связи. Транзисторы используются только по схеме с общим коллектором. В усилителе отсутствуют генераторы тока. Использован минимум активных элементов. Усилитель сравнивался с многими транзисторным усилителем в ценовой категории 1000 USD, где убедительно продемонстрировал свое преимущество. Наиболее полно звучание усилителя раскрывается при прослушивании аналогового звука с виниловых пластинок или записей с винила на магнитной ленте аппаратов высокого класса. Усилитель хорошо, натурально передает звучание хора. Схема усилителя представлена на рис. 1.
Рис.1. Принципиальная схема высококачественного гибридного усилителя
За основу для схемы повторителя тока взята схема классического параллельного повторителя [1], за исключением того, что на выходе используются по два транзистора в плече по схеме Дарлингтона. Такое построение схемы уменьшает выходное смещение нуля, так как входные транзисторы частично компенсируют дрейф смещения выходных транзисторов. Схема термостабилизации построена на транзисторном датчике VT9, прикрепляемому к корпусу одного из выходных транзисторов и микросхемой VD7, используемой в качестве опорного напряжения. Стабилитроны VD2, VD3, VD6 защищают схему термостабилизации от изменений питающего напряжения и поддерживают ток покоя на одном уровне при изменении питающего напряжения от 190 до 230 В.
Рис.2. Принципиальная схема блока питания и схемы защиты
Технические характеристики Искажения выходного повторителя на транзисторах VT2…VT8 были измерены для нагрузки 4 Ом и выходной мощности 10 Вт и составили 0,15%. Искажения оценивались индикатором искажений, описанного в статье [2]. Повторитель обеспечивает выходную мощность 100 Вт на нагрузке 8 Ом. Реально измеренное смещение нуля на выходе усилителя не превышает ±10 мВ. О деталях и конструкции В схеме усилителя используются конденсаторы: С1, С4, С5, С6, С11, С12, С15, С16, С17 — К73-17; С3 — МБГЧ; С8 — МБГО. Литиевая батарея GB1 — фирмы Варта с приваренными выводами для пайки. Допускается замена литиевой батарейки на два последовательно включенные элемента питания — типа 373. Такие батарейки необходимо поместить в экран. Транзисторы VT1 (двух каналов) установлены на одном радиаторе общей площадью 100 см2. Для усилителя рекомендуется резисторы С2-29. С некоторым ухудшением параметров можно применить резисторы типа МЛТ с разбросом 5%. Подстроечные резисторы СП5-3. Резисторы R21, R22 керамические импортные. Транзисторы VT2…VT6, VT8 рекомендуется подобрать по h3l3 попарно с разбросом менее 5%. В блоке питания используются конденсаторы: С1, С2, С6, С7, С8, С12, С13 — К73-17; С4, С5, С10, С11, С14 — К78-2; С18 — МБГО. Реле в блоке питания РЭС-55А на рабочее напряжение 6 В, сопротивление обмотки 95 Ом, паспорт РС4.569.600-07. Трансформатор для схемы защиты — любой, выдающий на выходе диодного моста напряжение около 30 В и ток нагрузки не менее 200 мА. Для питания ламповой части применен унифицированный анодно-накальный трансформатор ТАН4 Конструктивно повторитель размещен на двух платах. На плате, прикрепленной к радиаторам, установлены транзисторы VT2…VT9, конденсаторы С13…С19, резисторы R17, R18, R22, R24…R28. На этой же плате организована общая точка земли (соединение GND, GND1, GND2) и точки подключения нагрузки. Транзисторы VT4, VT7, VT9 установлены на один радиатор, а транзисторы VT5, VT8 установлены на другой радиатор. Транзисторы установлены на радиаторы без изолирующих прокладок. Транзисторы предвыходного каскада и транзистор термодатчика крепятся к выходным транзисторам общими винтами крепления выходных транзисторов к радиатору. Радиаторы изолированы друг от друга и от корпуса повторителя. На другой плате расположены остальные элементы повторителя и элементы блока питания повторителя. Трансформатор питания защиты Т1, элементы VD3, VD4, VD5, VD6, СЗ, блок питания усилителя напряжения на Т3, С4, С5, С10, С11, С14, С17, С18, VD8, VD9, VD10, VD11, R13, L1 общие для двух каналов. Налаживание Для контроля функционирования необходимо измерить постоянное напряжение на эмиттере транзистора VT1. Оно должно быть равно половине напряжения питания: 125 В ±20 В. Перед первым включением установите движок подстроечного резистора RP2 в крайнее нижнее по схеме положение, чтобы сопротивление RP2 было максимальным. После включения проверьте все питающие напряжения в схеме. Установите ток покоя 200 мА. Напряжение на резисторе R26 должно быть 20 мВ ±2 мВ. Процесс настройки тока покоя занимает длительное время, около 2 часов, особенно для массивных радиаторов. Смещение нуля настраивается подстроечным резистором RP1 после прогрева усилителя. Далее необходимо проверить срабатывание схемы защиты. Нагрузите выход повторителя резистором 3 Ом 10 Вт. Подайте от звукового генератора сигнал частотой 1 кГц. Плавно увеличивайте входное напряжение, контролируя выходной сигнал осциллографом. Защита от короткого замыкания должна сработать при амплитудном значении выходного сигнала больше ±18,6 В. Должно отключиться питание повторителя и должен включиться красный светодиод, индицирующий срабатывание защиты. Проверьте срабатывание защиты от закоротки коллекторов VT7, VT9 друг на друга или на землю. Для этого соедините коллектор верхнего и потом нижнего транзистора через резистор 3 Ом 10 Вт с общим проводом GND1. В обоих случаях должна сработать защита. Усилитель раскрывает свой потенциал через две недели после пайки. При использовании трансформаторов типа ТАН и ТПП без экранирующих обмоток необходимо фазировать полярность сетевой вилки по минимуму переменного напряжения между общим проводом усилителя и заземлением. То же самое желательно проделать с источниками сигнала. Литература 1. Лачинян С. Комбинированный УМЗЧ без общей ООС. — Радио, 2001, №4, с. 13-15, №5, с. 12,13. 2. Акулиничев И. Усилитель мощности звуковой частоты с широкополосной ООС. — Радио, 1983, №1, с. 22.
На форуме есть тема по конструкции и дизайну ламповых УЗЧ
|
Схема высококачественного гибридного усилителя — JSFiddle
Editor layout
Classic Columns Bottom results Right results Tabs (columns) Tabs (rows)
Console
Console in the editor (beta)
Clear console on run
General
Line numbers
Wrap lines
Indent with tabs
Code hinting (autocomplete) (beta)
Indent size:2 spaces3 spaces4 spaces
Key map:DefaultSublime TextEMACS
Font size:DefaultBigBiggerJabba
Behavior
Auto-run code
Only auto-run code that validates
Auto-save code (bumps the version)
Auto-close HTML tags
Auto-close brackets
Live code validation
Highlight matching tags
Boilerplates
Show boilerplates bar less often
Схема и описание усилителяSuper hybrid. Гибридные усилители. Гибридный усилитель такой же на транзисторе
Сделай сам гибрид ULF
По многочисленным просьбам радиолюбителей приношу улучшенную и более полную схему гибридного УНЧ с подробным описанием , списком деталей и схемой питания. Лампа на входе схемы гибридного УНЧ 6Н6П была заменена на 6Н2П … Можно также поставить в этом блоке и более распространенные в старых лампах 6Н23П.Полевые транзисторы взаимозаменяемы с другими аналогичными — с изолированным затвором и током стока 5А и выше.
Variable R1 — 50 кОм — качественный переменный резистор для регулятора громкости. Можно поставить до 300кОм, ничего не испортится. Обязательно проверьте регулятор на предмет шороха и неприятного трения при вращении. В идеале стоит использовать WG ALPS — это японская компания, которая производит регуляторы качества. Не забываем про регулятор баланса.
Подстроечный резистор R5 — 33 кОм вставляется в нулевое напряжение на динамике в УНЧ режиме тишины. Другими словами, подавая питание на транзисторы и вместо динамика (!) Подключив мощный резистор 4-8 Ом на 15 Вт, добиваемся на нем нулевого напряжения. Измеряем чувствительным вольтметром, так как должен быть абсолютный ноль.
Схема одного канала гибридного УНЧ показана ниже.
Остальные резисторы равны 0.125 или 0,25 Вт. Короче любые мелкие. Конденсатор на 10000 мкФ смело можно уменьшить до 100 мкФ, и нарисован он вот так по старому обозначению. Устанавливаем все конденсаторы аналогового питания на 350В. Если трудно получить 6,8 мкФ, установите как минимум 1 мкФ (я так и сделал). Транзистор контроля тока покоя, заменить на КТ815 или КТ817. На звук это не повлияет, просто поправит там ток. Естественно, нам понадобится еще один экземпляр гибридного УНЧ для второго канала.
Для питания транзисторов + -20 (35) В с током 4А нужен биполярный источник. Можно на обычном трансформаторе. Поскольку много энергии не требовалось, я включил 60-ваттный транс от видеомагнитофона с соответствующим уменьшением выходной мощности. Фильтрация простая — диодный мост и конденсатор. При токе покоя 0,5А хватит емкости 10 000 мкФ на канал. Конденсаторы С3, С4, С5 на 160В, не менее. Или больше, на всякий случай.R8 — небольшой подстроечный резистор — поворачивается отверткой. Устанавливает ток покоя выходных транзисторов (при отсутствии сигнала). Необходимо выставить ток от 0,3А — режим АВ до 2А — режим А. Во втором случае качество звука намного лучше, но греться он слабо не будет. Также для питания можно использовать электронный трансформатор с дополнительным кольцом и обмотками на 12 витков — на него идет 12В от трансформатора, а два по 20В — это вторичная. В этом случае диоды моста должны быть высокочастотными, простой КД202 моментально перегорит.
Подаем свечение 12 вольт, последовательно соединив свечение обеих ламп. Я снял анодное напряжение 300В с помощью небольшого трансформатора (5 Вт) от китайского мультивольтного адаптера. Кормить из этой пародии не на что, кроме светодиода, но в этом гибридном унче он оказался на своем месте. Подаем 12В от электронного (или обычного) трансформатора на его 15-вольтовую вторичную обмотку и снимаем напряжение с 220-вольтовой сети. Ток конечно не ахти, но обе лампы 6Н2П тянут по аноду всего 5 мА, так что больше им и не нужно.
- Мягкий, детальный и чистый звук
- Идеальное воспроизведение вокала, сцены и громкости
- Простая конструкция, настройка не требуется
- Полный набор защит, реализованных на микросхеме микросхемы
- Высокая концептуальность — двойной вакуумный триод выполняет роль токового буфера. Достигнута максимальная линейность фазовой и АЧХ, использовано инвертирующее соединение с T-OOS.
- В основе популярный MS LM3886 производства National Semiconductors
- Средняя мощность — 68 Вт / 4 Ом.Пиковая — 135 Вт.
ИС усилителя серии LM имеют лучшее звучание среди аналогов. Это касается и флагманских моделей разного уровня, таких как LM1875, LM3876 и его логическое продолжение — LM3886. Статья автора продолжает полемику на тему схемотехники и разработок Торстена. Рассмотрен усилитель на базе LM3875. Лучшее звучание, стабильность и линейность достигается при инвертировании. Однако такое включение при работе с классическим выходным сопротивлением источника имеет ряд недостатков.Вкратце: с увеличением частоты увеличивается нелинейность АЧХ и фазы. Это связано с тем, что при инвертирующем подключении сигнал должен поступать от источника тока, а выходное сопротивление CD-плееров и звуковых карт составляет около 200 Ом. Источник тока на полевых транзисторах также исчезает из-за больших потерь, большой входной емкости и выраженной нелинейности. Текущий буфер на триоде успешно справляется с этой задачей.
Кроме того, этот тип буфера имеет коэффициент усиления по напряжению менее 1.Таким образом, глубина OOS самой микросхемы уменьшается, что также чрезвычайно благоприятно сказывается на качестве звука. Известно, что глубокий ООС, реализованный классическим делителем, огрубляет и заглушает звук. В схеме, предложенной Расмуссеном ( рис. 1 ), введен Т-образный ООС, увеличивающий входное сопротивление на инвертирующем входе и позволяющий снизить сопротивление заземления на прямом входе. Недостатком такого подхода является увеличение шума и помех, но это первое впечатление.Если проводка и экранирование усилителя выполнены правильно, перекрестные помехи будут почти незаметны.
А теперь рассмотрим, что лично меня не устраивало в исходной схеме.
У автора в качестве PA установлен LM3875. Его недостатки — несовершенная защита, работа только на 8-омную нагрузку, малая мощность. Вместо этого был выбран MC LM3886 с полным набором защит, мощным выходным каскадом, позволяющим выдавать длительную мощность 68 Вт и кратковременную мощность 135 Вт на 4-омную нагрузку.Кроме того, усилитель оснащен полным набором защит и встроенным режимом отключения звука.
На выходе рис. 1 есть ограничитель тока — резистор SQP с проволочной обмоткой. Система SPiKe, реализованная в LM3886, позволяет отказаться от нее.
Для удобства преобразования параметров канала и уменьшения габаритов усилителя в качестве буфера использовался популярный вакуумный двойной триод 6Н23П-ЕВ. Он отличается низким питающим напряжением, что актуально в данной схеме, и в то же время хорошим звуком.Хотя должен признать — в данном случае его применение далеко от классического.
По своим причинам в плату были включены следующие функции:
С учетом всех вышеизложенных схема приняла следующий вид ( рис. 2 ):
Здесь элементы C 1 , К 3 , К 4 , а также терминалы CN 1.. CN 6 — общий для обоих каналов. На каждом канале также есть половинка двойного триода 6Н23П-ЭВ .
Здесь мы на несколько секунд отвлечемся от схемотехники единой системы обмена сообщениями и рассмотрим блок питания, чтобы больше не возвращаться к этой теме.
Питание всей схемы осуществляется от четырехполюсного блока питания с общей массой и независимой нагревательной обмоткой, схема которого показана на рис.3:
Диодные мосты подбираются либо готовыми, либо собранными из диодов понравившихся вам типов, все от D213 до диодов Шоттки. Для ± 36 В 0,2 A — D 1 на напряжение не менее 200 В и ток не менее 4 А. Для ± 27 В 4 А — D 2 на напряжение не менее 100 В и ток не менее 8 А. Для обогрева — D 3 на любое напряжение и ток не менее 4 А.Такое, казалось бы, завышение параметров неслучайно. Дело в том, что, несмотря на пиковый запас диодов, ток при зарядке конденсаторов в несколько раз превышает номинальный. Но цена на диоды или готовые мосты уже немного отличается, поэтому для собственного спокойствия экономить не советую.
Вместимость C 1, К 2 (на напряжение не менее 50 В), С 5, К 6 (на напряжение не менее 35 В), С 9 (на напряжение не менее 16 В) — импортный электролитический типа К50-35. К 3, К 4, К 7, К 8, К 10 — типа К73-17 на 63 В.
В качестве трансформатора может использоваться любой силовой трансформатор общей мощностью не менее 200 Вт, который удовлетворяет указанным на схеме параметрам токов и напряжений во вторичных обмотках (ток накала не менее 0.8 А на лампу).
Кроме того, можно использовать два отдельных трансформатора. Один — мощный для питания PA, а другой для питания лампы. Вторую можно выбрать из ряда унифицированных ламп « Т, трансформаторов, А, бутон- Н, акал». Я использовал TAN1 .
Итак, нам удалось уместить оба канала на одной печатной плате 130х80 мм. Модуль в сборе (без дополнительных блокировочных контейнеров C 8, К 9 ) выглядело так ( рис.4 ).
Красиво, правда?
Исходное расположение элементов показано на рис. 5:
Теперь несколько слов о деталях и тонкостях сборки.
Резисторы
Для большинства резисторов требуется попарное согласование на канал с точностью не менее 1%. Этим условиям полностью удовлетворяют резисторы серии С2-23. Итак, выбор необходим R 1 , R 3.. R 9 … и R 1 , R 3 и R 4 лучше использовать металлопленку типа МЛТ, ОМЛТ или импортные аналоги.
Резисторы R 2 и R 10 выделения не требуется.Они могут быть типа МЛТ-0,25, С1-4 или С2-23 на 0,125 / 0,25 Вт. R 11 и R 12 — импортный на 2 Вт. Выходная индуктивность обмоток более R 11 , одетый в изолирующий батист, с проводом в эмалированной или эпоксидной изоляции диаметром 0,6-0,8 мм до заполнения и припаянный к ножкам резистора. Хотя я в данном случае резистор R 11 не установил.Вместо этого была запаяна катушка, намотанная на рукоятку файла и содержащая 15 витков проволоки диаметром 0,8 мм.
VR 1 , VR2 — двойной переменный резистор. В моем случае — Тайвань 44 нажатия, выделено с точностью 0,5% из 5 штук.
Конденсаторы
К 1 , К 3 , К 8 , К 9 , К 10 — полярный электролитический типа К50-35, лучше импортных известных марок.Однако схема не содержит электролитов в звуковом контуре, что значительно улучшает звучание, снижает критичность элементарной базы и повышает надежность системы в целом.
C1 -16 В, C3 — 100 В, C8-C10 — 50 В.
К 4 , К 5 , К 7 , К 11 — металлопленочные типа К73-17. К 4 — на 250 В, остальные — на 63 В.
C2 — металлопленка или металлобумага высшего качества, желательно не хуже полипропилена. Допустимое напряжение тоже не ниже 63 В. Хотя эта схема отлично звучит с конденсатором типа К73-17.
C6 — керамика, желательно без пьезоэффекта. Тип КМ или диск. В крайнем случае, конечно, подойдет К10-17Б, но худший вариант представить сложно.
Активные ингредиенты
Усилительная микросхема LM3886 может быть заменена на аналогичные по распиновке с учетом характеристик каждой. Чисто теоретически схема работает с любым МС, построенным по принципу мощного ОУ. Внимание! На корпусе МС — минус питания!
Лампа RO 1 6Н23П-ЭВ заменен на 6Н23П или импортный аналог ЕСС88. Устанавливается в керамическую или любую другую розетку, предназначенную для монтажа на печатной плате, либо на шасси УМЗЧ, и подключается к плате медными проводниками.
Кроме того, с учетом современных тенденций дизайна, для LM разработаны отдельные усилители. 3886 , которые устанавливаются на радиатор внутри корпуса УМЗЧ, а лампа устанавливается в специальный патрон, расположенный на крышке корпуса. В этой версии вся шлейка ламы ( R 1 , R 2 , 2x R 3 , К 3 , К 4 ) осуществляется поверхностным монтажом непосредственно на выводах розетки.Затем с помощью экранированного сигнального кабеля он подключается к блокам усиления мощности. Не забудьте заземлить экран лампы.
Печатная плата одного канала PA приведена на Рисунок 6:
Так как на прогрев лампы требуется около 5 с, то все эти 5 с вход усилителя «висит в воздухе». В это время на выходе присутствуют все мыслимые подхваты и очень заметный гул. Есть два способа избежать этого — использовать схему отключения звука или реле для задержки включения.В обоих случаях управляющий сигнал будет биполярным транзистором с RC-делителем в базе. Если задержки недостаточно, просто увеличьте значение R 1 .
Диаграмма такой задержки приведена на Рисунок 7:
К тому же на момент моделирования у меня под рукой валялись реле т.р. 81 фирм ТТИ … Им выложили печатную плату.Его рисунок также можно использовать в качестве руководства для подключения любого понравившегося реле с нормально разомкнутой контактной группой. Расположение платы приведено на рис. . 8.
Детали:
VR 1 — к напряжению питания катушки реле. Можно поднять чуть выше (примерно на 2 В — падение на транзисторе). В моем случае 12 В, т.е. стабилизатор 7812..7815 .
C2 — по напряжению плеча питания ПА.
C1 — повышенное напряжение стабилизации VR 1
Эта защита подключается к плюсу источника питания PA (мощный трансформатор). Отрицательный вывод питания и цепи отключения звука обоих каналов усилителя (или всех, если каналов больше) подключены к реле.
Итак, наконец, ЗВУК
Этот усилитель придется по душе любителям «лампового звука».Сразу бросается в глаза отличный вокал, проработанность сцены и невероятная для транзисторных усилителей глубина. В отличие от типичного звучания LM3886, в этом включении не размываются высокие частоты. Они звучат очень тонко и точно. Серебро и кристалл не размазываются, как в неинвертирующем включении. Также нельзя не отметить наличие плотного, собранного и мощного, но чрезвычайно развитого баса, чего всегда было так сложно добиться от LM-ki.Джаз и блюз звучат настолько проникновенно, что при прослушивании не раз ловили себя на том, что по коже бегут мурашки по позвоночнику.
Звук этого усилителя нельзя назвать абсолютно точным с многочастотным сигналом, но он звучит намного приятнее для уха, чем различные «суперлинейные» конструкции с коэффициентами искажения в тысячных долях процента.
Подведем итог: этот усилитель предназначен для музыки, а не для инструментовки. Его объективные свойства сомнительны, но его звук и динамический диапазон настолько завораживают, что хочется плевать на слово «векторный измеритель нелинейных искажений».
Москва 2006 ( Линкор _ nobox @ входящие . ru )
Эта схема лампово-транзисторного усилителя для наушников повторена многими любителями хорошего звука и известна во многих вариантах, как с использованием биполярных транзисторов на выходе, так и полевых.
В любом случае это Class-A … Он привлекает своей простотой и повторяемостью, в чем я тоже убедился, имея при этом желание услышать музыку в его исполнении.
Предлагаю вашему вниманию концепцию построения гибридного однотактного двигателя, к разработке которой меня подтолкнули статьи Олега Чернышева «Карманный гадкий утенок, или Покемон-I» и «Лампово-полупроводник УНЧ» (ф. Радио № 10, 1997 г.).
В первой статье описан ламповый усилитель, выходной каскад которого покрыт параллельной цепью отрицательной обратной связи (NFB). Автор жалуется на возможную критику за отсутствие современности такой схемотехники (ООС, да еще и на первой сетке).Однако такие решения широко использовались в золотую эру ламповой звукорежиссуры. См., Например, статью «Радиола Урал-52» (радиостанция № 11, 1952 г.).
Мне нравится простота реализации такой ООС: количество элементов в цепи обратной связи всего два, и это резисторы и один из них, как правило, служит нагрузкой драйверного каскада. Этот OOS не требует адаптации к типу используемой выходной лампы (в разумных пределах).Но! В этой же статье автор, приводя формулы расчета, говорит, что необходимо в зависимости от выходного сопротивления задающего каскада регулировать номиналы резисторов цепи обратной связи.
Сколько «возможностей для творчества»! Поставил еще лампу — припой и пару резисторов. Мне это показалось неправильным.
В своей статье я предлагаю решение этой «проблемы».
Попросили сделать усилитель для озвучки комнаты 50 м 2, этакого «деревенского клуба».Надо сказать, что уже есть некий промышленный усилитель, который используется на всяких мероприятиях типа «дискотека». То есть играет громко, но в ущерб качеству. Нам понадобился усилитель для более-менее качественного прослушивания музыки, 30 Вт на канал.
При создании лампового усилителя такой мощности я не улыбнулся, поэтому обратил свое внимание на гибридные усилители.
Он есть на Датагоре. Напомню, что «Корсар» — это инвентарный выключатель с ламповым буфером на входе.Решил изучить отзывы и мнения в интернете.
После этого появился рабочий макет СРПП на 6Н23П.
Выкидывать было жалко. Было желание доделать усилитель до конца. В предыдущем хаке мне пришлось применить некоторые упрощения, связанные с размерами корпуса, например: общий источник питания для обоих каналов, а не совсем ту мощность, которую я хотел бы попробовать.
Было решено сделать новый усилитель СРПП для наушников на 6Н23П без указанных выше упрощений.
В итоге вдруг получился вот такой гибрид.
Приветствую, дорогие датагорейцы!
Представляю вашему вниманию гибридный усилитель для наушников на базе лампы 6AQ8 (6N23P) и полевых транзисторов IRF540.
Чертежи печатных плат с учетом нюансов монтажа, без фона.
29.04.14 поменял Датагор. Схема фиксированного усилителя
Давно хотел услышать, как звучит лампа с камнем в тандеме.Я решил построить гибридный усилитель для наушников. Просмотрел несколько схем. Основным критерием выбора была простота схемы, а соответственно и удобство ее сборки.
Остановился на двух:
1) С. Филин. Лампово-транзисторный усилитель для стереотелефонов.
2) М. Шушнов. Гибридный усилитель для наушников. (Радиомастер № 11, 2006 г.)
В целом эти схемы мало отличаются друг от друга, и без сильных изменений можно попробовать либо то, либо другое. Решил собрать М.Схема Шушнова с полевиками.
Другой неудачный эксперимент привел к идее лампового буфера, и он оказался таким же, когда тщательно отфильтровали источник питания ламп.
Мне пришлось долго дойти до идеи лампового буфера, но все неудачи остались в прошлом и идея себя оправдала. Операционные усилители могут не только согласовывать сопротивления — для такой задачи подойдет и катодный повторитель на подходящей лампе.
Самолет уверенно спускался по глиссаде, словно по невидимой нити навстречу нам стремительно приближалась полоса.Турбины плавно перешли на холостой ход, самолет завис над взлетно-посадочной полосой и через секунду покатился, считая стыки между бетонными плитами. Переместились створки заднего хода, и тишину прервал шум отклоняемого закрылками воздуха …
Увы, я слышал это много раз, но звук, воспроизводимый полетом, меня не впечатлил. симулятор через твитеры Genius. А слушать музыку без наушников было неинтересно. И тогда я решил, что пора обзавестись приличной акустикой для компьютера.Недолго думая написал Сергею (SGL) сообщение, чтобы купить что-нибудь порадовать ухо. На что я получил ответ, лучшая колонка — самодельная колонка!
Допустим. И тут я получил от него ссылку. Так я оказался на Датагоре.
За фото извините, у меня только мультимедийная камера.
ГИБРИДНЫЙ УСИЛИТЕЛЬ
Многие слышали и, наверное, сделали ламповые УНЧ, кто-то говорит, что звук у них лучший, а кто-то говорит, что транзисторы им ни в чем не уступают, а по параметрам намного круче.
Я проделал и те и эти и готов сделать окончательный вывод: в крутом усилителе звука — и лампы, и транзисторы, каждому свое:
Лампыотлично работают на входе, и как они стильно выглядят! И полевые транзисторы на выходе — и не нуждаются в огромных выходных трансформаторах.
Вот схемы, которые я тестировал в ходе экспериментов, и все они отлично себя зарекомендовали!
А вот пример практической реализации одного из гибридных УНЧ по схеме ниже:
Для этого усилителя я использовал схему на N-канальных полевых транзисторах из журнала Radio Hobby. Нижняя часть корпуса размером 15х20 см из сантиметрового алюминиевого листа используется как общий радиатор для транзисторов.Питание последнего получается через обычный диодный мост и два конденсатора по 10000 мкФ. Не слышен фон переменного тока. Анод на 200 вольт берется с малым трансом на 12 вольт 10 ватт, подключенным обратно ко вторичной обмотке главного трансформатора. Чтобы обозначить положение уровня громкости, мы пропустили синий светодиод через кусок оргстекла. Для красоты — подсвечиваем светильники снизу красными светодиодами. Разница в слухе между 6Н6П и 6Н2П практически не заметна.Регулировка заключается в установке необходимого тока покоя (в пределах 0,3 — 1 А). И последнее: не экономьте на радиаторе! Класс «А» требует очень приличного охлаждения. Например, радиатор для 100-ваттного УНЧ макинтоша класса «А» весит 8 кг! В качестве источника питания такого усилителя можно использовать электронный трансформатор типа
.Лампы остались мало у кого, но их еще можно купить, поэтому ламповая аудиотехника вызывает постоянный интерес радиолюбителей. Вы даете тот самый теплый ламповый звук, который давно стал мемом, который любят лепить на месте и не очень.Теперь попробуем совместить старую ламповую аудиотехнику с более современной элементной базой. Можно получить просто волшебный звук.
Усилитель собран по классической несимметричной схеме. В процессе настройки поменял некоторые номиналы резисторов. Значит надо было подобрать R23, R34 так, чтобы напряжение на анодах лампы 6п14п было 190В. Затем, выбрав R45, выставляем анодное напряжение на лампе 6н3п 90-110в.
В роли тембрового блока я применил схему на BA3822LS.Эта микросхема имеет хорошие технические параметры и стоит недорого. Основное преимущество его применения — отсутствие огромного количества экранированных проводов и экранов, при отсутствии сигнала фонового шума я его не услышал. Собранный тембральный блок подключается к входу лампового УНЧ через подстроечные резисторы 100кОм.
При изготовлении блока питания использовал готовый трансформатор TS270 и немного перевернул витки по обмоткам.
В обоих каналах используется один выпрямитель.Выходные трансформаторы полностью самодельные, типа ТС-20.
Намотываем их следующим образом: первичная обмотка содержит 94 витка провода 0,47 и 900 витков провода 0,18, в итоге должно быть так 94/900/94/900/94 /. Соединяем первичную обмотку последовательно, вторичную — параллельно.
Для корпуса я взял листы трехмиллиметрового алюминия. Снял регулировочные ручки с дюралюминиевых ручек с мебели, просверлил отверстия под нужный диаметр и через термоусадку поставил прямо на переменные резисторы.
Ламповый каскад питается от нестабилизированного источника 300 … 350 вольт. Напряжение накала 6,3 В выпрямлять и стабилизировать не нужно. Свечение ламп правого и левого каналов усилителя можно подключать к одной обмотке трансформатора, но анодные цепи рекомендуется делать раздельными.
Усилитель отлично прошел слуховой тест — кристально чистый звук, особенно в средней и верхней части звукового диапазона.
Входной усилитель выполнен на паре полевых транзисторов 2SK68A и на высоковольтных биполярных 2SC1941, образующих каскад, выполняющий функцию фазоинвертора для выходного двухтактного каскада на EL34 в триодном соединении. Данная схема гибридного усилителя мощности на полевых транзисторах и лампах представляет собой очень качественную звукоусиливающую аппаратуру высочайшего класса, поэтому монтаж и пайка должны производиться максимально аккуратно и аккуратно.
Статическая балансировка усилителя осуществляется подстроечным резистором 5 кОм в цепи питания фиксированного смещения к управляющим сеткам и динамической балансировкой подстроечным резистором 2 кОм в цепи питания коллекторов биполярных транзисторов.Несмотря на то, что схема содержит транзисторы, усилитель выполнен без обратной связи и имеет явное «ламповое» звучание.
Этот гибридный УМЗЧ обеспечивает полную полосу пропускания от 30 Гц до 100 кГц и частотную характеристику низкого сигнала от 10 Гц до 170 кГц. Функции усилителя напряжения и фазоинвертора выполняет каскад на составных транзисторах Q1Q3, Q2Q4 с генератором тока Q8 в цепях эмиттера и улучшенным зеркалом тока Q5Q6Q7 в цепях коллектора.
Регулировка фиксированного смещения на управляющих сетках радиоламп производится резистором R15 так, чтобы начальные токи анодов были около 40 мА. Выходной тороидальный трансформатор VDV3070PP Amplimo был куплен на онлайн-аукционе. Первичная обмотка имеет сопротивление 2757 Ом, номинальная мощность 70 Вт
.Эта схема гибридного усилителя обеспечивает мощность 80 Вт на нагрузке 8 Ом при 0,04% THD, полосе пропускания от 5 Гц до 35 кГц (20 Вт, -3 дБ) и имеет отношение сигнал / шум более 100 дБ.
Единственный каскад усиления напряжения в схеме построен на биполярном транзисторе 2SC2547E с динамической нагрузкой на триоде ECC88.
Выходной каскад выполнен в виде двухтактного истокового повторителя на комплементарной паре мощных полевых транзисторов IRF640, IRF9640. Их рабочая точка устанавливается триммером PR1 при регулировке.
Конденсатор C2 и резистор R9 используются для формирования цепи сложения напряжения, знакомой транзисторным усилителям. В этой схеме он помогает радиолампе V1 обеспечивать нормальное качание выходного каскада при относительно низком анодном напряжении.
Звуковой сигнал через регулятор громкости на резисторе R1 поступает на триод VL1.1 (управляющую сетку) усилителя и усиливается. Отрицательный потенциал смещения незначительно блокирует триод, сформированный на его управляющей сетке с помощью анодного тока, который проходит через резисторы R3 и R4, расположенные в цепи катода. Напряжение будет падать на этих сопротивлениях, следовательно, относительно отрицательной шины на катоде лампы будет присутствовать положительное напряжение приблизительно +1,7 В.
На управляющей сетке лампы усилителя по сравнению с катодом будет отрицательный потенциал смещения, так как сетка имеет общий контакт через резистор R1 с землей. Для уменьшения действия обратной связи в цепи лампового усилителя имеется сопротивление R3, которое шунтируется электролитической емкостью С1. Резистор R2 играет важную роль в нагрузке анодной цепи лампового усилителя. Напряжение сформированного на нем усиленного звукового сигнала через разделительный конденсатор С2 подается на управляющую сетку пентода лампы.Усиленный им сигнал через первый выходной трансформатор поступает на громкоговоритель усилителя.
Резистор R8 и конденсатор C7 выполняют ту же функцию, что и аналогичные элементы в первом каскаде. C6 и R6 предназначены для изменения тембра звука. Резистор R9 создает вторую цепь отрицательной обратной связи. Улавливая оба каскада лампового усилителя, он уменьшает гармонические искажения и обеспечивает наиболее плавное усиление звукового сигнала во всем диапазоне звуковых частот.
Второй трансформатор лампового усилителя намотан на магнитопровод сечением 10 см (Ш22 х 40). Первичная обмотка — провод ПЭВ-1 0,2-0,25 мм 1040 витков. Вторичная обмотка имеет 965 витков этого же провода, третья — 34 витка, намотанных проводом ПЭВ-1 0,6-0,8 мм.
Первый трансформатор — ТВЗ21. Допускается любой выходной трансформатор от лампового телевизора.
STK442-090 Схема усилителя — Electronics Projects Circuits
Предлагаемая схема усилителя STK442-090 является компромиссом, поскольку STK442-090 является микросборкой, это также гибридная интегральная схема (ГИС).Что это? Возьмите отрывок из Википедии: «Микросборка — это интегральная схема, в которой наряду с элементами … Electronics Projects, STK442-090 Amplifier Circuit. «схемы звукового усилителя, микросхема усилителя», Дата 2019.08.08
Предлагаемая схема усилителя STK442-090 является компромиссом, потому что STK442-090 является микросборкой, а также гибридной интегральной схемой (ГИС). Что это? Возьмите отрывок из Википедии: «Микросборка — это интегральная схема, в которой наряду с элементами, неразрывно соединенными на поверхности или в объеме подложки, установлены микроминиатюрные элементы (транзисторы, полупроводниковые диоды, индукторы, вакуумные электронные устройства и т. Д.). кварцевые резонаторы и др.) используются».
По-простому можно сказать так: если разобрать микросборку, то будут хорошо видны ее составные элементы: транзисторы, резисторы SMD и так далее.
Японские инженеры из SANYO ( теперь дочерняя компания Panasonic ) разработали серию STK GIS. Микросборки сразу же завоевали репутацию усилителей высокого качества. Technics выразила уверенность в качестве этих КРУЭ в своих легендарных усилителях.
Микросборки SANYOв рознице стоят довольно дорого и есть шанс наткнуться на подделку.Следовательно, вы должны покупать у серьезных, проверенных поставщиков, которые не будут рисковать своей репутацией.
Рекламой заниматься не буду, так как писать как отличить оригинал от подделки. Для этого есть специализированные форумы — воспользуйтесь поиском. А мы остановимся на технических вопросах.
Схема усилителя STK442-090
STK442-090 ТЕХНИЧЕСКИЕ ХАРАКТЕРИСТИКИ
СТК442-090 — двухканальный УМЗЧ, работающий в режиме усиления АВ. Оформлен в 14-выводном корпусе.
Таблица максимальных значений. Ta = 25 град
Позвольте мне прокомментировать эту схему.
1. Фильтрующие конденсаторы в цепи питания (в цепи 100 мкФ / 100 В) лучше всего поставлять с большей емкостью из серии LowESR. Мы используем 1000 мкФ / 50 В.
2. Резисторы с маркировкой (* 1): 5-ваттные SQP, номинал 0,22 Ом — 0,33 Ом.
3. Конденсаторы в цепи обратной связи (в цепи 100 мкФ / 10 В) также должны быть серии LowESR и высшего качества. Хорошо бы их дополнительно шунтировать на 0.Пленочный конденсатор емкостью 1 мкФ. Это должно улучшить звук на высоких частотах.
4. Мы настоятельно не рекомендуем использовать электролитические изолирующие конденсаторы (в цепи 2,2 мкФ / 50 В). Пленка ведет себя намного лучше. Мы используем металлическую пленку из полиэтилентерефталата CL20 (аналог K73-11), емкостью 2.2uF.
5. Выходной дроссель (в цепи 3uH) намотан на 2-ваттном резисторе 4,7 Ом (который в цепи 4,7 Ом) в ряд с проводом не менее D = 0,8 мм.
6. Производитель предоставляет данные о питании только для нагрузки 6 Ом.Заполняем этот пробел:
Плата предназначена для установки силовых контактов DJ610-6.3 (ТА-М). В сигнальной части используется разъем H-04 с шагом 2,54 мм, но вы можете взять PLS-xx с соответствующим шагом. Выходной дроссель бескаркасный, намотан проволокой диаметром 1,0 мм на рамке 6 мм и имеет 15 витков. В этом случае на плате отсутствует резистор 4,7 Ом, который следует подключить параллельно индуктору.
Внешний вид собранной платы можно посмотреть по ссылке в начале статьи.Всем удачи и творческого настроения!
Источник: mariolla.com/index.php/amplifier/34-stk442-090.html
СПИСОК СКАЧИВАНИЙ ФАЙЛОВ (в формате TXT): LINKS-26272.zip
Еще немного о «волшебных» свойствах TLZ для музыкантов и аудиофилов / Sudo Null IT News
Один из самых популярных материалов нашего блога на GT был пост «Сеанс тёплой ламповой магии с раскрытием». Он коснулся общепринятых стереотипов при оценке УМЗЧ с полупроводниковой и ламповой схемой.К тому же бурным и живым было обсуждение поста об усилении гитарных ламп и цифровой эмуляции ламповых эффектов.Некоторые мои оппоненты в холиварах на эти темы говорили, что я, мол, мало знаю о TLZ, и все его прелести вовсе не в гармониках, а в трансформаторах, операционных усилителях и т. Д. Оппоненты непрозрачно намекали, что нет детального исследования спектрального состава искажения для ламповых и транзисторных усилителей.
В тех материалах я написал, что еще рано ставить точку в вопросе лампового звука, теперь, думаю, пора.Совсем недавно я наткнулся на относительно свежее исследование физика Дэвида Кипортца, которое окончательно закрывает вопрос о природе и влиянии так называемого TLZ (по крайней мере, в вопросе усиления гитары).
Психоакустика восприятия искажений
Как мы уже писали, в исследованиях Флетчера, Войшвилло и Алдошина была выявлена разница между субъективным восприятием разных гармоник. В частности, исследования показали, что гармоники более высокого порядка воспринимаются как ярко выраженные неприятные искажения, а низкого — как более гармоничные или хотя бы менее заметные.
В исследованиях также было отмечено, что нечетные гармоники (3-я, 5-я, 7-я, 15-я и т. Д.) Создают диссонирующие тона и поэтому воспринимаются как несвязные или дисгармоничные. Тона, генерируемые четными гармониками, наоборот, гармонично сочетаются с основным звуком.
Эти исследования основаны на большинстве утверждений о том, что звук теплых (в буквальном смысле) ламповых усилителей приятен человеческому уху. Полупроводник уступает им по гармоническим искажениям. Именно гармоничность ламп успешно используется музыкантами и иногда ценится аудиофилами.
Более того, было доказано, что т.н. «Честность» (достоверность воспроизведения) у современных «каменных» усилителей выше, т.к. уровень искажений в них намного ниже. В 70-е годы ламповая технология имела преимущества, поскольку коэффициент гармоник для транзисторных и ламповых систем был примерно равен. Сегодня ситуация существенно иная, поскольку большинство ламповых продуктов в десятки, а иногда и в сотни раз более искажены звуком по сравнению с аналогичными по цене полупроводниковыми UHF.
David Cypriots Point
Дэвид Кипорцс, работая в американском колледже Миллса, ничего нового не придумал. Но именно этого человека запомнят как физика, подготовившего лампу «магию» и доказавшего физическую природу психоакустических эффектов.
В любом случае просто опишите появление гармонических искажений при усилении звука. Транзисторы (микросхемы) или электронные лампы могут увеличивать электрическую мощность. В случае звука процесс усиления мощности связан с появлением дополнительных сигналов по другим частотам — т.е.е. гармонические искажения. Например, при усилении сигнала 300 Гц появляются сигналы 600, 900, 1200 Гц соответственно вторая, третья и четвертая гармоники.
Давид Кипорцс имел опыт работы с гитарными усилителями, так как его интересовала любовь гитаристов. С так называемой лампой-аудиофилом он не работал и, судя по его статье, толком об этом не знает.
Ученый исследовал и сравнил гармонические искажения в усилителях Fender Pro Jr и Bugera BC15.Первый полностью ламповый (предусилитель и наконечник реализованы на триодах), второй — гибридный (ламповый предусилитель и наконечник транзистора).
Ученый выявил ряд закономерностей, связанных с этими усилителями.
Например, Fender Pro Jr в режиме работы без перегрузки характеризовался низким Kg, значительным преобладанием четных гармоник, низшие гармоники были выражены 2-й, 4-й. Режим перегрузки привел к усилению 5-й гармоники по сравнению с 6-й и ослаблению четных гармоник при некотором усилении нечетных.Bugera BC15 в обоих режимах показал выраженность нечетных гармоник, в основном 3-й и 5-й.
Кратко выводы экспериментатора можно охарактеризовать как то, что реализация усиления на транзисторах способствует появлению большего количества дисгармоничных нечетных гармоник в результирующем сигнале.
При этом не наблюдается появления гармоник высокого порядка, на которые ссылались авторы аналогичных публикаций в 70-е годы.Напротив, как в ламповых, так и в транзисторных усилителях порядок гармоник ограничен до 6-й.
В своем исследовании физик дает психоакустическое обоснование гармоничности четных и безразличия нечетных гармоник, а также называет причины, по которым гитаристы ценят гитарное усиление.
Итак, усиливающий сигнал электрогитар уже богат гармоническим составом. Перегруженный тракт лампы может добавить дополнительные гармоники к каждой из исходных гармоник к исходным гармоникам этого сигнала.В этом случае наиболее выраженный из них будет ровным, что гарантирует необходимый эстетический музыкальный эффект.
Сухой остаток
Данные, отраженные в исследовании Kiports, позволяют предположить, что известные эффекты лампового звука имеют исключительно гармоническую природу. Исследование также предполагает, что ламповая технология в настоящее время наиболее применима в качестве украшения гитары, а также для создания эстетически ценных музыкальных эффектов.
В то же время классическая «лампа» сегодня может быть эффективно заменена цифровыми эмуляциями (поскольку в настоящее время нет проблем с созданием гармонических искажений при цифровой обработке сигналов).Отмечу, что последние пока не нашли широкого концертно-репетиционного применения из-за необычной эксплуатации (многим легче купить лампу), но все чаще используются в студийной работе.
В HI-FI и Hi End лампы постепенно гаснут из-за сложности схемотехники для достижения высокой точности воспроизведения, а также возможности точной и недорогой цифровой имитации т.н. ламповый звук.
В этих сегментах ламповое усиление остается актуальным для создания уникальных и неоправданно дорогих аутентичных схемотехнических шедевров, рассчитанных на узкий круг ценителей.Кроме того, лампы эффективны в специализированных усилителях наушников, особенно в электростатическом.
Джинсы
В нашем каталоге большой выбор гитарных усилителей, а также ламповые УМЗЧ для воспроизведения музыки.
Советский HI-FI и его создатели: Шушурин — Ламм
В одной из статей из серии «легендарные усилители» я упомянул Владимира (Шушурина) Ламму и его лампу УМЗЧ Ламм мл 2.1, что вызвало раздраженную реакцию у некоторых любителей. «теплой лапы».Поводом для возмущения поклонников инженера стала моя критика характеристик усилителя. Справедливости ради стоит отметить, что Шушурин (ныне Ламм) известен не только этим устройством. Его вклад в развитие усилительного оборудования несоразмерно больше, чем создание одной противоречивой легенды о лампах. Для радиолюбителей Страны Советов его имя долгое время значило, пожалуй, даже больше, чем для сегодняшних «ламповых» аудиофилов. Дело в том, что Владимир Шушурин был автором одной из первых советских стереофонических схем УВЧ, подходящих для стандарта HI-FI (опубликована в журнале Радио в 1978 году).Многочисленные читатели этого журнала имели возможность самостоятельно создать такой усилитель в годы полного дефицита качественной аппаратуры в СССР. Многотысячная армия советских радиолюбителей воспроизвела эту схему, а также создала бесчисленные вариации на тему Шушурина УМЗЧ. В 1980-х годах, возглавляя Львовское СКБ бытовой техники, Владимир реализовал несколько серийных моделей усилителей HI-FI, выпускаемых под торговой маркой «Амфитон».
Инженер путь
Владимир Шушурин получил высшее по советским меркам инженерное образование во Львовском политехническом институте, который в то время считался одной из кузниц кадров советской военной промышленности. Автор культовых усилителей закончил учебу на электрофизическом факультете в 1968 году и получил специальность «Разработчик полупроводниковых приборов».
Интересно, что тема диссертации Шушурина была далека от усилительных устройств и, в принципе, от электроакустики, и касалась электролюминесценции.В одном из интервью Шушурин сказал, что ему удалось получить диплом за 5 месяцев до защиты. О высоком уровне подготовки Шушурина свидетельствует тот факт, что он проходил бакалавриат в Киевской Академии наук, что было под силу далеко не каждому советскому студенту.
По окончании обучения Шушурин планировал остаться в Киеве и заниматься научной работой, писать кандидатскую, но неожиданно попал в ряды Советской Армии. Вернув долг Родине, инженер обнаружил, что им удалось занять теплые места в Киеве, и вернулся во Львов, где начал свою карьеру на Львовском телевизионном заводе.Помимо телевизоров, эта компания активно работала в оборонной промышленности.
По словам инженера, на телевизионном заводе он участвовал в разработке оборудования для ЦУП в Подлипках, а также авиационных тренажеров для обучения военных и гражданских пилотов. Владимир также сообщил, что за этот период удалось 40 раз реализовать телевизионную систему с электронным масштабированием, что было своеобразным рекордом для телевизионной спецтехники в СССР на тот момент.
Восходящая звезда советского усилителя
В конце 70-х Шушурин уходит с Львовского телевизионного завода и становится главным конструктором Львовского СКБ бытовой техники. Примерно в это же время (1978 год) появилась его первая публикация в номере 6 журнала «Радио», где он впервые описывает схему своего усилителя HI-FI.
Схема 1978 г. не лишена ряда недостатков, но проста в реализации. Для усилителя использовались относительно доступные радиоэлементы.
В 1980 году редакция журнала «Радио» пришла к выводу, что усилитель Шушурина — одна из самых популярных разработок в радиолюбительской среде. Об этом свидетельствует редакция почтового издания. По многочисленным просьбам Шушурин опубликовал еще один вариант схемы, адаптированный для более современных и сложных радиодеталей.
Характеристики устройства для 1980-х годов были поистине уникальными. Практически ни один последовательный усилитель в СССР в то время не позволял получить столь низкий уровень гармонических искажений.
Номинальная выходная мощность при нагрузке 4 Ом: 2×70 Вт.
Диапазон номинальных частот: от 15 до 25 000 Гц.
Неравномерность АЧХ (на частоте 1000 Гц): ± 0,5 дБ.
Коэффициент гармоник:
20 Гц — 0,03%;
1000 — 0,015%;
20000 — 0,045%;
Коэффициент интермодуляционных искажений, при соотношении амплитуд сигналов с частотой 250 и 8000 Гц: не более 0,1%
Относительный уровень помех: -78 дБ
Входное сопротивление: 16 кОм
Выходное сопротивление (при частоте 1000 Гц): 0.07 Ом
Коэффициент демпфирования при нагрузке 8 Ом: 58 дБ
Потребляемая мощность: 72 Вт
Не впечатлить такими характеристиками сегодня сложно.
Параллельно работая во Львовском СКБ бытовой техники, Шушурин использует свои таланты для создания серийных усилителей, выпуск которых начинается во Львове-БПО. Ленина. Под его руководством были созданы стереосистема AMFITON A1-01-2u 1982 года, стереосистема AMFITON-U-101-1 1982 года, стереосистема AMFITON-AI-01-1 1982 года.
АМФИТОН-У-002 Hi-Fi стерео 1983 года по праву считается настоящим шедевром советской электроники.Особого упоминания заслуживают характеристики этого устройства:
Диапазон частот: 20 — 25000 Гц.
Неравномерность АЧХ в диапазоне 20-25000 Гц: ± 0,7 дБ.
Сопротивление подключенных динамиков: 4 Ом.
Выходная мощность на канал:
номинальная: 25 Вт;
максимум: 100 Вт;
Наушники (номинал): 0,1 Вт / 120 Ом;
Коэффициент гармоник в диапазоне 40-16000 Гц: 0,13%
Коэффициент гармоник на частоте 1000 Гц: 0,07%
Суммарные нелинейные искажения: 0.25%
Коэффициент демпфирования: 20 раз.
Переходное затухание между каналами на частоте:
250 Гц и 10 000 Гц: 38 дБ;
1000 Гц: 48 дБ;
Отношение сигнал / шум при номинальных условиях входа:
Линейные СЧ и ТЮНЕР: 83 дБ;
корректирующий ES: 72 дБ;
Разница в канальном усилении в диапазоне 250-630 Гц: 1,5 дБ.
Громкость при -40 дБ на частоте 63 Гц относительно 1000 Гц: +10 дБ.
Потребляемая мощность: 105 Вт.
Размер усилителя (ШxВxГ): 387x88x390 мм.
Вес усилителя: 9 кг.
Содержание драгоценных металлов:
золота: 0,12 г;
серебро: 0,3 г
К техническим особенностям данных УМЗЧ можно отнести стабилизированные источники питания, отсутствие межкаскадных конденсаторов в трактах предварительного усиления, использование на входе пленочных межкаскадных конденсаторов (не везде), использование оперативных усилители со скоростью нарастания выходного напряжения 20 В / мкс.
Практически все усилители, созданные под руководством Шушурина, отличались низким уровнем нелинейных искажений.В этом плане, а также благодаря сравнительной доступности и доступной цене, эти усилители стали одними из самых популярных в Советском Союзе.
От Шушурина до Ламма
В начале неудачных для постсоветского пространства 1990-х Владимир Шушурин, как и многие талантливые инженеры, решил попытать счастья в США. При эмиграции в 1987 году он сменил фамилию. Интересно, что Ламм не выдумка (присвоена), а настоящее имя Владимир.Шушурина его заставили. Его мать опасалась проблем с еврейским происхождением, которые часто возникали в 40-е годы («дело врачей», антисемитские настроения в политической элите СССР), и сменила имя сына.
В стране «победоносной» американской мечты он тоже решил направить свою энергию на создание усилителей. В 1990 году Владимир начал сотрудничать с нью-йоркской компанией Madison Fielding. Из-за непонимания некоторых идей инженера, его бескомпромиссного подхода к реализации своих замыслов, а также из-за высокомерного отношения партнеров как «выскочки-иммигранта» Ламм прекратил сотрудничество в 1993 году.Разработки Владимира в серию не пошли, а остались лишь выставочными прототипами.
Владимир Ламм (Шушурин) — 2013
В том же 1993 году при поддержке внезапно разбогатевшего знакомого Ламм открыл собственную компанию Lamm Industries и начал производство ламповых и гибридных усилителей. Практически все, что делает сегодня инженер, предназначено для высококлассной аудитории. Ряд машин позиционируется как эталонный УМЗЧ. Такие усилители выполнены по оригинальной гибридной схеме (Патенты США D368,261 и No.5477095). Последние по формальным (в терминологии Ламмы) характеристикам превосходят классический «теплый светильник».
Ценообразование основано на классической престижной ценовой стратегии и личных выводах создателя о соответствии устройства его субъективным представлениям о качестве воспроизведения.
Субъективизм Ламма
В советское время Владимир Ламм много времени уделял психоакустическим экспериментам и вывел для себя субъективные критерии качества звуковоспроизводящей аппаратуры.Несмотря на противоречивый характер его выводов, некоторые из его экспериментов заслуживают особого упоминания. Так, в интервью он сказал следующее:
«У нас есть три усилителя: один с искажениями 1-2%, второй — с искажениями 0,1%, а третий — с тысячными долями процента. Все это мы слушаем через акустическую систему с 5% искажениями. Теоретически мы не должны слышать разницы — только почерк акустической системы. Но мы прекрасно слышим, что усилители звучат иначе.Парадокс, правда? Ответ на этот вопрос найти не так-то просто. Мне потребовалось несколько лет, чтобы придумать, как на него ответить. «
Но однозначного ответа в интервью не было. Между тем подобные явления, в том числе при слепых проверках, отмечаются некоторым количеством слушателей — это может свидетельствовать о том, что неоднозначные взгляды Ламмы на звук имеют определенные основания.
При этом разработчик твердо убежден, что по-настоящему качественный звук может быть только аналоговым, а цифровая обработка не лучшим образом сказывается на верности.
«Цифровой звук, состоящий из фрагментов-битов, на самом деле не настоящий. Каждый из нас подсознательно его отвергает, несмотря на распространенность и привычность «цифр». Настоящий звук способен передать только «лампа», которая не умеет его разбивать на фрагменты, а доставляет его таким, какой он есть. »
Цитата Владимира Ламмы заимствована из материала mybiz.ru« Выдающийся капитализм »
Также, по словам Владимира, только инженер, имеющий значительный опыт музыканта или слушателя живых концертов, может создавать по-настоящему высокие -качественное оборудование.Подобные утверждения часто вызывают скептицизм и критику со стороны коллег-разработчиков, а также людей, которые подходят к понятию «верность воспроизведения» с традиционной точки зрения сухого параметрического объективизма.
Всего
Можно по-разному относиться к идеям Владимира Ламмы о качестве звука и его концепциям создания УМЗЧ. Тем более, что его вклад в создание массовой советской Hi-Fi техники в 80-х годах прошлого века очевиден. Кроме того, нельзя не отдать должное организационным и коммерческим талантам инженера.Не каждому создавать с нуля свою продюсерскую компанию и находить свой рынок (будучи советским эмигрантом в США в 90-е годы).
Джинсы и линки
В нашем каталоге представлен широкий ассортимент усилителей, ресиверов и другого звуковоспроизводящего оборудования. У нас вы можете приобрести как транзисторные и ламповые УМЗЧ, так и качественную акустику.
В посте использованы фотоматериалы следующих ресурсов:
hi-fidelity-forum.com
mybiz.ru
www.lammindustries.com
ldsound.ru
vega-brz.ru
www.theabsolutesound.com
|
Ссылка на TDA7265 (DataSheet) |
Особенности использования микросборки:
Широкий диапазон напряжения питания (до ± 25 В)
Биполярный источник питания
Достаточная выходная мощность 2×25 Вт
Отсутствие шума при выключении и включении
Имеется беззвучный режим (MUTE)
Присутствует дежурный режим (STAND-BY)
Низкий ток потребление в режиме ожидания
Защита от короткого замыкания и тепловая защита
Предельные параметры микросборки и основные технические характеристики представлены в справочнике по ссылке выше.Распиновка выводов TDA7265 находится там же и на рисунке чуть выше.
Принципиальная схемаULF:
Расположение радиодеталей на печатной плате показано на фото ниже:
Чертеж печатной платы, сделанный в радиолюбительской утилите Sprint-LayOut, добавлен в папку с даташитом на микросборку и вы можете забрать весь этот архив по ссылке выше.
Вариант сборки с альтернативной компоновкой печатной платыСобрана из тех комплектующих, которые оказались в нужное время в нужном месте.Конденсаторы еще производились в СССР, паялись из старых разных плат. Мы работаем 30 лет и будем работать, но на всякий случай проверил. Блок питания обеспечивает питание TDA7265, а также генерирует биполярное напряжение +/- 15 В для питания операционных усилителей (обычных повторителей). Размеры платы конечно впечатляют. она шла на строго определенные места. Я также добавил схему демпфера импульса самоиндукции (в момент отключения обмотки трансформатора от сети в ней появляется импульс самоиндукции, между контактами переключателя возникает дуговый разряд, и в сеть попадает шум.Схема внизу, плата на фото вверху).
PCB в том же архиве, что и выше.
Datablad hjemmelaget forsterker fra mikrokretsen stk 5342. Mikrokretser
Mikrochipforsterker STK4048II Dette er en billigere аналог для SANYO-brikken — STK4048V.
STK4048II — это микросхема для самостоятельного прослушивания радиоприемника для радиоприемника, предназначенного для прослушивания, для получения высокой оценки, если требуется, чтобы ее можно было использовать в качестве промышленного транзистора.
В комплекте, для питания и поддержки на 8 Ом, с дополнительным питанием и мощностью на 100 Вт. У этого есть реферальные ссылки на брикеты STK4048II . Jeg er en nysgjerrig radioamatør og liker ikke å gjenta meg selv, men her en ny serie mikrokretser for meg. STK и kjeftet для manglende beskyttelse, og berømmet для den «gode lyden». Referansedataene viste seg å være ganske dårlige, og det er feil i kretsene. За «ikke være uutholdelig smertefull» для en brent mikrokrets og bortkastede penger, anbefaler jeg deg å bruke anbefalingene mine.
Romertallet «II» и betegnelsen gjenspeiler den harmingiske koeffisienten, i dette tilfellet 0,4%. Бриккерский медальон «XI» имеет коэффициент гармоник на 0,007% и частотный диапазон 20 Гц … 50 кГц. Усиление медленного усиления на 8 Ом — 120 Вт. Включите питание на 4 Ом, выберите один из вариантов, если хотите, чтобы в Интернете был виден сегмент на 60 ватт, или более широкий диапазон мощности. Стрёмфорсининген до биполярного сечения, от 55 до 75 В. Hvis du ser på Strukturen til mikrokretsen (рис.1), vil vi, når vi tar hensyn til den eksterne «stroppen» med detaljer, se den klassiske UMZCH 80-90s.
рис. 1 Sponstruktur STK4048II
Nå om typiske STK-applikasjonsfeil:
1. Gevinsten til den opprinnelige kretsen er 100. Dette er mye, og det er en sjanse for selveksitasjon. Det gjorde jeg, men jeg var klar for dette og reduserte motstanden fra R7 от 68 кОм до 20 кОм (рис. 2). Forsterkeren sluttet straks å bli begeistret.Noen skinker anbefaler å senke motstanden fra R7 до 13 кОм в целом.
Рис. 2
2. Den originale kretsen bruker 5-ваттный светодиодный стенд R10 … R13 с опорной стойкой на 0,22 Ом. Slike motstander har en stor индуктанс, и консеквенсе av dette для «lyden» er uforutsigbare. Dessuten er kraften til miss motstandene tydelig overvurdert. Ее металлофильтр мощностью 2 Вт.
Som min erfaring viser, jo mindre индуктансер и lydbanen, jo bedre er lyden! Детальный защитный фильтр LR-фильтра L1-R14 не содержит дополнительных компонентов, а также не требует дополнительного оборудования для реактивности и ремонта.Spolen L1 er viklet på en dorn 10 мм и внутренним держателем 18 отверстий с задержкой. Диаметр 0,8 мм. Inni spolen er en motstand R14. Все конденсаторы и УМЗЧ-фильтры и узлы для форсунок имеют открывание на 100 В.
Экстра комплекты для бесконтактных двигателей, обеспечивающих постоянную замену и форсунок, и тильтголовников для трех крышек.
Lydforsterker 200 Вт — Jeg foreslår å gjenta forsterkerkretsen med utmerket lydkvalitet, minimal støy.Enheten er laget ved hjelp av de integrerte, hybridegenskapene til STK4050-brikken til det japanske selskapet Sanyo. Для å ha god lydkvalitet og den høyeste forsterkningen, trenger forsterkeren en strømforsyningsenhet som tilsvarer denne kretsen. Samt en likeretter med en tilstrekkelig total kapasitans for kondensatorene, som skaper de nødvendige forhold for Effektiv drift av lasten.
Denne forsterkermodellen er perfekt for å jobbe som en del av et hjemmekino eller en datamaskin, så vel som i et set med andre lydsystemer.Для eksempel er en slik lydforsterker perfekt для сабвуфера jobbe med en. STK4050-brikken har en beskyttelse som forhindrer forekomst av klikk når strømmen leveres eller slås av. Det er også en meget Effektiv beskyttelse mot kortslutning i belastningen og mot å overskride temperaturkomponenten.
Креты Universell
Kretsen til denne innretningen er universell ved at den ikke er uforanderlig for self kretsen, men bare installasjonen av mikrokretser valgt fra listen foreslått nedenfor.Dermed blir det mulig å modulere kraften du trenger ved UMZCH-utgangen i området Fra 6 W to 200 W. (Alle bildene er forstørret ved å klikke)
Figuren viser den relative Plasseringen av elektroniske element på skiltet:
Деталь и гибридмикрокреценция и серия, которая дает ей гарантию и надежный эффект и убетыделиг THD. Dette gjør det mulig å trekke ut et lydbilde fra forsterkeren med høyeste avspillingskvalitet.
Forsyningsspenningen til enhetener laget in bipolar Versjon, от 20 до 95 в и другие элементы для установки брикена (детально, пока STK-merkingen сомневается в таблице).Akustikken koblet til forsterkeren skal ha en motstand på 4 Ом; Детальная альтернатива 8 Ом. Motstanden ved utgangen til UMZCH har 55 kOhm. Tomgangsstrømmen er Innenfor 120 мА. Utgangsstrømmen når 15A igjen, находясь на innstilt STK, я держу до таблицы vist på figuren. Для плавного сноса гибридных комплектов STK4050, вставленных в комплект с дополнительными краями и отверстиями на 400 см2. Для очень эффективного приготовления пасты KPT-8.
På brikken STK4048XI . Вы можете изменить и изменить диаграмму, полученную при помощи STK-brikker. Hvis self kretsen er uendret, men bare erstatter mikrokretsene fra listen nedenfor, kan du endre utgangseffekten til lydfrekvensforsterkeren avhengig av dine behov 6 til 200 watt . Максимальное количество микрочипов STK de har et annet nivå av ikke-lineær forvrengning: II — 0,2%; V — 0,08%; Х — 0,008%; XI — 0,002%.
Эксемпель на макете радиоэлемента на и попробовать кретскорт:
Som regel микрочипов STK Denne serien gir høy effect og lav harmisk forvrengning.Dette lar deg få lydgjengivelse av høy kvalitet fra forsterkeren.
Двухполюсное напряжение для розжига от 20 до 95 вольт (от 20 до 95 вольт). Обеспечивает минимальное сопротивление 4 Ом; оптимальный — 8 Ом. Иннгангсимпеданс до УМЗЧ эр 55 кОм. Мощность выдерживаемого тока 120 мА. Utgangsstrøm opptil 15 ампер (avhenger av brikken som er brukt, se tabell). Brikker i STK40 ** — serien krever bruk av en radiator med et område på minst 400 mm 2. Для эффективной работы с варочной панелью, мы можем использовать ее для приготовления пасты.
Слушайте через микрокретсер в таблице, чтобы получить полную мощность до 200 Вт. den STK4050II и STK4050V . Ден анбефальте расходуется для того, чтобы смотреть на микрокреценцию с минимальным напряжением 66 вольт, или максимальным 95 вольт.
Montert forsterker på STK4050 с мощностью 200 Вт:
- 08.10.2014
Стереофонический объем, балансировка и контроль параметров на TSA5550 с заданным параметром: Смарт-линейный преобразователь на 0,1% для открытия 10–16 Вольт (номинальное напряжение 15 В)… 30 мА Внутреннее открытие 0,5 В (для открытия и закрытия отверстия на 12 В) Тональный сигнал -14 … + 14 дБ Балансированное значение 3 дБ Для малого канала 45 дБ Сигнал для малого канала …
- 9128
- 9128 skjemaet over senderen er vist på fig. 1. Senderen (27MHz) продюсер с эффективным питанием 0,5 Вт. Расширение на 1 метр на одной антенне. Senderen består av tre trinn — en masteroscillator (VT1) en effktforsterker (VT2) or en манипулятор (VT3).Frekvensen til masteroscillatoren er satt kvadrat. резонатор Q1 с частотой 27 МГц. Generatoren er lastet på kresen …
- 28.09.2014
Forsterkerparametere: Общий воспроизводимый частотный диапазон 12 … 20.000 Гц Максимальный максимальный эффект для MF-HF-канала (Rn = 2,7 Ом, Opp V =) 2 * 12 Вт Максимальный ожидаемый эффект для лавфреквенсканала (Rn = 4 Ом, Opp = 14 В) 24 Вт Номинальный эффект, мелкомасштабный RF-канал с THD 0,2% 2 * 8W Номинальный эффект на лавфреквенсканал с THD 0,2% Максимальный грузовой блок 8 AI Dette skjemaet er A1 en RF-MF forsterker, og…
- 30.09.2014
УКВ-передатчик работает на 64–108 МГц. Mottakerkretsen er basert på 2 mikrokretser: K174XA34 og BA5386, i tillegg til kretsen er det 17 kondensatorer og totalt 2 motstander. Den oscillerende kretsen er en, гетеродин. На A1 может быть установлен супергетеродинный УКВ-FM и УНЧ. Сигнал от антенны от генного C1 до входа в IF-brikken A1 (stift 12). Tuning til stasjonen er gjort …
På begynnelsen av 90-tallet var AIWA musikksentre veldig populære.Я говорю о музыкальном центре AIWA ZM-2900. Более подробная информация о лазерных дисках для работы с AV, доставке кассет и радио. Крафтформаты и трансформеры форбл интакт.
Kretsdiagrammet til musikksenteret AIWA ZM-2900 с последним вырезом.
Av hele den elektriske kretsen var jeg interessert i стерео kraftforsterkere på STK419-150, some ga anstendig kraft (ca. 100 W per channel) or god ldkvalitet.
Omkoblingskretsen til de integrerte forsterkerne STK419-110, STK419-130, STK419-140 и STK419-150, ранее не найденные.
Motstander R13 и R14 (со средним эффектом при минимальной мощности 2 Вт), не имеющий отношения к стромбегренснингу с утренним переходом и усилением целостности. Индукторен L1 и L2 покрыты слоями, имеющими размер, средний диаметр — 0,8–0,9 мм между R12 и R13 (MLT 2W). Подставка для R16 или R17 с эффективностью 0,5 — 1 Вт. Kraften til all andre motstander er opp til 0,25W.
Hovedegenskapene til stereoforsterkere STK419-110, STK419-130, STK419-140 и STK419-150 на вид и стол.
| Parametere av integrerte forsterkere: | STK419 -110 | STK419 -130 | STK419 -140 | STK419 -150 | ||
| Сак | h4-20 | h4-20 | h4-20 | h4-20 | ||
| Utgangsfase forsyningsspenning (Vcc2) | мин | V | ± 25 | ± 27 | ± 30 | ± 33 |
| макс | В | ± 37 | ± 37 | ± 42 | ± 50 | |
| VN для пиннинга (Vcc1) | мин | V | ± 36 | ± 37 | ± 42 | ± 50 |
| макс | В | ± 53 | ± 57 | ± 65 | ± 70 | |
| ул. Ролиг (Ио) | мА | 60 | 60 | 60 | 60 | |
| Максимальный утгансеэффект (Poutmax) | Вт | 2×50 | 2×60 | 2×80 | 2×100 | |
| Motstand mot nominell belastning (Routnom) | Ом | 6 | 6 | 6 | 6 | |
| Frekvensresponsområde (Bw) | кГц | 0,020-50 | 0,020-50 | 0,020-50 | 0,020-50 | |
| Иннгангсимпеданс (Рин) | кО | 55 | 55 | 55 | 55 | |
| Harmonisk gevinst på Poutmax | % | 0,2 | 0,2 | 0,2 | 0,2 | |
| Gevinstfaktor (gv) | дБ | 32 | 32 | 32 | 32 | |
| Производитель | Sanyo | Sanyo | Sanyo | Sanyo |
Для производства форсунок, преобразователь в форме W для музыкального центра, с возможностью подключения к сети 220 вольт, с последующим подключением к среднему терминалу (0 В), с оконечным приводом на 20 вольт. spenningsforsterker (50 В).Strømforsyningskretsen er vist nedenfor.
Subjektivt set er lyden på forsterkeren merbegelig enn på LM3886.
Здесь вы можете найти информацию об интегральных ключах STK419-110, STK419-130, STK419-140 и STK419-150 только для производства стереофонических устройств.
хильсен,
Предварительный входной каскад усилителя низкой частоты. Разработка усилителя низкой частоты
Самая суть для практиков разборки
Усилитель собран по принципу «двойное моно», схема одного канала показана на рис. .1 . Первый каскад на транзисторах VT1-VT4 — это усилитель напряжения с коэффициентом около 2,9, второй каскад на VT5 — это усилитель тока (эмиттерный повторитель). При входном напряжении 1 до выходной мощности около 0,5 Вт на нагрузке 16 Ом. Рабочий диапазон частот на уровне -1 дБ составляет от 3 Гц до 250 кГц. Входное сопротивление усилителя 6,5 … 7 кОм, выходное — 0,2 Ом.
Расписания книг на частоте 1 кГц при выходной мощности 0,52 Вт и 0.15 Вт показаны на рис. 2 и рис. 3. (сигнал на звуковую карту подается через делитель «30: 1»).
На рис.4 показан результат интермодуляционных искажений при измерении двух тонов одинакового уровня (19 кГц и 20 кГц).
Усилитель собран в подходящем корпусе, взятом от другого усилителя. Блок управления вентилятором подключается к цепям питания одного из каналов ( рис.5 ), который контролирует температуру одного из радиаторов выходных транзисторов (монтажная плата с насадками видна в центре на рис. 6. ).
Оценка звука по слухам — «неплохо». Звук к динамикам не «привязан», панорама есть, но «глубина» меньше той, к которой вы привыкли. С чем это связано, пока не выяснил, возможно (проверялись варианты с другими транзисторами, с изменением тока выходных каскадов и поиском доков входных / выходных «земель»).
Теперь для интересующихся немного об экспериментах
Эксперименты длились довольно долго и проводились немного хаотично — переходы от одного к другому производились как одни вопросы, так и появление других, поэтому некоторые неточности могут быть заметны на диаграммах и измерениях. В схемах это отражается как нарушение нумерации элементов, а в измерениях — как изменение уровней шума, питания 50 Гц, пульсаций 100 Гц и их продуктов (использовались разные блоки питания).Но в большинстве случаев измерения проводились несколько раз, поэтому неточности не должны быть особо значительными.
Все эксперименты можно разделить на несколько. Первый проводился для оценки концептуальных характеристик каскада ТНД, следующий — для проверки таких характеристик, как нагрузочная способность, коэффициент усиления, зависимость линейности, работа с выходным каскадом.
Довольно полную теоретическую информацию о работе TND Cascade можно найти в статьях G.F. Princess в журналах «Схемы» № 9 за 2006 г. и «Радиоофобби» № 3 за 2010 г. (там примерно такие же тексты), поэтому здесь будет рассмотрено только ее практическое применение.
Итак, первое — это оценка основной производительности
Сначала была собрана схема на транзисторах КТ315 с коэффициентом усиления порядка трех ( рис.7. ). При проверке выяснилось, что с теми коэффициентами R3 и R4, которые показаны на схеме, усилитель работает только с сигналами слабого сигнала, а когда вход подвергается 1 на входе (1 B — уровень, который может быть дали ПКД и звуковую карту компьютера.Поэтому практически все замеры ему даются). На рисунке цифра 8. На нижнем графике показан спектр выходного сигнала, на верхнем — входной и на нем видны искажения (книги должны быть порядка 0,002-0,006%). Глядя на графику и сравнивая уровни в каналах, необходимо иметь в виду, что выходной сигнал поступает на звуковую карту через делитель 10: 1 (при входном сопротивлении около 30 кОм, резисторы R5 и R6 на рис.7 .) — Ниже по тексту параметры Делителя будут другими и будут указываться всегда).
Если предположить, что появление искажений во входном сигнале свидетельствует об изменении входного сопротивления каскада (что обычно вызвано неправильно выбранным режимом постоянного тока), то для работы с большими входными сигналами необходимо увеличивать сопротивление R4 и, соответственно, чтобы сэкономить, увеличить R3.
После установки R3 = 3,3 ком, R4 = 1,1 ком, R1 = 90 кОм и увеличения напряжения питания до 23В удалось получить более-менее приемлемые значения книжки ( рис.9. ). Также выяснилось, что TND Cascade «не любит» низковольтную нагрузку, т.е. чем больше сопротивление следующего каскада, тем меньше уровни гармоник и чем ближе к расчетному значению становится коэффициент усиления (будет рассмотрен другой пример. ниже).
Затем на печатной плате был собран усилитель и к нему был подключен эмиттерный повторитель на композитном транзисторе CT829A (схема на рис. 1. ). После установки транзистора и плат на радиатор ( рис.10. ) усилитель проверялся при работе на нагрузке 8 Ом. На цифра 11. Видно, что стоимость книжки сильно увеличилась, но это результат работы репитера эмиттера (сигнал со входа усилителя (верхняя графика) забирается в компьютер напрямую, а с выхода — через делитель 3: 1 (нижний график)).
На фиг.12 показывает расписание книг при входном сигнале 0.4 В:
После этого были проверены еще два варианта повторителей — с составным транзистором из биполярного CT602B + KT908A и с полевым IRF630A (потребовалось увеличение тока остатка за счет установки на затворе + 14,5В и уменьшения сопротивление R7 до 5 Ом при постоянном напряжении на нем 9,9 В (ток покоя около 1,98 А)). Лучшее произошло при входных напряжениях 1 В и 0,4 В, как показано на рисунках 13. и 14 (CT602B + CT908A), 15 и 16 (IRF630A):
После этих проверок схема вернулась к варианту с транзистором CT829, второй канал был собран и после разводки схемы из лабораторных источников усилитель показан на рис.6.. Два-три дня оставалось на нарезку и мелкие доработки, но на звуке и характеристиках усилителя это почти не повлияло.
Оценка грузоподъемности
Так как желание проверить каскад ТНД на «грузоподъемность» еще не пропало, была собрана новая разводка на 4 транзисторах в цепи ( рис.17, ). Напряжение питания +19 В, делитель на выходе каскада 30 малышей «10: 1», входной сигнал 0,5 В, выход 1.75 В (коэффициент усиления 3,5, но если делитель выключить, то выходное напряжение переворачивают около 1,98 В, что говорит о Коусе = 3,96):
Подбирая сопротивление резистора R1, можно получить несколько минимальных книжек и этот график с нагрузкой 30 кОм показан на рис. 18. . Но если теперь последовательно резистором R5 установить другое такое же номинальное значение (54 ком), гармоники получат вид, показанный на рис. 19. — Вторая гармоника нарастает примерно на 20 дБ относительно основного тона и возвращает ее к низкому значению. , необходимо снова изменить сопротивление R1.Это косвенно указывает на то, что для получения максимально стабильной стоимости книг каскад необходимо стабилизировать. Проверяется просто — изменение напряжения питания примерно также меняет тип «хвоста» гармоники.
Итак, ну этот каскад работает с 0,5 В на входе. Теперь надо было бы проверить это на 1 В и, например, при коэффициенте усиления «5».
Оценка коэффициента усиления
Каскад собран на транзисторах КТ315, напряжение питания +34.5 В ( рис.20 ). Для того, чтобы получить Cus = 5, резисторы R3 и R4 номиналами 8,38 ком и 1,62 ком. На нагрузке в виде резистивного делителя «10: 1» с входным сопротивлением около 160 кОм выходное напряжение было около 4,6 В.
На цифре 21. видно, что книжка меньше 0,016%. Большой уровень помех составляет 50 Гц, а другие кратные частоты выше — это плохая фильтрация мощности (работает на пределе).
Повторитель был подключен к этому каскаду к KP303 + KT829 ( рис.22 ), а затем были сняты характеристики всего усилителя при работе на нагрузку 8 Ом ( рис. 23 ). Напряжение питания 26,9 В, коэффициент усиления около 4,5 (4,5 при изменении выхода на нагрузке 8 Ом около 2,5 Вт). При настройке репитера на минимальный уровень книжки необходимо было изменить напряжение смещения ДНД каскада, но так как уровень его искажений намного меньше репитера, то на слух это не повлияло — два канала были собирали и обслуживали в демпинговом варианте.Разницы в звучании с описанным выше усилителем выше не замечено, но поскольку усиление новой версии было чрезмерным, а это больше выделяется, схему разобрали.
При регулировке напряжения смещения TND каскад можно подобрать так, чтобы «хвост» гармоники имел более равномерное спад, но он удлинялся и при этом уровень второй гармоники возрастал до 6-10 дБ (общий книга становится около 0,8-0,9%).
С такой большой книгой репитера соотношение резистора R3 можно смело изменять коэффициент усиления первого каскада как в большую, так и в меньшую сторону.
Проверка каскада с большим током покоя
Схема собрана на транзисторной сборке КЦ613Б. Каскадный каскад на 3,6 мА — самый большой из всех проверенных вариантов. Выходное напряжение на резистивном делителе 30 кОм оказалось 2,69В, а книжка при этом около 0,008% (( рис.25 ). Это примерно в три раза меньше, чем показано на рис. 9. При проверке каскада на КТ315 (с таким же усилением и примерно с таким же напряжением питания).Но так как другой такой транзисторной сборки найти не удалось, то второй канал не собирался и усилитель соответственно не подчинялся.
При увеличении сопротивления R5 вдвое и без регулировки напряжения смещения книжек оно становится около 0,01% ( рис.26 ). Можно сказать, что вид «хвоста» меняется незначительно.
Попытка оценить рабочую полосу частот
Сначала проверяли компоновку на транзисторной сборке.При использовании генератора ГЗ-118 с полосой выходных частот от 5 Гц до 210 кГц «давалов по краям» обнаружено не было.
Затем был проверен уже собранный усилитель на полпути. Ослаблял сигнал с частотой 210 кГц примерно на 0,5 ДБ (изменения до 180 кГц не было).
Нижний предел для оценки был по крайней мере ничего, не было возможности увидеть разницу между входным и выходным сигналами при запуске программного генератора, начиная с частот 5 Гц.Поэтому можно предположить, что она ограничена емкостью разделительного конденсатора С1, входным сопротивлением каскада ТНД, а также емкостью «выходного» конденсатора С7 и сопротивлением нагрузки усилителя — приблизительный расчет в программе показывает -1 ДБ при 2,6 Гц и -3 ДБ при частоте 1,4 Гц ( рис.27 ).
Поскольку входное сопротивление каскада ТНД достаточно низкое, то регулятор громкости следует выбирать не более 22… 33 ком.
Заменить выходной каскад может любой репитер (усилитель тока), имеющий достаточно большое входное сопротивление.
Приложение к тексту содержит два варианта. Печатная плата В формате программы версии 5 (чертеж при изготовлении программной платы необходимо «зеркало»).
Послесловие
Через несколько дней увеличил питание каналов на 3 В, заменил 25-ти-толли электролитические конденсаторы на 35-толлитые и выставил напряжение смещения первых каскадов до минимума книжного.Токи на выходе каскадов составили около 1,27 А, значения КН и ИМИ при выходной мощности 0,52 Вт снизились до 0,028% и 0,017% ( рис.28. и 29 ). На графике видно, что пульсации 50 Гц и 100 Гц увеличились, но по их слухам их не слышно.
Литература:
1. Принцесса Дж. «Линейные широкополосные усилители и повторители TND», Журнал «Схема» № 9, 2006 г.
Андрей Гольцов, Р9О-11, Искитим
Перечень радиоэлементов
| Обозначение | Тип | Номинал | номер | Примечание | Оценка | Моя записная книжка | |
|---|---|---|---|---|---|---|---|
| Фиг.1, детали для одного канала | |||||||
| VT1 … VT4. | Транзистор биполярный | PMSS3904. | 4 | В записной книжке | |||
| VT5. | Транзистор биполярный | КТ829А. | 1 | В записной книжке | |||
| VD1 … VD4. | Диод | КД2999В. | 4 | В записной книжке | |||
| R1 | Резистор | 91 ком | 1 | sMD 0805, точное номинальное срабатывание при настройке | В записной книжке | ||
| R2 | Резистор | 15 ком | 1 | sMD 0805. | В записной книжке | ||
| R3 | Резистор | 3.3 ком | 1 | sMD 0805. | В записной книжке | ||
| R4. | Резистор | 1.1 ком | 1 | sMD 0805. | В записной книжке | ||
| R5, R6. | Резистор | 22 О. | 2 | sMD 0805. | В записной книжке | ||
| R7 | Резистор | 12 О. | 1 | циферблат из Пав-10 | В записной книжке | ||
| R8, R9 | Резистор | ||||||
Усилители низкой частоты в основном предназначены для обеспечения заданной мощности на выходном устройстве, которым может быть громкоговоритель, записывающая головка магнитофона, обмотка реле, устройство измерения катушки и т. Д.Источниками входного сигнала являются датчик, фотоэлемент и всевозможные неэлектрические преобразователи величины. Как правило, входной сигнал очень мал, его значения не хватает для нормальной работы усилителя. В связи с этим усилитель мощности включает в себя один или несколько каскадов предварительного усиления, которые выполняют функции усилителей напряжения.
В предварительных каскадах в качестве нагрузки чаще всего используются резисторы UH; Они собраны как на лампах, так и на транзисторах.
Усилители на биполярных транзисторах обычно собирают по схеме с общим эмиттером.Рассмотрим работу такого каскада (рис. 26). Синусоидальное напряжение мкВх Обслуживается на объекте база — эмиттер через разделительный конденсатор С p1 , который создает пульсации тока базы относительно постоянной составляющей I B0. . Значение I B0. Определяется напряжением источника Е К. и сопротивлением резистора R Б. . Изменение текущего тока вызывает соответствующее изменение тока коллектора, проходящего через сопротивление нагрузки R Н.. Переменная составляющая коллекторного тока создает на нагрузке сопротивление R К. Усиленное падение напряжения по амплитуде u out .
Расчет такого каскада можно произвести графически, используя представленные на рис. 27 входные и выходные характеристики транзистора, включенного по схеме с ОЭ. Если заданы сопротивление нагрузки R N. и источник напряжения E K. , положение линии нагрузки определяется точками ОТ и D.. При этом D. задает значение E K. , а точка ОТ — Tokom I K. = E K. / R N. . Линия нагрузки CD Пересекает семейство выходных характеристик. Выберите рабочий участок на линии нагрузки так, чтобы искажение сигнала при усилении было минимальным. Для этой точки пересечения линия CD с выходной характеристикой должна находиться в пределах прямолинейных участков последней. Этому требованию соответствует участок AU Линии нагрузки.
Рабочая точка в синусоидальном входном сигнале находится посередине этой области — точка О . Проекция отрезка АО на ось порядка определяет амплитуду коллекторного тока, а проекция того же отрезка на ось абсцисс — амплитуду переменной составляющей коллекторного напряжения. Рабочая точка О. Определяет токоприемник I K0. и напряжение на коллекторе U CE0. Соответствующий режим покоя.
Кроме того, точка O. Определяет ток покоя базы данных I B0. , а значит, положение рабочей точки О « на входной характеристике (рис. 27, а, б). Точки НО и ВН Выходные характеристики соответствуют точкам НО» и В » на входной характеристике. Проекция среза A «O» По оси абсцисс определяется амплитуда входного сигнала U Vh T. , при котором будет обеспечен режим минимальных искажений.
Собственно говоря, У Вх Т. Необходимо определить семейство входных характеристик. Но поскольку входные характеристики при разных значениях Напряжения U CE отличаются незначительно, на практике используют входные характеристики, соответствующие среднему значению U CE = U CE 0. .
Каскады предварительного усиления Общие. Предварительный усилитель увеличивает напряжение напряжения или ток источника сигнала до значений, которые необходимо приложить к концу оконечного каскада, чтобы получить указанную мощность в нагрузке.Предварительный усилитель может быть однократным и многодисковым. Транзисторы в каскады предварительного усиления включают как с ОЭ, так и с лампами с общим катодом, что позволяет получить наибольший коэффициент усиления. Включение транзистора С целесообразно во входные каскады, работающие от источника сигнала с малым внутренним сопротивлением. Для уменьшения нелинейных искажений в каскадах предварительного усиления, режим A.
- По типу связи между каскадом (с мультискидными исполнительными усилителями) различают усилия с емкостными, Трансформатор Гальваническая связка
- (DC MOP).
Усилители с емкостной связью. Широкое применение имеют усилители на емкостных или ясных элементах. Они просты в конструкции и настройке, дешевы, имеют стабильные характеристики, стабильны в эксплуатации, имеют малые габариты и массу. Типовая схема усилителя на транзисторах и лампах с емкостной связью. Амплитудно-частотную характеристику каскада резисторов с емкостной связью можно разделить на три частотные области: нижний hch, средний счет и верхний HF. В области более низких частот коэффициент усиления KN снижается (с уменьшением частоты) в Os-new из-за увеличения сопротивления промежуточного конденсатора CP1.Емкость этого конденсатора выбрана достаточно большой, что снизит падение напряжения на нем. Обычно диапазон нижнего kofstart ограничен частотой FH, на которой коэффициент совместного использования усиления уменьшается до 0,7 среднечастотных значений, т.е. kn = 0,700. В средней области, составляющей основную часть рабочего диапазона усилителя, коэффициент усиления практически не зависит от частоты. В поле верхних частот коэффициент усиления КВ обусловлен резервуаром СО = / = 2 + см + см (где емкость усилительного элемента каскада; см — установочная емкость, совместимость усилительный элемент следующего КАС-КАД).Этот контейнер всегда стремятся к минимуму, чтобы ограничить сигнал проходящего через него сигнала и обеспечить большой коэффициент усиления. Расчет каскада предварительных усилителей резисторов. Данные ИС-пробега: полоса частот FN-FB = 100-4000 Гц, коэффициент частотных искажений MH
- 1. Выбор типа транзистора. Токосъемный каскад, когда амплитуда входного тока очередного КАС-КАД обеспечивается входным током следующего КАС-КАД, IW = (1,25h-1,5) ИК.Тех. =. (1.25-7-1.5) 12 = 15-5-18 мА. У мема ИК = 15 мА. Для текущего IK и граничной частоты, которая должна быть> 3FV | ZSR = 3FB (Rmin + Rmax) / 2 = 3-4000 (30 + 60) / 2 =
- = 540000 Гц = 0,54 МГц, выбранный для каскадного транзистора MP41 со следующими параметрами: Ik = 40 мА; УКЭ = 15 В; | 3мин = 30; РМАК = 60; Фамин = 1 МГц.
- 2. Определение резистентности РК и РА. Эти приближения определяются исходя из падения напряжения на них.При падении напряжения на резисторах R * и RE соответственно 0,4 ЭК и 0,2 ЭК, подбирают резисторы МЛТ-0,25 270 Ом и МЛТ-0,25 130 Ом.
- 3. Напряжение между эмиттером и коллектором транзистора в рабочей точке ICEO = EK -! К (Rk + Ra) = LQ — 15-10-3 (270 + 130) = 4 В. при УКЭО = 4 В и IK = 15 мА статические выходные характеристики
- cOV (рис. 94, а), определим ток базы iB = 200 мкА в рабочей точке O ».По входным статическим характеристикам транзистора (рис.94, б) IKE = 5 В при iB = 200 мкА Определить напряжение смещения Ra в точке Бока O / UBEO = 0,22 В.
- 4. Для определения входного сопротивления транзистора в точке «о» проводим касательную к входной характеристике транзистора. Входное сопротивление определяется тангенсом угла наклона
- 5. Определение делителя напряжения смещения. Резистор резистора R2 делителя возьмем R2 = (5-15) RVX. Возьмем R2 = 6RVX.Е = 6-270 = 1620 Ом. Выбирать по ГОСТу резистор МЛТ-0,25 1,8 ком. Ток делителя в каскадах предварительного впрыска принимают iD = (3-10) iB = (z-10) -200 = 600-2000 мкА. При меме iD = 2 мА. Сопротивление резистора R1 делителя выбрано по ГОСТу резистор МЛТ-0,25 3,9 кОм.
- 6. Расчет резервуаров. Емкость межсчетного коммуникационного конденсатора определяется, исходя из допустимых частотных искажений МС, вносимых на минимальную рабочую частоту емкости конденсатора, принимаем электролитический конденсатор емкостью 47 мкФ с URA> DE = 0.2 ЭК = 0,2-10 = 2 В.
Трансформаторные усилители . Каскады предварительного усиления с трансформаторной связью обеспечивают лучшую гармонизацию усилительных каскадов по сравнению с каскадами с резистивной емкостной связью и используются как инверсные для подачи сигнала на двухтактный выходной каскад. Часто трансформатор используется как устройство ввода.
Показаны схемы усилительных каскадов с последовательным и параллельным включением трансформатора.Схема с последовательным трансформатором не содержит резистора РК в коллекторной цепи, поэтому имеет более высокое выходное сопротивление каскада, равное выходному приближению транзистора, и используется чаще. В схеме с параллельным трансформатором требуется конденсатор трансформатора C. Недостатком схемы являются дополнительные потери мощности в резисторе РК и уменьшение выходного сопротивления из-за шунтирующего действия этого резистора. Нагрузка трансформаторного каскада обычно служит низким входным сопротивлением последующего каскада.В этом случае у проходных трансформаторов с коэффициентом трансформации N2 = * Rb / r «H
АЧХ усилителя с трансформаторной связкой имеет уменьшение коэффициента усиления в нижней и верхней частоте. В области нижней частоты Снижение коэффициента усиления каскада происходит из-за уменьшения индуктивного сопротивления обмотки трансформатора, в результате чего их шунтируют де. Влияние входной и выходной цепей каскада и снижение коэффициента усиления К = КО /.На средних частотах влиянием реактивных элементов можно пренебречь. В области верхних частот на коэффициент боезапаса влияют емкость коллекторного перехода СК и индуктивность ЛС обмотки трансформатора. На некоторой частоте емкость СК и индуктивность ИС могут вызывать резонанс напряжения, из-за частотной характеристики на этой частоте это возможно. Иногда это используется для корректировки часовых характеристик усилителя.
Weekend Cascades на базе «Двойки»
В качестве источника сигнала мы будем использовать генератор с настраиваемым выходным сопротивлением (от 100 Ом до 10,1 кОм) в 2 ком (рис. 3). Таким образом, при тестировании ВК на максимальном выходном сопротивлении генератора (10,1 кОм) приводим режим работы тестов ВК к схеме с разомкнутым ОЭ, а в другом (100 Ом) — к схеме с закрытая ООС.
Основные типы составных биполярных транзисторов (БТ) показаны на рис.4. Чаще всего в ВК используется стальной транзистор Дарлингтона (рис. 4 А) на основе двух транзисторов одинаковой проводимости («Двойка» Дарлингтона), реже — композитный транзистор Шиклай (рис. 4б). два транзистора разной проводимости с током отрицательной ОС, и еще реже составной транзистор Брюстона (Bryston, рис. 4 В). Транзистор
«Алмаз» — разновидность составного транзистора Шиклая — показан на рис. 4г. В отличие от транзистора Шиклая, в этом транзисторе, благодаря «токовому зеркалу» ток коллекторов обоих транзисторов VT 2 и VT 3 практически одинаков.Иногда транзистор шиклай используется с коэффициентом передачи больше 1 (рис. 4 г). В этом случае K n = 1 + R 2 / R 1. Подобные схемы можно получить на полевых транзисторах (ПТ).
1.1. Выходные каскады на базе «Двойки». «Дабл» — это двухтактный выходной каскад с включенными транзисторами по схеме Дарлингтона, Шиклая или их комбинации (квазиэлементарный каскад, Бристон и др.). Типичный двухтактный выходной каскад на «Дабл» Дарлингтона показан на рис.5. Если эмиттерные резисторы R3, R4 (рис. 10) входные транзисторы VT 1, VT 2 подключены к противоположным силовым шинам, то эти транзисторы будут работать без отключения по току, т.е. в классе A.
Давайте посмотрим, с чем соединить выходные транзисторы для двоек «Darlingt it» (рис. 13).
На рис. 15 показана схема ВК, используемого в одном из проф. И дополнительных усилителей.
| |
Схема Шиклая (рис.18) менее популярен. Сначала были популярны квазичастотные выходные каскады для разработки каскадов работы транзисторных транзисторов, когда верхнее плечо выполнялось по схеме Дарлингтона, а нижняя линия — по схеме Шиклая. Однако в исходном варианте входное сопротивление плеча ВК несимметрично, что приводит к дополнительным искажениям. Модифицированный вариант такого ВК с баксандаловым диодом, который используется на переходе базовый — эмиттер транзистора VT 3, показан на рис.двадцать.
Помимо рассмотренных «тел» существует модификация ВК Бристон, в которой входные транзисторы эмиттерного тока управляют транзисторами одной проводимости, а транзисторы коллекторного тока другой проводимости (рис. 22). Подобный каскад может быть реализован и на полевых транзисторах, например, Lateral Mosfet (рис. 24).
Гибридный выходной каскад по схеме шиклей с полевыми транзисторами в качестве выхода показан на рис.28. Рассмотрим схему параллельного усилителя на полевых транзисторах (рис. 30).
В качестве эффективного метода увеличения и стабилизации входного сопротивления «Двойка» предлагается использовать на его входе буфер, например эмиттерный повторитель с генератором тока в эмиттерной цепи (рис. 32).
| |
Из рассмотренных «тел» наихудшим по отклонению фазы и полосы пропускания оказался В.К. Шиклай.Посмотрим, что может дать для такого каскада использование буфера. Если вместо одного буфера использовать два на транзисторах разной проводимости, включенных параллельно (рис. 35), то можно ожидать дальнейшего улучшения пары счетчиков и увеличения входного сопротивления. Из всех рассмотренных двухкаскадных схем наилучшим образом по нелинейным искажениям была показана схема Шиклая с полевыми транзисторами. Посмотрим, что даст установка параллельного буфера на его входе (рис. 37).
Параметры исследуемых проблемных каскадов приведены в таблице.один .
| |
Анализ таблицы позволяет сделать следующие выводы:
— Любой ВК из «попок» на BT как груз вселенной плохо подходит для работы в High loyalty;
— Характеристики ВК с ПТ на вас немного зависят от сопротивления источника сигнала;
— буферный каскад на входе любого из «бобов» на БТ увеличивает входное сопротивление, уменьшает индуктивную составляющую на выходе, расширяет полосу пропускания и делает параметры независимыми от импеданса источника сигнала;
— ВК Шиклай с ПТ на выходе и параллельным буфером на входе (рис.37) имеет наивысшие характеристики (минимальные искажения, максимальная полоса пропускания, виритация нулевой фазы в звуковом диапазоне).
Выходные каскады на базе «Трок»
В качественных УМЗ чаще всего используются трехкаскадные структуры: «Тройка» Дарлингтон, Шиклай с выходными транзисторами Дарлинг Тоне, Шиклай с выходными транзисторами Торамс Бристон и другие комбинации. Один из самых популярных у вас запущенных каскадов В настоящее время ВК на основе общего перехода Тора Дарлингтона из трех транзисторов (рис.39). На рис. 41 показан ВК с разветвлением каскадов: входные повторители одновременно работают на двух каскадах, которые, в свою очередь, также работают на двух каскадах каждый, а третий шаг включен на общий выход. В результате на выходе такого анкера работают учетверенные транзисторы.
| |
Схема ВК, в которой в качестве выходных транзисторов используются составные транзисторы Дарлингтона, изображена на рис. 43. Параметры ВК на рис.43 можно значительно улучшить, если включить его на свой вход, хорошо зарекомендовавший себя с каскадом «два» параллельных буфера (рис. 44).
Вариант В.К. Шиклая по схеме на рис. 4ж с использованием составных транзисторов Bryston показан на рис. 46. На рис. 48 показана изменчивость Т ВК на транзисторах Шиклая (рис. 4 г) с коэффициентом передачи около 5, у которых входные транзисторы работают по классу А (схема билизационного термостата не показана).
На рис. 51 показывает ВК согласно структуре предыдущей схемы только с одним коэффициентом передачи. Обзор будет неполным, если не остановиться на схеме выходного каскада с нелинейностью Хауксфорда (Hawksford), показанной на рис. 53. Транзисторы VT 5 и VT 6 являются составными транзисторами Дарлингтона.
Заменим выходные транзисторы на транзисторы бокового поля (рис. 57
| |
По надежности, усилия по устранению сквозных крышек, которые особенно опасны при маршировании высокочастотных сигналов, вносят свой вклад в противораковую схему выходных транзисторов.Варианты таких решений показаны на рис. 58. Через верхние диоды протекает ток расширения базы в коллекторе транзистора, приближенный к напряжению напряжения. У мощных транзисторов напряжение насыщения обычно находится в пределах 0,5 … 1,5 В, что примерно совпадает с падением напряжения на переходе база-эмиттер. В первом варианте (рис. 58, а) из-за дополнительного диода в основной цепи эмиттанс R — коллектор достигает не примерного напряжения насыщения, а на 0.6 В (падение напряжения на диоде). Вторая схема (рис. 58б) требует подбора резисторов R 1 и R 2. Нижние диоды в схемах предназначены для быстрого отключения транзисторов при импульсных сигналах. Подобные решения используются в клавишах силы.
Часто для улучшения качества в умзч делают раздельное питание, повышенное, на 10 … 15 В для входного каскада и усилителя на пружинах и пониженное для вас на работающий каскад. В этом случае, во избежание выхода из строя выходных транзисторов и снижения престижных перегрузок, необходимо использовать защитные диоды.Рассмотрим этот вариант на примере модификации схемы на рис. 39. В случае увеличения входного напряжения выше по выходу мощности выходных транзисторов дополнительные диоды Vd 1, Vd 2 открываются (рис. 59), а превышение ток базы транзистора VT 1 сбрасывается на силовые шины оконечных транзисторов. При этом не допускается увеличивать входные ветви выше уровней мощности для выходного уровня ВК и снижается ток коллектора транзисторов VT 1, VT 2.
Схемы смещения
Ранее для упрощения вместо схемы смещения в УМР использовался отдельный источник напряжения. Многие из рассмотренных схем, в частности выходные каскады с параллельным повторителем на входе, не нуждаются в схемах смещения, что является их дополнительным преимуществом. Теперь рассмотрим типовые схемы смещения, которые представлены на рис. 60, 61.
Генераторы стабильного тока. В современных УМЗ широко используется ряд типовых схем: ДИФФЕРЕНДАЛЬНЫЙ КАСКАД (постоянный ток), отражатель тока («токовое зеркало»), схема сдвига уровня, казод (с последовательным и параллельным питанием, последний также называют «потерей мощности»). casode «), стабильный» ток потерь (GST) и т. д.Их правильное использование позволяет значительно повысить технические характеристики УМР. Оценку параметров основных схем RST (рис. 62 — 6 6) произведем с помощью моделирования. Будем исходить из того, что ГТС — это загрузка un, включая ВК. Мы исследуем его свойства по методике, аналогичной исследованиям ВКонтакте.
Tok отражатели
Рассматриваемые схемы GST, это вариант динамической нагрузки для одностороннего действия.В умзч с одним дифференциальным каскадом (ДК) структура «зеркало тока» используется для организации противодействия динамической динамической нагрузке в УНН или, как еще называется, «отражатель тока» (от). Такая структура УМЗ была характерна для усилителей Холтона, Хафлера и др. Основные схемы отражателей тока показаны на рис. 67. Они могут быть как с одним коэффициентом передачи (точнее, близким к 1), так и с большим или меньшим блок (крупномасштабные отражатели тока). В усилителе напряжения от тока, находящегося в пределах 3… 20 мА: поэтому будем тестировать все от тока, например, около 10 мА согласно схеме рис. 68.
Результаты тестов в табл. 3.
В качестве примера реального усилителя предлагается схема усилителя мощности С. Бока, опубликованная в журнале «Радиомир», 201 1, № 1, с. 5-7; № 2, с. 5 — 7 Радиотехника № 11, 12/06
Целью автора было создание усилителя мощности, подходящего как для звуков «космоса» во время знаменательных событий, так и для дискотек.Конечно, хотелось, чтобы он умещался в корпусе сравнительно небольших габаритов и легко транспортировался. Еще одно требование к нему — простота компонентов. Стремясь добиться качества HI-Fi, я выбрал комплементарно-симметричную схему выходного каскада. Максимальная выходная мощность усилителя была установлена на уровне 300 Вт (на нагрузке 4 Ом). При такой мощности выходное напряжение составляет примерно 35 В. Следовательно, для умзч необходимо двухполюсное напряжение питания в пределах 2х60 В.Схема усилителя представлена на рис. 1. Ump имеет асимметричный вход. Входной каскад образуют два дифференциальных усилителя.
А. Петрова, Радиомир, 201 1, №№ 4-12
В устройствах автоматики выходного каскада усилителя низкой частоты может быть электромагнитное реле, электродвигатель или любой другой исполнительный механизм. В магнитоле или плеере нагрузки идет обмотка динамика.
Выходной каскад, а также предварительный каскад. УНГ, может быть собран на транзисторе по схеме с общим эмиттером.Следует отметить, что, поскольку сопротивление нагрузки R H. Обычно намного меньше внутреннего сопротивления цепи коллектора R EF H K, Мощность, которая выделяется на нагрузке, включенной непосредственно в цепь коллектора, будет довольно небольшой. Чтобы эта мощность была максимально возможной, необходимо выполнить условие R h -r EHK, , т.е. сопротивление нагрузки должно быть равно внутреннему сопротивлению источника полезного сигнала. Для этого применяют согласующие трансформаторы (рис.28). Такие схемы однотактного транзисторного усилителя мощности с общим эмиттером используются, если выходная мощность не превышает 3-5 Вт. Нагрузка R H. Включается через соответствующий трансформатор Тр.
Суть аттестации заключается во введении в первичную обмотку трансформатора сопротивления вторичной обмотки R н. , равного внутреннему сопротивлению коллекторной цепи R н. вн.к. Или соизмеримым с этим. Тогда как указано R N. и R EH, K Задача сводится к определению коэффициента трансформации к.
Известно, что U 2. / U 1. = Вт 2. / Вт 1. = k. , но I 2. / I 1. = Вт 2. / Вт 1. = k. . Таким образом, доведено до сопротивления первичной цепи
Если принять, то коэффициент трансформации
, т.е. трансформатор должен быть направлен вниз, потому что R N. Р ВН.К ..
Рассматриваемые предварительный и выходной каскады UMUC работают в режиме A. В этом режиме начальное положение рабочей точки выбирается посередине нагрузки прямого CD. Амплитуда переменной составляющей тока коллектора меньше, чем ток коллектора. Работа в режиме А характеризуется минимальными нелинейными искажениями и низким КПД (около 40%). В этом режиме обычно работают все предварительные и маломощные выходные Каскады УНГ, собранные на одном транзисторе или одной электронной лампе.
В случае, когда необходимо получить выходную мощность более 5 Вт, применяют
двухтактных усилителей, собранных на двух транзисторах или двух лампах.
Рассмотрим работу такого усилителя на транзисторах (рис.29). Усилитель состоит из двух идентичных половинок, каждая из которых аналогична усилителю, изображенному на рис. 28.
Особенность двухтактной схемы в том, что ее можно использовать в этом режиме, когда цепочки резервуаров близки к нулю.Этот режим называется режимом V. При работе в этом режиме усилителя. Усилитель может достигать 70%. Точку создания 0 ‘на входной характеристике следует решать в основе базовых токов, близких к нулю (рис. 30, а). В результате обе половины схемы работают поочередно, и каждая открывается при действии положительных полуразмеров входных напряжений и Vx1, и Vx2, так как они сдвинуты по фазе на 180̊.

