Что такое ШИМ-контроллер КА3882. Как работает микросхема КА3882. Каковы основные характеристики КА3882. Где применяется ШИМ-контроллер КА3882. Какие аналоги есть у микросхемы КА3882.
Общие сведения о микросхеме КА3882
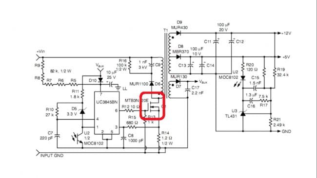
КА3882 — это интегральная микросхема широтно-импульсного модулятора (ШИМ-контроллера), предназначенная для построения импульсных источников питания. Данная микросхема выпускается в корпусе DIP-8 и SOP-8.
Основные характеристики КА3882:
- Напряжение питания: до 30 В
- Максимальный выходной ток: 1 А
- Фиксированная частота переключения: 100 кГц
- Встроенный источник опорного напряжения 5 В
- Защита от пониженного напряжения питания (UVLO)
- Soft-start функция
- Рабочая температура: от -40°C до +85°C
Принцип работы ШИМ-контроллера КА3882
Принцип работы КА3882 основан на широтно-импульсной модуляции. Микросхема генерирует управляющие импульсы с фиксированной частотой 100 кГц, изменяя их длительность (ширину) в зависимости от нагрузки и входного напряжения.

Основные этапы работы КА3882:
- Генерация пилообразного напряжения внутренним генератором.
- Сравнение пилообразного напряжения с сигналом обратной связи.
- Формирование управляющих импульсов на выходе микросхемы.
- Управление силовым ключом импульсного преобразователя.
Ширина управляющих импульсов определяет время открытого состояния силового ключа, регулируя таким образом выходное напряжение преобразователя.
Функциональные блоки микросхемы КА3882
ШИМ-контроллер КА3882 содержит следующие основные функциональные блоки:
- Источник опорного напряжения 5 В
- Генератор пилообразного напряжения
- Компаратор
- Усилитель сигнала ошибки
- Схема плавного запуска (Soft-start)
- Защита от пониженного напряжения питания (UVLO)
- Выходной драйвер
Взаимодействие этих блоков обеспечивает стабильную работу импульсного преобразователя и защиту от аварийных режимов.
Особенности применения КА3882
При разработке импульсных источников питания на базе КА3882 следует учитывать несколько важных моментов:

- Выбор частоты коммутации силового ключа — 100 кГц (фиксированная)
- Расчет цепи обратной связи для обеспечения стабильности
- Настройка времени плавного запуска с помощью внешнего конденсатора
- Обеспечение надежного теплоотвода при работе на максимальной мощности
- Правильный выбор внешних компонентов (силовой ключ, диоды, дроссель)
Соблюдение этих рекомендаций позволит создать эффективный и надежный импульсный источник питания.
Типовые схемы включения КА3882
Микросхема КА3882 может использоваться в различных топологиях импульсных преобразователей. Наиболее распространенные схемы включения:
- Понижающий преобразователь (Buck converter)
- Обратноходовой преобразователь (Flyback converter)
- Прямоходовой преобразователь (Forward converter)
Выбор конкретной топологии зависит от требований к выходному напряжению, току нагрузки и других параметров разрабатываемого источника питания.
Преимущества использования КА3882
ШИМ-контроллер КА3882 обладает рядом преимуществ, делающих его привлекательным для разработчиков импульсных источников питания:

- Простота применения за счет минимального количества внешних компонентов
- Высокая эффективность преобразования энергии
- Встроенные функции защиты (UVLO, ограничение тока)
- Широкий диапазон входных напряжений
- Низкая стоимость
- Доступность и распространенность микросхемы
Эти преимущества позволяют создавать на базе КА3882 недорогие и надежные импульсные источники питания для различных применений.
Области применения КА3882
ШИМ-контроллер КА3882 находит широкое применение в различных областях электроники:
- Бытовая техника (телевизоры, мониторы, аудиосистемы)
- Компьютерная техника (блоки питания ПК, зарядные устройства)
- Промышленная электроника (источники питания для ПЛК, датчиков)
- Светодиодные драйверы
- Телекоммуникационное оборудование
- Автомобильная электроника
Универсальность и простота применения КА3882 обеспечивают его популярность в самых разных сферах.
Аналоги микросхемы КА3882
На рынке существует ряд микросхем, которые могут использоваться как аналоги КА3882:

- UC3842 — популярный ШИМ-контроллер от Texas Instruments
- TL494 — универсальный ШИМ-контроллер с двумя выходами
- MC34063 — контроллер для DC-DC преобразователей
- NCP1200 — ШИМ-контроллер от ON Semiconductor
- VIPer22A — интегральный ШИМ-контроллер со встроенным силовым ключом
При выборе аналога следует учитывать особенности конкретной схемы и требования к параметрам источника питания.
KA2201 KA2206 KA2209 KA2210 KA2213 KA2247 KA2411 KA3525 KA3882 KA7500 KA7630 KA9258 KA22130 KA22242 KA22425 KA22427 KA22429 KIA567 KIA4558 KIA6040
—
—
KA2201, KA2206B, KA2209, KA2210, KA2213, KA2247, KA2411, KA3525A, KA3882, KA7500B, KA7500C, KA7500C, KA7630, KA9258D, KA22130, KA22242, KA22425D, KA22427C, KA22429, KIA567P, KIA567D, KIA4558S, KIA6040P
в магазине Радиодетали у Бороды.
—
Торг возможен. Цены проставлены условно. Предлагайте свои закупочные цены.
—
KA2201 dip8 3…14v 1.2w 8Ω УНЧ в наличии 2 шт. по цене 8.79 Грн. за 1 шт.
KA2206B dip16 с крыльями 6…13v 2×2.3w 4Ω УНЧ (аналог KA2206 заменяет LA1183) в наличии 5 шт. по цене 8.27 Грн. за 1 шт.
KA2209 dip8 1.8…9v УНЧ (аналог TDA2822M) в наличии 1 шт. по цене 9.00 Грн.
KA2213 dip14 4…12v 1w предусилитель УНЧ (аналог KIA7268H) в наличии 1 шт. по цене 7.87 Грн.

KA2247 dip16 3…8v FM тюнер и AM/УПЧ в наличии 2 шт. по цене 17.04 Грн. за 1 шт.
KA2411 dip8 30v 0.4w вызывная для телефонии в наличии 4 шт. по цене 7.66 Грн. за 1 шт.
KA3525A dip16 8…40v 0.5a 5v ±1% ШИМ контроллер (аналог SG3525AN заменяет ULN8125A) в наличии 39 шт. по цене 13.78 Грн. за 1 шт. (10 × 12.86) (25 × 12.71)
KA3882 dip8 FSC 30v 1a 100% UVLO 16Von 10Voff ШИМ контроллер в наличии 5 шт. по цене 18.62 Грн. за 1 шт.
KA7500B dip16 (есть so16) 42v 250ma 5v ±5% 1-300khz ШИМ контроллер (есть KA7500C аналог TL494CN заменяет 1114ЕУ4) в наличии 2 шт. по цене 11.20 Грн. за 1 шт.
KA7500C dip16 (есть so16) 42v 250ma 5v ±1% 1-300khz ШИМ контроллер (есть KA7500B аналог TL494CN заменяет кр1114ЕУ4) в наличии 5 шт. по цене 10.50 Грн. за 1 шт.
KA7630 sip10 20v 0.5a 5.1v ±2%; 8v ±2% стабилизатор напряжения импульсный в наличии 3 шт. по цене 25.52 Грн. за 1 шт.

KA9258D so28 с крыльями четырехканальный драйвер двигателя VCR в наличии 1 шт. по цене 24.26 Грн.
KA22130 dip16 4…12v предусилитель АРУ и УНЧ 1w 4Ω (аналог S1A2213B01-D0 SAMSUNG) в наличии 1 шт. по цене 57.46 Грн.
KA22242 sip10 4…12v стерео предусилитель с регулятором тембра и АРУ УНЧ в наличии 2 шт. по цене 23.44 Грн. за 1 шт.
KA22425D so28 2…8.5v AM/FM тюнер и УНЧ 0.5w 8Ω в наличии 1 шт. по цене 10.23 Грн.
KA22427C dip16 4.5-9v AM/FM тюнер (это S1A0427B01-D0 SAMSUNG) в наличии 5 шт. по цене 15.12 Грн. за 1 шт.
KA22429 so16 1.8-6v FM тюнер (аналог TDA7021T) в наличии 2 шт. по цене 10.00 Грн. за 1 шт.
KIA567P dip8 (есть so8) тональный декодер PLL (это LM567CN аналог NE567N) в наличии 16 шт. по цене 2.80 Грн. за 1 шт. (10 × 1.96)
KIA567D so8 (есть dip8) тональный декодер PLL (это NE567D аналог LM567D) в наличии 9 шт. по цене 5.60 Грн. за 1 шт.
KIA4558S sip9 ±18…+36v 1v/mks ОУ в наличии 1 шт. по цене 32.68 Грн.
KIA6040P dip16 3…8v тракт AM.

—
Компоненты объявления:
KA2201 KA2206 KA2209 KA2210 KA2213 KA2247 KA2411 KA3525 KA3882 KA7500 KA7630 KA9258 KA22130 KA22242 KA22425 KA22427 KA22429 KIA567 KIA4558 KIA6040
—
Торг возможен. Цены проставлены условно. Предлагайте свои закупочные цены.
—
Также продаются электронные компоненты, радиодетали, радиокомпоненты и сопутствующие материалы.
С полным перечнем всего ассортимента можно ознакомиться в магазине
—
Смотрите и другие мои объявления
от магазина Радиодетали у Бороды
—
Посылки УкрПочтой или Новой Почтой — на сумму от 100 Грн. с предоплатой на карту Приват24.
—
Отгрузка регулярно по вторникам и пятницам рано утром.
—
Приём заказов ежедневно с 10 до 14 и с 19 до 23
—
Сообщите в чате, на телефон, на вайбер или на почту Ваш e-mail, чтобы получить мой полный Прайс в формате Excel.

—
e-mail: [email protected]; Viber: +38067 939 79 52; телефон: +38067 954 79 16
—
подано: 17.10.2022 номер: 481584 просмотры: 294
Kupiti 10 Kom./lot Ka3882cdtf Ka3882 3882 Sop-8 U Prisustvu ~ Aktivni Sastojci > Sspj.com.hr
- Opis proizvoda
- Materijal proizvoda
- Naši
O NAMA mi Smo obećanje da: 1. Proizvesti samo najbolja roba široke potrošnje i osigurati najveću moguću kvalitetu. 2: Dostavlja robu našim klijentima širom svijeta da brzo i točno Politika službu za korisnike mi Smo više nego rado odgovoriti na sva vaša pitanja, molimo, kontaktirajte 1: Narudžbe se obrađuju pravodobno nakon potvrde plaćanja. 2: šaljemo samo na potvrđena adrese rezervacije. Adresa vaše narudžbe MORA odgovarati adresi isporuke. 3: Ako niste dobili svoj teret u roku od 30 dana od dana uplate, molimo, kontaktirajte nas.Mi отследим slanje i vas kontaktirati u što kraćem roku sa odgovorom.Naš cilj je zadovoljstvo kupaca! 4: zbog stanja zaliha i razlika u vremenu, mi ćemo brod vašu robu sa našeg prvog dostupnog skladišta za brzu isporuku.Naše prednosti 1: imamo sve vlastite dionice, s dovoljno zaliha 2: Kvaliteta proizvoda je dobila niz certifikata 3: podržavamo različite prijevoz, гонконгские i kineski poštanski paketi, EMS.DHL federal.UPS i TNT, mogu u potpunosti zadovoljiti različite potrebe kupca.Ja čvrsto vjerujem da ćemo biti vaš najbolji partner
Naši Vaše zadovoljstvo i pozitivne povratne informacije su vrlo važne za nas, molimo vas da ostavite pozitivan i 5 zvjezdica, ako ste zadovoljni našim proizvodima i uslugama.Ako imate bilo kakvih problema s našim proizvodima ili uslugama, molimo ne ustručavajte se kontaktirati nas kontaktirate prije nego što ostavite komentar. Mi ćemo učiniti sve da riješiti bilo koji problem i pružiti vam najbolju uslugu klijentima.
‘
Sku: s158858
Tehničke karakteristike
- Рассеиваемая snaga — sočan
- Napon — sočan
- Pakiranje — sočan
- Stanje — novo
- Radna temperatura — sočan
- Naziv — sočan
- Podrijetlo — Kontinentalna Kina
- Vrsta — sočan
- Primjena — sočan
Oznake: mikrokontroler, modul razvoj, puna verzija težak kit, modul, ac187.
Rasprodaja
18.59 kn
16.20 kn
10 Kom./LOT PS2565 2565 NEC2565 PS2565L-1 SOP4 Fotoelektrični usb čip
O NAMA mi Smo obećanje da: * Proizvoditi samo najbolja roba široke potrošnje i osigurati najveću moguću kvalitetu. * Dostavlja robu našim klijentima u cijeloj zemlji brzo i točno Politika službu za korisnike mi Smo više nego rado odgovoriti na sva vaša pitanja, molimo, kontaktirajte
Dodaj u košaricu
Novo
3.80 kn
1PC SFM-27 DC 3-24 U 90 db crno bijeli Zvučni signal E-mail Zvučni signal Sonara Neprekidan zvuk
Ako želite više detalja, molimo, kliknite i pošaljite narudžbu.Ako vam je potrebna veća količina, molimo kontaktirajte nas.Ako ti smeta cijene, ako neke detalje ne možete pronaći u mom dućanu, molimo vas, kontaktirajte nas, kod nas još uvijek postoji mnogo detalja koji se ne objavljuje. Poslat
Dodaj u košaricu
Novo
12. 82 kn
1 kom./lot MCP4725AOT/E/CH MCP4725A0T-E/CH MCP4725 AJ90 SOT23-6 u skladištu
Dodaj u košaricu
Rasprodaja
38.38 kn
36.48 kn
1 kom. Novi Originalni Аудиопроцессор ADAU1701JSTZ ADAU1701 JST ADAU1701 LQFP48
Zbog nedostatka čips ove godine mnogo чипам je potrebno više vremena za izradu.Mi opterećenje samo roba u skladištu, kako bi osigurao brzu isporuku i osloboditi kupaca od brige O NAMA mi Smo obećanje da: 1. Proizvesti samo najbolja roba široke potrošnje i osigurati najveću
Dodaj u košaricu
Novo
10. 92 kn
5 kom./lot PT7313E PT7313 SOP-na raspolaganju 28
mala zarada ali brzi promet jamči kvalitetu Ako vam je potrebno više molimo vas kontaktirajte nas i Mi prilagoditi cijenu kako bi se bolje služiti vas Savjeti kupcu 1. Prvo se pobrinite se da je vaša adresa ispravna 2: Prije nego što se prijavite pošiljke, molimo
Dodaj u košaricu
Rasprodaja
109.08 kn
89.44 kn
(10 kom) Novi MPU-6050M MPU6050 MPU-6050 6050 QFN-24 Chipset
Dodaj u košaricu
Novo
14. 15 kn
10ШТ IRF510 IRF520 IRF540 IRF640 IRF740 IRF840 IRF630 IRF630N NA-220 IRF510N IRF540N IRF520N IRF530N IRF640N IRF730 IRF710
Dodaj u košaricu
Novo
43.45 kn
10cps STRF6656 STR-F6656
Dragi prijatelji, što su elektronske komponente trebate, kako nas kontaktirati?Mnogi od naših zaliha ne leži na polici.Možemo stalno komunicirati s nama u procesu ažuriranja.Možemo vam pomoći da surađuju sa svim elektronskim komponentama i integriranih krugova.
Dodaj u košaricu
Rasprodaja
4.
3.80 kn
30 kn
1.70 Mhz Ultrazvučni Ovlaživač zraka Keramički Raspršivač 25 mm Туманообразователь Pretvarač Pribor Električni Diy Kit
1.70 Mhz Ultrazvučni ovlaživač zraka Keramički raspršivač 25 mm Senzor za stvaranje magle Pribor Električni Diy Kit Opis: Specifikacija: 25 * 1.2 mm Rezonantna frekvencija: 1.70 Mhz Резонансное otpor: Koeficijent prianjanja:> 52% Statički kapacitet: 1800 Pf Volumen prskanje:
Dodaj u košaricu
Novo
10.21 kn
Matična ploča STM8S103F3P6 STM8S003F3P matična ploča STM8S STM8 naknada za razvoj minimalna osnovna naknada
Dodaj u košaricu
Novo
17. 04 kn
100 kom./lot Višeslojni keramički kondenzator od 1 uf 105 50 1000nF 105 M P = 5,08 mm na lageru
mala zarada ali brzi promet jamči kvalitetu Ako vam je potrebno više molimo vas kontaktirajte nas i Mi prilagoditi cijenu kako bi se bolje služiti vas Savjeti kupcu 1. Prvo se pobrinite se da je vaša adresa ispravna 2: Prije nego što se prijavite pošiljke, molimo
Dodaj u košaricu
Rasprodaja
63.17 kn
42.32 kn
XY-WFT1 Daljinski WIFI Termostat Izuzetno Modul za upravljanje temperaturom Modul za Hlađenje i grijanje Aplikacija Za prikupljanje temperature
XY-WFT1 Daljinski WIFI Termostat Izuzetno Modul za upravljanje temperaturom Modul za Hlađenje i grijanje Aplikacija Za prikupljanje temperature Karakteristike 1: Alarm visoke i niske temperature grijanja/hlađenja 2: Funkcija korekcije temperature 3: Funkcija naglog
Dodaj u košaricu
Rasprodaja
1 090.
916.19 kn
70 kn
500 kom./LOT Novi MMBFJ201 SOT23-3 Svileni zaslon: 62P G2P N-kanalni MOSFET imate li Original
Jamstvo \r \n1 godina jamstva. \ r \ n2, ako je proizvod neispravan datum primitka, on mora u roku od sedam dana od primitka novog razmjene (kupac mora vratiti sve originalne i neoštećene robe prilikom ponovnog prodaje stanja).\r\n3.- Nudimo besplatan popravak u roku od jedne godine od datuma
Dodaj u košaricu
Rasprodaja
18.38 kn
16.20 kn
Omnidirekcionalni Mikrofon modul I2S Sučelje Podrška ESP32 INMP441 MEMS Mikrofon Visoke Točnosti Niska snaga
(5. 00)
Omnidirekcionalni mikrofon modul I2S Sučelje podržava ESP32 MEMS-mikrofon INMP441 s visokom preciznošću i niskom potrošnjom energije Uvod proizvoda: INMP441 -to je visokih performansi, male snage, digitalni izlaz, višesmjerni MEMS-mikrofon sa donje luke.Sveobuhvatno rješenje INMP441 se
Dodaj u košaricu
Novo
3.73 kn
4 kom./lot LM338T LM338 338T TO-220 na lageru
mala zarada ali brzi promet jamči kvalitetu Ako vam je potrebno više molimo vas kontaktirajte nas i Mi prilagoditi cijenu kako bi se bolje služiti vas Savjeti kupcu 1. Prvo se pobrinite se da je vaša adresa ispravna 2: Prije nego što se prijavite pošiljke, molimo
Dodaj u košaricu
Novo
13. 24 kn
10шт TD1410 SOP-8 TD1410C SOP8 TD1410PR SOP 2A 380 khz 20 U PWM Silazni Pretvarač dc/dc IC
Dodaj u košaricu
Rasprodaja
31.69 kn
15.56 kn
4 Serije 4S 40A 14,8 U 16,8 U 18650 Litij Baterija Naknada za Zaštitu BMS Modul Sa Uravnotežen Za Pokretanje Električne Bušilice
upute: Veličina ploče: 42*60*3.4 mm Kontinuirani struje pražnjenja (gornja granica): 40A (ako su uvjeti rasipanje topline nisu dobri, molim vas, smanjite veličinu opterećenja za korištenje) Broj artikla broj: Naknada za zaštitu litij baterija 3S 40A 12,6 V 40A (sa
Dodaj u košaricu
Rasprodaja
30.
16.34 kn
28 kn
LED Dual USB 5 2.4 A Micro/Type-C, USB Mobilni Banke Hrane 18650 Modul za Punjenje Litij baterija Punjač Naknada za Zaštitu Lanca
Karakteristike: Ručni mobilni modul za napajanje. Podržava 3 USB kabela. Držite nakon uključivanja led digitalni zaslon u stanju čekanja. Led digitalni zaslon pokazuje trenutni kapacitet baterije se tijekom punjenja. Kada se isprazni, led digitalni
Dodaj u košaricu
Novo
19.15 kn
10ШТ KA2281 DIP DIP16 2281 DIP-16
(5.00)
Dodaj u košaricu
Novo
11. 48 kn
10 kom./lot STN4NF03L SOT223 N4NF03L SOT-223 STN4NF03 SOT 4NF03L MOS SMD novi originalni na lageru
Dodaj u košaricu
Novo
13.45 kn
4 kom./lot N25Q128A13E40 25Q128A13E40 25Q128A 25Q128A N25Q064A13ESE40F N25Q064A 25Q064A N25Q032A13ESE40F N25Q032A N25Q032 SOP-8 u prisustvu
mala zarada ali brzi promet jamči kvalitetu Ako vam je potrebno više molimo vas kontaktirajte nas i Mi prilagoditi cijenu kako bi se bolje služiti vas Savjeti kupcu 1. Prvo se pobrinite se da je vaša adresa ispravna 2: Prije nego što se prijavite pošiljke, molimo
Dodaj u košaricu
Novo
13. 31 kn
Velika rasprodaja !! 10шт IRLZ44N TO-220 IRLZ44 TO220 IRLZ44NPBF dobre kvalitete
Tranzistor serije 13646 IC
Dodaj u košaricu
Номер пьезы | Описание | Фабрикантес | ПДФ |
118F | РОЗЕТКИ РЕЛЕ | Технология Хунфа | ПДФ |
12N90 | N-КАНАЛЬНЫЙ МОЩНЫЙ МОП-транзистор | Юнисоник Текнолоджиз | ПДФ |
13F | РОЗЕТКИ РЕЛЕ | Технология Хунфа | ПДФ |
14FF | РОЗЕТКИ РЕЛЕ | Технология Хунфа | ПДФ |
18FF | РОЗЕТКИ РЕЛЕ | Технология Хунфа | ПДФ |
1N50 | N-КАНАЛЬНЫЙ МОЩНЫЙ МОП-транзистор | Юнисоник Текнолоджиз | ПДФ |
1N50Z | N-КАНАЛЬНЫЙ МОЩНЫЙ МОП-транзистор | Юнисоник Текнолоджиз | ПДФ |
1N60A | N-КАНАЛЬНЫЙ МОЩНЫЙ МОП-транзистор | Юнисоник Текнолоджиз | ПДФ |
1N60Z | N-КАНАЛЬНЫЙ МОЩНЫЙ МОП-транзистор | Юнисоник Текнолоджиз | ПДФ |
1N65 | N-КАНАЛЬНЫЙ МОЩНЫЙ МОП-транзистор | Юнисоник Текнолоджиз | ПДФ |
1Н65А | N-КАНАЛЬНЫЙ МОЩНЫЙ МОП-транзистор | Юнисоник Текнолоджиз | ПДФ |
1N70 | N-КАНАЛЬНЫЙ МОЩНЫЙ МОП-транзистор | Юнисоник Текнолоджиз | ПДФ |
1N90 | N-КАНАЛЬНЫЙ МОЩНЫЙ МОП-транзистор | Юнисоник Текнолоджиз | ПДФ |
20НМ60 | N-КАНАЛЬНЫЙ МОЩНЫЙ МОП-транзистор | STMicroelectronics | ПДФ |
Una ficha técnica, hoja técnica u hoja de datos (datasheet на английском языке), también ficha de características u hoja de características, es un documento que резюме el funcionamiento y otras caracteristicas de un componente (por ejemplo, un componente electronico) o subsistema por ejemplo, una fuente de alimentación) con el suficiente detalle para ser utilizado por un ingeniero de diseño y diseñar el componente en un sistema. |