Что такое TDA7384 и каковы его основные характеристики. Как использовать TDA7384 для создания автомобильного усилителя. Какие преимущества дает применение TDA7384 в аудиосистемах. Как правильно подключить и настроить усилитель на TDA7384.
Обзор микросхемы TDA7384: мощный четырехканальный усилитель
TDA7384 — это интегральная микросхема, представляющая собой четырехканальный усилитель мощности, разработанный компанией ST Microelectronics специально для автомобильных аудиосистем. Данная микросхема обладает следующими ключевыми характеристиками:
- 4 канала усиления мощностью до 35 Вт каждый
- Напряжение питания от 8 до 18 В
- Пиковый выходной ток до 4.5 А
- Сопротивление нагрузки 4 Ом
- Частотный диапазон 20 Гц — 20 кГц
- Встроенная защита от короткого замыкания и перегрева
Благодаря этим характеристикам TDA7384 идеально подходит для создания мощных многоканальных автомобильных усилителей. Микросхема выполнена в корпусе Flexiwatt-25 с 25 выводами.

Применение TDA7384 в автомобильных аудиосистемах
Основная сфера применения TDA7384 — это автомобильные аудиосистемы. Данная микросхема позволяет создать компактный и мощный четырехканальный усилитель для подключения акустики в автомобиле. Каковы основные преимущества использования TDA7384 в автозвуке?
- Высокая выходная мощность до 35 Вт на канал
- Простота схемотехники — минимум внешних компонентов
- Широкий диапазон питающих напряжений
- Встроенные схемы защиты повышают надежность
- Компактные размеры позволяют сэкономить место
- Низкий уровень искажений звука
Все это делает TDA7384 оптимальным выбором для создания качественного усилителя в автомобиле с минимальными затратами.
Схема усилителя на TDA7384: особенности подключения
Для создания работоспособного усилителя на TDA7384 требуется минимальное количество внешних компонентов. Типовая схема включения содержит:
- Входные разделительные конденсаторы
- Конденсаторы в цепях питания
- Резисторы для управления режимами работы
- Выходные дроссели для подавления ВЧ-помех
При проектировании печатной платы необходимо обеспечить надежный теплоотвод от корпуса микросхемы. Рекомендуется использовать радиатор с площадью охлаждающей поверхности не менее 500 см2.

Настройка и оптимизация работы усилителя на TDA7384
Для достижения максимального качества звучания усилителя на TDA7384 следует уделить внимание следующим аспектам:
- Правильный выбор номиналов входных конденсаторов
- Качественная развязка по цепям питания
- Симметричная разводка сигнальных цепей
- Эффективный теплоотвод от микросхемы
- Настройка режима покоя выходных каскадов
При соблюдении этих рекомендаций можно добиться высокого качества звучания, сравнимого с более дорогими усилителями.
Сравнение TDA7384 с аналогами: преимущества и недостатки
TDA7384 имеет ряд аналогов от других производителей, например TDA7386, TDA7560 и др. В чем основные отличия TDA7384?
- Более высокая выходная мощность по сравнению с TDA7386
- Меньшее энергопотребление, чем у TDA7560
- Более широкий диапазон питающих напряжений
- Лучшее соотношение цена/качество
Основной недостаток — чуть меньшая мощность по сравнению с TDA7560. Однако для большинства применений мощности TDA7384 вполне достаточно.
Практические советы по сборке усилителя на TDA7384
При самостоятельной сборке усилителя на TDA7384 рекомендуется придерживаться следующих правил:

- Использовать качественную двухстороннюю печатную плату
- Обеспечить надежный теплоотвод с помощью массивного радиатора
- Применять качественные комплектующие (конденсаторы, резисторы)
- Тщательно промыть плату после пайки для удаления остатков флюса
- Проверить отсутствие коротких замыканий перед подачей питания
Соблюдение этих рекомендаций позволит собрать надежно работающий усилитель с хорошими характеристиками.
Типичные неисправности усилителей на TDA7384 и их устранение
Несмотря на высокую надежность, усилители на TDA7384 иногда выходят из строя. Каковы наиболее распространенные неисправности?
- Отсутствие звука в одном или нескольких каналах
- Искажения и помехи в звуке
- Самопроизвольное срабатывание защиты
- Перегрев микросхемы
Большинство этих проблем связано с неправильным монтажом или неисправностями внешних компонентов. Для диагностики рекомендуется проверить качество пайки, целостность дорожек платы и исправность пассивных элементов. В крайнем случае может потребоваться замена самой микросхемы TDA7384.

Усилитель на TDA7384 (4 канала по 25Вт)
Усилитель низкой частоты, собранный на интегральной микросхеме TDA7384 может найти применение в автомобильной аудио системе или в самодельном домашнем кинотеатре. Так как она как включает в себя четыре канала усиления и напряжение питания её составляет от 8В до 18В постоянного тока, что идеально подходит для автомобильной бортовой кабельной сети или простейшего выпрямителя, собранного на понижающем трансформаторе с одной вторичной обмоткой.
Однажды я публиковал статью «Автомобильный усилитель на TDA7560 4 канала по 77Вт», который собран полностью на аналогичной микросхеме с разницей лишь в выходной мощности и напряжении питания. Там я предлагал выполнить монтаж усилителя на двусторонней печатной плате и вскоре у некоторых читателей возник вопрос о возможности монтажа на односторонней плате. Поэтому для тех, кто ждал, в этой статье будет представлен усилитель на TDA7384, собранный именно на односторонней печатной плате.
Микросхема выполнена в корпусе с 25 выводами, расположение которых показано ниже.
Основные характеристики TDA7384
Напряжение питания ………. От 8 до 18В
Пиковый выходной ток ………. 4.5А
Сопротивление нагрузки ………. 4Ома
Выходная мощность (один канал) при:
Vs=13.2В, THD=10% ………. 22Вт
Vs=13.2В, THD=0.8% ………. 17Вт
Vs=14.4В, THD=10% ………. 26Вт
Частота усиливаемого сигнала ………. От 20Гц до 20кГц.
Также включена защита от короткого замыкания выхода на землю или плюсовую шину и защита от перегрева.
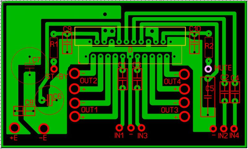
Схема усилителя на TDA7384
Схема содержит вполне минимальное количество компонентов обвязки для четырех каналов усиления.
Режимы ST-BY (ожидания) и MUTE (приглушения) постоянно отключены. При подаче питающего напряжения на усилитель происходит бесшумное включение активного режима усиления. Для возможности управления режимами, нужно поставить ключи с фиксацией от плюсовой шины на резисторы R1 и R2.
Элементы схемы
Конденсаторы C5,C11 керамические (можно пленку). Конденсаторы C1,C3,C6,C8 желательно пленочные, но можно установить и керамические с ёмкостью от 100нФ до 470нФ.
Резисторы R1,R2 мощностью 0.125-0.25Вт.
Для охлаждения микросхемы TDA7384, на её металлический фланец необходимо установить радиатор с площадью охлаждающей поверхности не менее 500 см2. Между радиатором и фланцем необходимо нанести тонкий слой теплопроводной пасты.
Для реализации стерео входа (правый, левый) и соответственно двух правых и двух левых выходов, необходимо установить перемычки (на клеммах или впаять на плате).
Ввиду очень маленьких зазоров между дорожками платы, после её травления и лужения, нужно выполнить проверку мультиметром на наличие короткого замыкания между этими дорожками. Также после выполнения монтажа всех компонентов рекомендую просмотреть плату через лупу также на наличие замкнутых дорог.
Для удобства монтажа соединительных проводов на плате установлены клеммы.
Печатная плата СКАЧАТЬ
DATASHEET на TDA7384 СКАЧАТЬ
Микросхема TDA 7384
Доступно на складах
Наличие
Наличие
Доступно на складах
Адрес магазина
Режим работы
Наличие
Волгоградская улица, 105
с 8:00 до 19:00
Наличие:
Нет в наличии
Сухумское шоссе, 110А
с 8:00 до 19:00
Наличие:Нет в наличии
Шоссейная улица, 150
с 8:00 до 20:00
Наличие:
Нет в наличии
Волгоградская улица, 99
с 8:00 до 19:00
Наличие:
Нет в наличии
Просмотренные товары
350 ₽
В корзину
2 шт.
Артикул: TDA 7384
На складе 2 шт.
Микросхема TDA 7384
В корзину
tda7384%20equivalent техническое описание и примечания по применению
tda7384%20equivalent техническое описание и примечания по применению| Каталог Технический паспорт | MFG и тип | ПДФ | Теги документов |
|---|---|---|---|
1998 — tda7384 Аннотация: TDA7386 эквивалент TDA7384 эквивалент tda7375 «совместимый по выводам» tda7386 tda7454 эквивалент TDA7476 TDA7454 TDA7375 схема TDA7384 схема питания питания | Оригинал | TDA7476 тда7384 эквивалент TDA7386 эквивалент TDA7384 tda7375 «контактная совместимость» тда7386 аналог tda7454 TDA7476 TDA7454 Схема TDA7375 Схема питания TDA7384 | |
1999 — эквивалент TDA7386 Резюме: tda7384 TDA7384 эквивалент TDA7454 TDA7375 tda7386 TDA7384 схема контактов питания tda7385 техническое описание tda7375 TDA7451 | Оригинал | TDA7476 эквивалент TDA7386 тда7384 эквивалент TDA7384 TDA7454 TDA7375 тда7386 Схема питания TDA7384 тда7385 даташит tda7375 TDA7451 | |
2001 — тда7384 Резюме: Схема выводов питания TDA7384 tda7386 «контактная совместимость» бесплатно IN tda7375 TDA7386 эквивалент tda7385 TDA7454 эквивалент tda7386 TDA7375 TDA7384 эквивалент | Оригинал | TDA7476 тда7384 Схема питания TDA7384 tda7386 «контактная совместимость» бесплатно IN tda7375 эквивалент TDA7386 тда7385 эквивалент TDA7454 тда7386 TDA7375 эквивалент TDA7384 | |
2007 — эквивалент TDA7386 Реферат: TDA7384 TDA7384 эквивалент TDA7375 TDA7454 эквивалент автомобильного аудиоусилителя СХЕМА ЦЕПЕЙ TDA7384 схема контактов питания | Оригинал | TDA7476 TDA7476013TR TDA7476 эквивалент TDA7386 TDA7384 эквивалент TDA7384 TDA7375 эквивалент TDA7454 СХЕМА СХЕМЫ УСИЛИТЕЛЯ ЗВУКА АВТОМОБИЛЯ Схема питания TDA7384 | |
2013 – Недоступно Резюме: нет абстрактного текста | Оригинал | TDA7476 DocID6328 | |
СТк442-130 Резюме: M56730ASP PAC011A PAC010A UPC2581 PAL005A stk413-020a upc2581v Руководство по замене полупроводниковых приборов ЭКГ STRS5717 | Оригинал | 100) СТк442-130 M56730ASP PAC011A PAC010A UPC2581 PAL005A стк413-020а упс2581в Руководство по замене мастера полупроводников ЭКГ STRS5717 | |
СТК411-230Э Реферат: STK411-220E stk442-130 PAL005A UPC2581V FN1016 STRG6153 RSN313h35 STK407-070B MCZ3001D | Оригинал | СТВДСТ-01 CAT22 СТК411-230Э СТК411-220Э стк442-130 PAL005A UPC2581V FN1016 STRG6153 РСН313х35 СТК407-070Б MCZ3001D |
TDA7384_177405.PDF Datasheet Скачать — IC-ON-LINE
TDA7384_177405.PDF Даташит Скачать — IC-ON-LINE
|
| ||||||||||||||||||||||||||||||||||
| Полнотекстовый поиск : 4 x 35 Вт QUAD BRIDGE АВТОМОБИЛЬНЫЙ УСИЛИТЕЛЬ РАДИО |
| Номер связанной детали | |||||||||||||||||||||||||||||||||
| |||||||||||||||||||||||||||||||||
| Связанное ключевое слово из системы полнотекстового поиска | |||||||||||||||||||||||||||||||||
| |||||||||||||||||||||||||||||||||
| Цена и наличие TDA7384 на |
Все права защищены © IC-ON-LINE 2003 — 2022 |
| [Добавить закладку] [Контакты Нам] [Обмен ссылками] [Политика конфиденциальности] |
Сайты-зеркала: [www.![]() |

CN ] 
