Как устроена цветомузыкальная установка с фазоимпульсным управлением. Какие основные компоненты входят в ее состав. Для чего нужен компрессор в цветомузыке. Как работает схема цветомузыки с компрессором.
Структура и принцип работы цветомузыкальной установки
Цветомузыкальная установка (ЦМУ) представляет собой устройство, преобразующее звуковой сигнал в световые эффекты. Структурно любая ЦМУ состоит из трех основных блоков:
- Блок управления
- Блок усиления мощности
- Выходное оптическое устройство
Блок управления отвечает за обработку входного звукового сигнала и формирование управляющих сигналов для световых приборов. Блок усиления мощности усиливает эти сигналы до уровня, необходимого для управления светильниками. Выходное оптическое устройство непосредственно создает световые эффекты.
Необходимость применения компрессора в цветомузыке
Одной из проблем при создании ЦМУ является несоответствие динамического диапазона музыкального сигнала и диапазона регулировки яркости ламп. Для решения этой проблемы применяют компрессоры, которые сжимают динамический диапазон входного сигнала.

Компрессор в цветомузыке необходим по следующим причинам:
- Динамический диапазон музыки может достигать 40-60 дБ
- Диапазон регулировки яркости ламп накаливания составляет всего 10-20 дБ
- Без компрессии лампы будут либо слишком ярко гореть, либо совсем не светиться
- Компрессор позволяет согласовать эти диапазоны и обеспечить плавное изменение яркости
Схема цветомузыкальной установки с фазоимпульсным управлением
Рассмотрим схему трехканальной ЦМУ с фазоимпульсным управлением и компрессией сигнала. В ее состав входят следующие основные блоки:
- Предварительный усилитель
- Частотные фильтры для каналов НЧ, СЧ и ВЧ
- Компрессоры в каждом канале
- Выходные усилители
- Узлы фазоимпульсного управления излучателями
Предварительный усилитель
Предварительный усилитель собран на двух транзисторах и предназначен для усиления входного сигнала, поступающего с линейного выхода звуковоспроизводящего устройства. Он обеспечивает необходимый уровень сигнала для работы последующих каскадов.Частотные фильтры
После предусилителя сигнал поступает на три активных фильтра:

- Фильтр низких частот (до 200 Гц)
- Фильтр средних частот (200-2000 Гц)
- Фильтр высоких частот (выше 2000 Гц)
Фильтры выполнены на составных транзисторах и обеспечивают разделение входного сигнала на три частотных диапазона.
Компрессоры
После каждого фильтра установлен компрессор на операционном усилителе. Компрессор имеет логарифмическую характеристику и обеспечивает сжатие динамического диапазона сигнала примерно в 10 раз.
Выходные усилители
Сигнал с выхода компрессоров поступает на выпрямители и усилители. Усилители состоят из двух каскадов — на операционном усилителе и транзисторе. Они обеспечивают необходимый уровень сигнала для управления светильниками.
Узлы фазоимпульсного управления
Выходные узлы содержат пороговые устройства на диодах и ключи на составных транзисторах. Они обеспечивают плавное включение и регулировку яркости ламп в зависимости от уровня входного сигнала.
Принцип работы цветомузыкальной установки с компрессором
Рассмотрим подробнее, как работает описанная схема цветомузыкальной установки с компрессором:

- Входной звуковой сигнал усиливается предварительным усилителем
- Активные фильтры разделяют сигнал на три частотных диапазона
- Компрессоры в каждом канале сжимают динамический диапазон сигнала
- Выпрямители и усилители формируют управляющее напряжение
- Пороговые устройства обеспечивают плавное включение ламп
- Ключи на транзисторах регулируют яркость свечения ламп
Благодаря применению компрессоров и фазоимпульсного управления достигается плавное изменение яркости ламп в широком динамическом диапазоне входного сигнала. Это позволяет получить качественные световые эффекты при воспроизведении музыки различных жанров и стилей.
Преимущества цветомузыкальной установки с компрессором
Использование компрессора в схеме цветомузыкальной установки дает ряд существенных преимуществ:
- Расширение динамического диапазона работы ЦМУ
- Более плавное и естественное изменение яркости ламп
- Отсутствие необходимости постоянной подстройки уровня сигнала
- Возможность работы с музыкальным материалом различной громкости
- Повышение зрелищности световых эффектов
Все это делает цветомузыкальную установку с компрессором более совершенным и удобным в использовании устройством по сравнению с простейшими схемами ЦМУ.

Особенности настройки цветомузыкальной установки с компрессором
При настройке цветомузыкальной установки с компрессором необходимо обратить внимание на следующие моменты:
- Правильная настройка частотных фильтров для четкого разделения каналов
- Подбор оптимальных параметров компрессии для каждого канала
- Регулировка порогов срабатывания выходных каскадов
- Настройка общей чувствительности установки
- Балансировка яркости свечения ламп в разных каналах
Тщательная настройка всех узлов позволит добиться максимально эффектной работы цветомузыкальной установки с компрессором при воспроизведении музыкальных композиций различных жанров.
Возможные модификации схемы цветомузыкальной установки
Базовую схему цветомузыкальной установки с компрессором можно модифицировать различными способами для улучшения ее характеристик:
- Увеличение количества частотных каналов
- Применение цифровых сигнальных процессоров для обработки сигнала
- Использование светодиодных RGB-лент вместо ламп накаливания
- Добавление микроконтроллера для программного управления эффектами
- Реализация беспроводного управления по Bluetooth или Wi-Fi
Такие модификации позволят создать более совершенную цветомузыкальную установку с расширенными возможностями и улучшенными характеристиками.

Цму с компрессором | Assa59.ru
Сообщества › Электронные Поделки › Блог › Вопрос по цветомузыке, а точнее по предусилителю
Всем доброго времени суток
Вообщем давно уже заболел такой темой как ЦМП, начинал с полного нуля и путем проб и ошибок дошел от одно — трех канальной, до полно масштабной приставки…
Но все мои эксперименты заканчивались на том что в авто у меня нет ни саба, ни усилка, так что работа любой ЦМП напрямую зависила от уровня громкости ГУ (что ни есть гуд)
Теперь стал вопрос поставить предусилитель для ЦМ, но в данном вопросе не смыслю вообще…
Какой предусилок лучше для ЦМП? На транзисторах и микрофонный?
Вот несколько вариантов:
По последней схеме есть вопрос — чем заменить полевик J309? есть у него российские или подобные аналоги (т.к. в магазине меня послали куда подальше с таким транзюком)?
Ну и главный вопрос: какие микрофоны использовать?
У меня есть 2 микрофона от телефона Нокиа 3110 — они без маркировки и прочего, или не экспериментировать и купить электретные?
Заранее всем благодарен!
Не пинайте сильно, я только учусь)
Смотрите также
Комментарии 36
Блин, чего все в микрофоны впялились? можно ведь тупо подцепить к динамику через делитель напряжения! Правда в этом варианте тоже есть минус: нужно компрессор.
Но и с микрофоном по-нормальному тоже надо компрессор.
В последней схеме как раз таки полевик выполняет роль в качестве регулируемого элемента…
Да, я в курсе зачем он там.
В последней схеме как раз таки полевик выполняет роль в качестве регулируемого элемента…
Потому последняя схема — самая удачная.
Блин, чего все в микрофоны впялились? можно ведь тупо подцепить к динамику через делитель напряжения! Правда в этом варианте тоже есть минус: нужно компрессор. Но и с микрофоном по-нормальному тоже надо компрессор.
Что значит через микрофон нужен компрессор? А что значит компрессор?
Ну это же гитарный компрессор! Это же небо и земля и в чувствительности и в конструкции! Я понимаю подключить цветомузыку в звукоизолированном помещении через микрофон. Но в машине! Это же будет хаос на экране! Я лет так этак тридцать с хвостиком назад всё это проходил)))))
Я и не говорю о том, что нужно подключить через
Применение компрессора здесь было-бы предпочтительнее в целях многократного усиления низкого уровня сигнала при низком уровне громкости для работы ЦМУ ну и ограничения уровня сигнала при высоких уровнях громкости дабы не перегружался вход ЦМУ. И потом, разве было сказано, что она будет работать в машине? Я что-то пропустил.Не могу похвастаться 30-летним опытом, но лет так 13-14 у меня набирается =))
Видимо смутила фраза “эксперименты заканчивались на том что в авто у меня нет ни саба, ” ))) А так понятно. Ну мне никогда не нравилась работа через микрофон. Много не нужных откликов. Была единственная схема в моей практике, когда от микрофона включалась сама ЦМУ. Но и фильтры там были ну очень узкополосные)))
Вот тут согласен, потому первым своим комментом и написал об отказе от микрофона. И тогда можно вообще обойтись без компрессора. Но все-же с ним желательно)
Согласующий усилитель. Ну удач с экспериментами)))
Дак не я-же собираю ЦМУ)) Автору поста удачи))
Ну да)))) Не туда заслал)))
В авто ставить с микрофонным входом… Не, это не есть здорово.
Любые посторонние звуки будут влиять на цветомузыкальный фон. Конечно нужно подключаться непосредственно к сигналу. Если есть саб в багажнике, то можно и входной сигнал использовать.
Саба и усилка нету… Да согласен что микрофон будет ловить все в округе, но вся задумка не для постоянной работы, так что при выкл движке и ТОЛЬКО при открытом багажнике (ну скажем при выезде на кемпинг)
четвертую делал как раз в светомузыку транзистор ставил 3102 или 3107 уже не помню, но работает нормально, микрофон любой конденсаторный от мобилы круглый лучше всего подошел с мотороллы талкобоут там большой стоял чувствительнее .
Очень важно мнение того кто уже проделал этот путь!
Спасибо будем пробывать)
Микрофоны угольные ровестники твоей прабабушки(кругляки диаметром около 4 см и при встряхивании их слышен “шелест” песка), электродинамические моложе — использовались у военных на шлемофонах (ДЭМШ-1). А сейчас практически везде электретные используют — дешево и эффективно.
Ну тогда не катят они под угольные… Таблетка диаметром 1,5-2 мм и высота 1,5мм! и уж “шелеста” песка в них точно нет)
Было бы прикольно посмотреть на мобильник с угольным микрофоном!
P.S. Не парься с микрофонами ( электретные, корпус это “-“, размер здесь не имеет значения, все зависит от технологии и качества изготовления). Поищи в просторах интернета схему предварительного усилителя, выбери удобную для тебя и твори.
Спасибо! Но понял что не стоит с нини заморачиваться… начну на транзюках а там видно будет)
Просто было важно мнение!
На микрофоне — любой посторонний звук это уже сигнал.
Нужен не столько усилок, сколько т.н. “компрессор”. Это некий аналог предусилителя с автоматической регулировкой усиления (АРУ), который снижает зависимость от уровня исходного сигнала. Ну и конечно лучше обойтись без микрофонов.
Понятно.
еще один — против микрофона)
Спс буду иметь ввиду)
Вот самая нижняя схема, как раз, и имеет АРУ, с полевым транзистором в качестве регулируемого элемента…
А схема “наипростейший” имеет компрессор сигнала, выполненный на диодах.
Вот самая нижняя схема, как раз, и имеет АРУ, с полевым транзистором в качестве регулируемого элемента…
А схема “наипростейший” имеет компрессор сигнала, выполненный на диодах.
Спасибо! Просто и доходчиво)
Вот самая нижняя схема, как раз, и имеет АРУ, с полевым транзистором в качестве регулируемого элемента…
А схема “наипростейший” имеет компрессор сигнала, выполненный на диодах.
Да взять любую схему компрессора от подобных цветомузык. Но компрессор нужен однозначно, чтобы получить чтото более — менее приемлемое, Когда то я чтото подобное колхозил, вот avtoelectro.radioliga.com…php?show=mk_svet_advanced
там и схемка компрессора
А у NOKIA стоят угольльные или электродинамические микрофоны?! Во всех сотовых телефонах( да и не только) стоят электретные- конденсаторные микрофоны. Схему пред усилителя тебе надо подбирать экспериментально — такие схемы я делал в 90-е, сейчас забыл какая лучше. Но мне кажется тебе нужна схема №1, или аналог её.
Сигнал на цветомузыку надо брать с линейного выхода ( регулятора громкости например, )
+1
Прям перед регулятором припаятся и всего делов. И не надо никаких усилков, просто настроить вход цм
А у NOKIA стоят угольльные или электродинамические микрофоны?! Во всех сотовых телефонах( да и не только) стоят электретные- конденсаторные микрофоны. Схему пред усилителя тебе надо подбирать экспериментально — такие схемы я делал в 90-е, сейчас забыл какая лучше. Но мне кажется тебе нужна схема №1, или аналог её. Сигнал на цветомузыку надо брать с линейного выхода ( регулятора громкости например, )
Какого рода микрофоны я затруднюсь ответить…
Просто реально не знаю что лучше — на микрофоне или на транзисторах, т.к. не приходилось сталкиваться с подобным…
В остальном спасибо за совет
Цветомузыкальная установка с фазоимпульсным управлением
Динамический диапазон обычных ламп накаливания (5. 10 дБ) значительно ниже динамического диапазона музыкального произведения.
При отсутствии специальных средств это несогласование приводит к тому, что лампы ЦМУ либо слишком ярко и непрерывно горят при высокой громкости музыки, либо полностью потухают, когда громкость музыки мала. Приходится постоянно отслеживать регулировки уровня сигнала в каналах для их согласования с исполняемым музыкальным произведением.
Описанный недостаток устраняется с помощью компрессоров и автоматических регуляторов усиления. Эти устройства сжимают динамический диапазон музыкальных произведений до диапазона ламп накаливания.
Ниже представлено описание трехканальной ЦМУ, в которой используется многоступенчатый усилитель с компрессией и фазоимпульсное управление излучателями (что обеспечивает их плавное включение/выключение).
В состав ЦМУ входят:
• предварительный усилитель;
• частотные фильтры для каналов НЧ, СЧ и ВЧ;
• узлы фазоимпульсного управления излучателями (по три на каждый канал).
На рис.1 приведена схема предварительного усилителя ЦМУ.
На вход усилителя можно подавать сигнал непосредственно с линейного выхода любого звуковоспроизводящего устройства. Резистором R1 осуществляют подстройку уровня входного сигнала. Усилитель собран на микросхеме К548УН1А (используется только одна половина микросхемы, имеющей в своем составе два канала УНЧ). Резистор R5 предназначен для коррекции обратной связи усилителя.
На рис.2 приведена схема одного из частотных фильтров ЦМУ — фильтра низкой частоты.
Цепочка R2, Cl, С2, R3, R4, СЗ, С4 обеспечивает выборку низкочастотной составляющей звукового сигнала. Резистором R1 регулируют уровень входного сигнала для данного канала. Выбранный сигнал усиливается ОУ и поступает через цепочку С5, R7 на эмиттерный повторитель на транзисторах VT1, VT2. Далее сигнал преобразуется трехкаскад-ным пороговым усилителем на VT3, VT4. VT5. Нагрузкой коллекторов транзисторов VT3, VT4. VT5 являются тиристорные оптроны HI, Н2, НЗ. Роль пороговых элементов выполняют диоды VD1, VD2, VD3.
Выходы оптронов подключены ко входам узлов фазоимпуль-сного управления. Применение оптронов обеспечивает гальваническую развязку силовой части ЦМУ и схемы управления.
На рис.3 представлена схема фазоимпульсных узлов управления излучателями.
Для каждого канала применяется три идентичных узла управления. Симисторы VS1, VS2, VS3 управляются сигналами с оптронов, они коммутируют лампы HL1, HL2, HL3, светимость которых изменяется путем фазоимпульсного управления. В узле управления используются диоды VD6-VD9, образующие выпрямительный мост, напряжение которого стабилизировано стабилитроном VD5. Пульсирующее напряжение через R5, R6 поступает на транзисторы VT1, VT2. В каждом полупериоде сетевого напряжения транзисторы VT1, VT2 открываются при зарядке С1 до напряжения, равного напряжению, поступающему на базу VT1. Время открытия VT1 регулируется резистором R3.
Каждый из трех каналов ЦМУ включает: фильтр с тремя оптронными управляющими каскадами, три блока управления А1, А2, A3, которые идентичны для всех каналов.
В схемах фильтров для каналов СЧ и ВЧ конденсаторы С1 – С4 должны иметь емкости: 6800 пФ – для СЧ, 1500 пФ – для ВЧ.
Схема управления потребляет ток порядка 500 мА. Источник питания 9 В может быть любой конструкции, например, показанный на рис.4.
Параметры ТР1: мощность – 8. 10 Вт, выходное напряжение – 10. 13 В. Стабилизатор выполнен на микросхеме КР142ЕН8А с напряжением стабилизации 9В. Микросхему необходимо установить на теплоотводящий радиатор.
Цветомузыка своими руками.
Различные схемы цветомузыкальных автоматов.
Принцип работы цветомузыкального автомата.
Структурно, любая цветомузыкальная(светомузыкальная) установка состоит из трех элементов. Блока управления, блока усиления мощности и выходного оптического устройства.
В качестве выходного оптического устройства можно использовать гирлянды, можно оформить его в виде экрана(классический вариант) или применить электрические светильники направленного действия – прожектора, фары.
Т. е. подходят любые средства, позволяющие создавать определенный набор красочных световых эффектов.
Блок усиления мощности – это усилитель(усилители) на транзисторах с тиристорными регуляторами на выходе. От параметров элементов использованых в нем зависит напряжение и мощность источников света выходного оптического устройства.
Блок управления контролирует интенсивность света, и чередование цветов. В сложных специальных установках, предназначенных для оформления сцены во время различных видов шоу – цирковых, театральных и эстрадных представлений этот блок управляется вручную.
Соответствено, требуется участие как минимум – одного, а максимум – группы операторов-осветителей.
Если блок управления контролируется непосредственно музыкой, работает по какой – либо заданной программе, то цветомузыкальная установка считается – автоматической.
Именно такого рода “цветомузыки” обычно собирают своими руками начинающие конструкторы – радиолюбители, на протяжении 50-ти последних лет.
Самая простая (и популярная) схема “цветомузыки” на тиристорах КУ202Н.
Это самая простая и пожалуй, самая популярная схема цветомузыкальной приставки, на тиристорах.
Тридцать лет назад я впервые увидел вблизи полноценную, работающую “светомузыку”. Ее собрал мой однокласник, с помощью старшего брата. Это была именно эта схема. Несомненным ее достоинством является простота, при достаточно явном разделение режимов работы всех трех каналов. Лампы не мигают одновременно, красный канал низких частот устойчиво моргает в ритм с ударными, средний – зеленый откликается в диапазоне человеческого голоса, высокочастотный синий реагирует на все остальное тонкое – звенящее и пищащее.
Недостаток один – необходим предварительный усилитель мощности на 1-2 ватта. Моему товарищу приходилось почти “на полную” врубать свою “Электронику” для того, что бы добиться достаточно устойчивой работы устройства. В качестве входного трансформатора был использован понижающий тр-р от радиоточки.
Вместо него можно использовать любой малогабаритный понижающий сетевой транс. Например, с 220 до 12 вольт. Только подключать его нужно наоборот – низковольтной обмоткой на вход усилителя. Резисторы любые, мощностью от 0,5 ватт. Конденсаторы тоже любые, вместо тиристоров КУ202Н можно взять КУ202М.
Схема “цветомузыки” на тиристорах КУ202Н, с активными частотными фильтрами и усилителем тока.
Схема предназначена для работы от линейного звукового выхода(яркость ламп не зависит от уровня громкости).
Рассмотрим подробнее, как она работает.
Звуковой сигнал подается с линейного выхода на первичную обмотку разделительного трансформатора. С вторичной обмотки трансформатора сигнал поступает на активные фильтры, через резисторы R1, R2, R3 регулирующие его уровень.
Раздельная регулировка необходима для настройки качественной работы устройства, путем выравнивания уровня яркости, каждого из трех каналов.
С помощью фильтров происходит разделение сигналов по частоте – на три канала.
По первому каналу идет самая низкочастотная составляющая сигнала – фильтр обрезает все частоты выше 800 гц. Настройка фильтра производится с помощью подстроечного резистора R9. Номиналы конденсаторов С2 и С4 в схеме указаны – 1 мкФ, но как показала практика – их емкость следует увеличить, минимум, до 5 мкф.
Фильтр второго канала настроен на среднюю частоту – примерно от 500, до 2000 гц. Настройка фильтра производится с помощью подстроечного резистора R15. Номиналы конденсаторов С5 и С7 в схеме указаны – 0,015 мкФ, но их емкость следует увеличить, до 0,33 – 0,47 мкф.
По третьему, высокочастотному каналу проходит все что выше 1500(до 5000) гц. Настройка фильтра производится с помощью подстроечного резистора R22. Номиналы конденсаторов С8 и С10 в схеме указаны – 1000пФ, но их емкость следует увеличить, до 0,01 мкФ.
Далее, сигналы каждого канала в отдельности детектируются(используются германиевые транзисторы серии д9), усиливаются и подаются на оконечный каскад.
Оконечный каскад выполняется на мощных транзисторах, либо на тиристорах. В данном случае, это тиристоры КУ202Н.
Далее, идет оптическое устройство, конструкция и внешний которого зависит от фантазии конструктора, а начинка(лампы, светодиоды) – от рабочего напряжения и максимальной мощности выходного каскада.
В нашем случае – это лампы накаливания 220в, 60вт(если установить тиристоры на радиаторы – до 10 шт на канал).
Порядок сборки схемы.
О деталях приставки.
Транзисторы КТ315 можно заменить другими кремниевыми n-p-n транзисторами со статическим коэффициентом усиления не менее 50. Постоянные резисторы – МЛТ-0,5, переменные и подстроечные – СП-1, СПО-0,5. Конденсаторы – любого типа.
Трансформатор Т1 с коэффициентом 1:1, поэтому можно использовать любой с подходящим количеством витков. При самостоятельном изготовлении можно использовать магнитопровод Ш10х10, а обмотки намотать проводом ПЭВ-1 0,1-0,15 по 150-300 витков каждая.
Диодный мост для питания тиристоров(220в) выбирают исходя из предпологаемой мощности нагрузки, минимум – 2А.
Если количество ламп на каждый канал увеличить – соответственно возрастет потребляемый ток.
Для питания транзисторов(12в) можно использовать любой стабилизированный блок питания расчитанный на рабочий ток минимум – 250 мА(а лучше – больше).
Сначала, каждый канал цветомузыки собирается в отдельности на макетной плате.
Причем, сборку начинают с выходного каскада. Собрав выходной каскад проверяют его работоспособность, подав на его вход сигнал достаточного уровня.
Если этот каскад отрабатывает нормально, – собирают активный фильтр. Далее – проверяют снова работоспособность того, что получилось.
В итоге, после испытания имеем – реально работающий канал.
Подобным образом необходимо собрать и отстроить все три канала. Подобное занудство гарантирует безусловную работоспособность устройства после “чистовой” сборки на монтажной плате, если работа проведена без ошибок и с применением “испытанных” деталей.
Возможный вариант печатного монтажа(для текстолита с односторонним фольгированием).
Если использовать более габаритные конденсаторе в канале самых низких частот, расстояния между отверстиями и проводниками придется изменить. Применение текстолита с двухсторонним фольгированием может быть более технологичным вариантом – поможет избавиться от навесных проводов-перемычек.
Вместо тиристоров можно использовать и более”продвинутые” полупроводниковые приборы, например – оптосимисторы, не меняя при этом особенно схему. Это дает отличную гальваническую развязку между высоко и низковольтными цепями – такой элемент, как разделительный входной трансформатор становится необязательным. Вместо него, лучше поставить дополнительный предварительный усилительный каскад(на КТ315), что в свою очередь позволит снизить требования к транзисторам(по коэффициенту усиления). Необходимость в диодном мосте для выпрямления переменного напряжения, отпадает само собой.
Придется подобрать величину сопротивления резисторов ограничивающих ток входа оптосимисторов(R12, R18, R25). Например, для оптосимисторов ТСО132-10 при напряжении 12в, потребуются резисторы на 200 – 240 Ом.
Реально собранная светомузыка в процессе настройки
(19.10. 2015).
Она же – в корпусе, без крышки.(21. 10. 2015).
В работе.(27. 12. 2015).
В темноте.(27. 12. 2015).
Схема “бегущие огни”.
Автомат “бегущие огни” – еще одно популярное устройство. Его основным предназначением изначально было создание цветовых эффектов, для оформления диско – вечеринок Так что, хотя и с небольшой натяжкой, “бегущие огни” тоже можно отнести к разряду “цветомузык”.
Схема на логических элементах И-НЕ и триггерах, дает возможность регулировать частоту переключений(скорость “бегущего огня”) вручную.
Схема выполнена на двух триггерах микросхемы D2(К155ТМ2) и дешифраторах управления на D1(К155ЛА3), а скорость переключения задаются частотой мультивибратора на микросхеме D3(К155ЛА3). Частота импульсов на выходе мультивибратора на D3 зависит от постоянной времени частотозадающей цепи R10-R11-С6. Скорость переключения ламп можно регулировать при помощи переменного резистора R10.
Уменьшая его сопротивление можно увеличивать скорость переключения, увеличивая – снижать.
Питающий трансформатор Тр1 понижающий с напряжением на первичной обмотке 220в, вторичной 6-8 в, мощностью от 5 ватт. Напряжение 5 вольт для питания микросхем получается с помощью стабилизатора КРЕН5А, или его аналога. Транзисторы – КТ315Б, тиристоры – КУ202Н, конденсаторы и резисторы – любого типа.
Использование каких – либо материалов этой страницы, допускается при наличии ссылки на сайт “Электрика это просто”.
Цму с компрессором
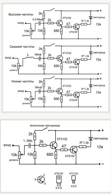
В ней предварительный усилитель 34 и три активных фильтра: низших (НЧ), средних (СЧ) и высших (ВЧ) частот. После каждого фильтра следует так называемый компрессор, “сжимающий” динамический диапазон воспроизводимого звукового сигнала, а после него -усилитель напряжения, управляющий работой осветительных ламп экрана. Предварительный усилитель, рассчитанный на работу от сигнала, снимаемого с линейного выхода моно- или стереофонического магнитофона либо электрофона, собран на транзисторах VT1 и VT2.
Входной сигнал поступает через разъем XS 1 и резисторы Rl, R2 (они позволяют смешивать сигналы левого и правого каналов, поступающие со стереофонического звуковоспроизводящего устройства) на общий регулятор чувствительности — переменный резистор R3.
Для увеличения входного сопротивления приставки первый каскад усилителя выполнен на полевом транзисторе VT1 по схеме с общим истоком. Резистором R5 задается нужный рабочий режим транзистора. Конденсатор С1 шунтирует этот резистор по переменному
току, чтобы коэффициент усиления каскада по напряжению не снизился. Далее сигнал подается через разделительный конденсатор С2 на вход эмиттерного повторителя, собранного на транзисторе VT2. Он обладает сравнительно большим входным сопротивлением и низким выходным, что необходимо для лучшего согласования входного каскада с каналами разделения сигналов по частоте. Режим работы каскада задается резисторами R6—R8.
С резистора R8 усиленный по току и напряжению сигнал поступает через разделительный конденсатор СЗ на входы активных фильтров, выполненных на составных транзисторах VT3VT4, VT6VT7 и VT9VT10.
Как известно, составной транзистор обладает высоким коэффициентом передачи (примерно равным произведению коэффициентов передачи обоих транзисторов), а значит, большим входным сопротивлением. Это обстоятельство позволяет получить достаточно крутой спад усиления фильтров вне полосы пропускания. На составном транзисторе VT3VT4 собран фильтр ВЧ, который пропускает сигналы частотой более 2000 Гц. Частота среза задается номиналами цепочки C4C5R10. Фильтр СЧ на транзисторе VT6VT7 пропускает сигналы частотой 200. 2000 Гц. Нижнюю частоту среза определяют конденсаторы С 13, С 14 и резистор R23, а верхнюю — конденсаторы С 11, С 12 и резисторы R21, R22. Фильтр НЧ выполнен на транзисторе VT9VT10, он пропускает сигналы частотой до 200 Гц. Частоту среза задают конденсаторы С20, С21 и резисторы R34, R35.
Для согласования динамического диапазона сигнала 34 (около 40 дБ) с диапазоном изменения яркости ламп освещения экрана (примерно 20 дБ) после каждого активного фильтра стоит компрессор. Он представляет собой усилитель напряжения (на операционных усилителях DAI, DA3, DA5) с логарифмической характеристикой, определяемой нелинейностью вольт-амперных характеристик двух диодов (VD1, VD2; VD6, VD7; VD11, VD12), включенных встречнопараллельно в цепи обратной связи.
Максимальный коэффициент передачи компрессора, скажем, на микросхеме DA1, определяется отношением сопротивлений резисторов R16hR15 — оно соответствует сжатию динамического диапазона сигнала ЗЧ приблизительно на 20 дБ (10 раз) при изменении сигнала на входе компрессора от 5 до 500 мВ (100 раз). Сигналы с выходов компрессоров поступают через разделительные конденсаторы (С8, С 17, С25) на выпрямители, собранные на диодах (VD3, VD4; VD8, VD9; VD13, VD14) по схеме удвоения напряжения. Конденсаторы С9, С18, С26 служат для сглаживания пульсации выпрямленных напряжений, выделяющихся на соответствующих переменных резисторах (R17, R30, R42). С движков резисторов нужный уровень выходного напряжения выпрямителей подается на усилители, каждый из которых состоит из двух каскадов — на операционном усилителе (DA2, DA4, DA6) и на транзисторе (VT5, VT8, VT11). Общий коэффициент усиления такого узла определяется отношением сопротивлений резисторов, (например, R19 и R18) в цепи обратной связи. Диод (например VD5), шунтирующий эмиттерный переход транзистора, замыкает цепь обратной связи операционного усилителя.
Усиленные сигналы поступают на выходные устройства А1—A3, собранные по одинаковым схемам. На рис. 1 раскрыта лишь схема узла А1 канала высших частот. На его входе, куда поступает сигнал с эмиттера транзистора VT5, находится пороговое устройство, собранное на диодах VD16—VD24. Работа его основана на свойстве полупроводникового диода открываться при определенном напряжении между анодом и катодом. Так, у германиевых диодов это напряжение составляет 0,2. 0,4 В, у кремниевых — 0,6. 0,8 В.
Работает пороговое устройство так. Когда напряжение на входе узла А1 возрастает примерно до 0,4 В, открывается ключ, выполненный на составном транзисторе VT12VT22 и зажигаются лампы ELI, EL12. Дальнейшее повышение напряжения приводит к открыванию диода VD16, а значит, и ключа на транзисторе VT13VT23. Вспыхивают лампы EL2, EL13. Если напряжение продолжает увеличиваться, открывается диод VD17, ключ на транзисторе VT14VT24 и т. д. Иначе говоря, чем больше управляющий сигнал, тем большее число ламп канала зажигается. Лампы же EL11, EL22 горят постоянно и предназначены для начальной подсветки экрана.
Питается приставка от блока, содержащего трансформатор Т1, два мостовых выпрямителя и два стабилизатора. Для питания ламп накаливания экрана служит выпрямительный мост на диодах VD27—VD30. Выпрямительный мост VD31 используется для питания компенсационных стабилизаторов напряжения, один из которых выполнен на транзисторах VT32—VT34 и стабилитроне VD25, а другой — на транзисторе VT34 и стабилитроне VD26. В итоге получается двуполярное напряжение, необходимое для работы операционных усилителей. Поскольку потребляемый ток по цепи источника — 12 В значительно превышает ток, потребляемый от второго источника, в качестве регулирующего в нем использован составной транзистор (VT32VT33). В приставке использованы постоянные резисторы МЛТ-0,25 (R56 и R57) и МЛТ-0,125 (остальные), переменные резисторы могут быть СП-1 или другие аналогичные. Оксидные конденсаторы — К52-2 (С28—С31) и К50-6 (остальные), другие постоянные конденсаторы могут быть серий КТ, КЛС, KM, K73. Вместо К553УД2 можно использовать К553УД1А или аналогичные операционные усилители, например, серий К140, К153 с напряжением питания ±12. 15 В. Вместо транзисторов МП26Б подойдут любые из серий МП39-МП42; вместо КТ315Г — КТ315Б и КТ315Е; вместо КТ361Г — КТ361Б и КТ361Е; вместо ГТ403Б — любые из серий ГТ403, П213, П214; вместо ГТ321В — любые из серий ГТ402, КТ501, КТ502; вместо КП103К —КП103Л, КП103М. Диоды Д223 допустимо заменить любыми из серий Д220, КД521; Д9Г — любыми из серии Д9; Д242 — любыми другими с допустимым выпрямленным током 10 А. Мощные диоды следует разместить на радиаторах общей площадью по 40. 50 см2, изготовленных из листовой меди или латуни толщиной 2. 3 мм.
Трансформатор питания может быть готовым мощностью 60. 70 Вт. Его обмотка II должна быть рассчитана на напряжение 8 В при токе нагрузки 8А, а обмотка III — на напряжение 30В (между крайними выводами) при токе нагрузки до 0,5 А. Самодельный трансформатор допустимо намотать на магнитопроводе ШЛ20 X 32. Обмотка I должна содержать 1200 витков провода ПЭВ-1 0,41, обмотка II — 46 витков ПЭВ-1 0,8, обмотка III — 174 витка с отводом от середины провода ПЭВ-1 0,51. Все лампы накаливания — на напряжение 3,5 В и ток 0,26 А.
Часть деталей узлов А1—A3 смонтирована на трех отдельных платах (рис. 2) из одностороннего фольгированного материала, а большая часть деталей усилителей, активных фильтров и блока питания размещена на общей плате (рис. 3)из такого же материала.
Трансформатор питания, мощные диоды и платы укреплены в корпусе размерами 560X220X140 мм (рис. 4), каркас которого изготовлен из металлических уголков 20X20 мм и обшит текстолитом толщиной 5 мм, кроме лицевой панели — она выполнена из матового органического стекла. В верхней стенке корпуса просверлены вентиляционные отверстия.
На расстоянии примерно 20 мм от лицевой панели-экрана расположена панель из стеклотекстолита, в которой закреплены лампы накаливания — они расположены в соответствии с рис. 5.
В верхнем ряду расположены лампы канала ВЧ, окрашенные в желтый и оранжевый цвета, в среднем ряду — лампы канала СЧ (зеленый и салатовый цвета), в нижнем ряду — лампы канала НЧ (красный и малиновый цвета).
Таким образом, образуются три цветные полосы, “разгорающиеся” от середины экрана. При изменении уровня сигнала воспроизводимого музыкального произведения изменяется ширина светящихся полос и их число — в зависимости от частотного спектра сигнала.
Для получения на экране более сложных фигур (окружностей, прямоугольников, звезд и т. д.), придется увеличить число ламп накаливания в каждом канале, соответственно разместив их на панели за экраном. Возможно увеличение размеров экрана и применение более мощных ламп, даже на напряжение 220 В. В этом варианте целесообразнее применить вместо транзисторных тринисторные ключи для управления зажиганием ламп. Во время работы приставки наиболее приятное освещение экрана подбирают переменными резисторами чувствительности по каналам и общей чувствительности.
Цветомузыка на базе ПЛИС
Цветомузыка или разработка трехполосного спектроанализатора реального времени с применением вейвлет-анализа на базе ПЛИС.
Однажды папа показал мне созданную им аналоговую цветомузыку. Три прожектора весело мигали четко под музыку, каждый настроен на свой диапазон частот, и четвертый прожектор загорался только тогда, когда какой-либо из прожекторов погасал, чтобы в комнате не было темно в затишье. Потом что-то в ней сломалось, и лежала она пылилась добрый десяток лет на полке. Поскольку я очень люблю слушать музыку, и у меня остались яркие воспоминания о цветомузыке, мне очень хотелось ее воскресить и насладиться миганием прожекторов под любимые ритмы. Ну и, разумеется, использовать высокие технологии для реализации задуманного…
Так как я работаю в фирме занимающейся обработкой цифровых и аналоговых сигналов на базе ПЛИС, идея возникла сама собой. Я решил создать «числомолотилку», которая бы в реальном времени гоняла аудио сигнал по трем фильтрам, настроенным на три диапазона частот. Поискав в интернете какие диапазоны частот используют в создании цветомузыки (ибо тема эта довольно-таки старая), я нашел следующее:
НЧ: 40 – 110 Гц
СЧ: 1000 – 5000 Гц
ВЧ: 10000 – 18000 Гц
В качестве фильтров мной было изучено вейвлет-преобразование, которым занимается фирма, и я получил три набора коэффициентов, с которыми производил свертку данных с АЦП с частотой дискретизации 3 МГц. АЧХ фильтров показаны на рисунке:
Схема получившегося проекта следующая:
В качестве процессора я использовал Forth-процессор, созданный в этой же фирме, поэтому я прекрасно умею с ним работать. В аппаратной части были созданы блоки памяти с коэффициентами фильтров, блок чтения данных с АЦП, реализована свертка данных АЦП и коэффициентов фильтров, а так же блок с ШИМом для светодиодов. Все это дело было подключено к процессору, откомпилировано и зашито в Spartan-3 XC3S400.
Далее я начал писать программу для процессора, которая бы занималась необходимой мне целью – считавала результаты свертки (амплитуду сигнала на определенных частотах) и полученные значения подавала бы на ШИМ светодиодов. Результаты свертки получались правильными, но светодиоды почему-то постоянно горели и затухали только тогда, когда музыка почти стихала. Я начал разбираться и понял, что яркость свечения светодиода зависит от порога ШИМа не линейно, а логарифмически. То есть, если у меня 1024-разрядный ШИМ, то чтобы плавно изменить яркость светодиода от самого тусклого к самому яркому мне пришлось последовательно брать такие числа порога ШИМа: 0, 15, 31, 63, 127, 255, 511, 1023. Таким образом, я получил 8 разных степеней свечения светодиода, и этого мне вполне хватило. И после подгона результатов свертки под эти числа порога цветомузыка заработала так, как мне хотелось. Далее я написал логику работы пассивного канала. Примерная его работа такова, что когда какой-либо из каналов затухает, этот пассивный светодиод начинает набирать яркость. Таким образом, в комнате никогда не будет совсем темно. Я написал так же авторегулировку чувствительности – при изменении громкости музыки программа сама увеличивает или уменьшает коэффициент, который умножается на результат свертки с фильтров. Так же я написал программу на Delphi, которая общается с платой по COM-порту RS-232 и может в режиме реального времени строить графики по всем каналам, и так же изменять значения некоторых внутренних переменных в качестве тонкой настройки. Все эти настройки можно записать на флешку EEPROM 93C86, которая была припаяна на выданной мне плате. Внешний вид программы:
Когда это всё заработало, нужно было создавать силовую часть. В качестве перехода к силовой части я использовал оптотиристоры Т0125-12,5:
У этих элементов 4 вывода: 2 из них это обычный светодиод, а другие два являются силовым ключем. Можно догадаться, что когда светодиод горит, то два силовых вывода замыкаются, и наоборот. Я продублировал в аппаратной части своего проекта каналы ШИМа и подключил их к выводам оптотиристоров (правда пришлось инвертировать ШИМ для этих каналов из-за обратной логики работы оптотиристоров), развел небольшую платку для силовой части, чтобы подключить прожекторы.
Все заработало с первого раза, и работает до сих пор. В качестве прожекторов используются обычные лампочки 220В.
Впоследствии я решил еще добавить на панель цветомузыки два analog meter’а на два канала, сделал им красивую зеленую подсветку и в результате получилась такая вот коробочка:
Ну а внутри все это выглядит так:
Можете посмотреть видео работы цветомузыки, но учтите, что там все мигает гораздо реже, нежели на самом деле.
Файл прошивки для Spartan-3 XC3S400-4tq144 а так же программа на Delphi с исходниками тут. Печатные платы выложу чуть позже. Этого комплекта хватит тем, кто всерьез захочет собрать себе такую же систему. =)
NF192LED — ЦМУ (цветомузыкальная установка)
NF192LED — ЦМУ (цветомузыкальная установка) — набор радиолюбителя для пайки купить в Мастер Кит. Драйвер, программы, схема, отзывы, инструкция, своими руками, DIY
NF192LED — ЦМУ (цветомузыкальная установка) — набор радиолюбителя для пайки купить в Мастер Кит. Драйвер, программы, схема, отзывы, инструкция, своими руками, DIY
У нас Вы можете купить Мастер Кит NF192LED — ЦМУ (цветомузыкальная установка) — набор радиолюбителя для пайки: цена, фото, DIY, своими руками, технические характеристики и комплектация, отзывы, обзор, инструкция, драйвер, программы, схема
Мастер Кит, NF192LED, ЦМУ (цветомузыкальная установка) — набор радиолюбителя для пайки, цена, описание, фото, купить, DIY, своими руками, отзывы, обзор, инструкция, доставка, драйвер, программы, схема
https://masterkit.ru/shop/2562575
Набор предназначен для обучения радиолюбителей навыкам пайки, чтения схем и практической настройки собранных устройств.
Собранное устройство представляет собой компактную цветомузыкальную приставку, сопровождающую любой звук достаточной громкости ярким светом светодиодов.
В процессе изучения схемы устройства и его сборки можно получить представление о применении аналоговых фильтров звуковых частот.
Набор поставляется в комплекте со всеми необходимыми компонентами для сборки. Результатом увлекательной сборки, помимо приобретения хорошего опыта пайки электронных компонентов, является эффектная цветомузыка, собранная своими руками!
Набор, безусловно, будет интересен и полезен при знакомстве с основами электроники и получении опыта сборки и настройки электронных устройств.
Предзаказ
Как получить:
Стоимость и варианты доставки будут рассчитаны в корзине
Купить оптом
960
+ 48 бонусов на счетВ корзину
в корзине 0 шт.
В избранное Этот товар доступен по предзаказу* со скидкой 9%.
Ориентировочный срок поставки — 2-3 нед.
* скидка действует только для физ.лиц
Набор предназначен для обучения радиолюбителей навыкам пайки, чтения схем и практической настройки собранных устройств.
Собранное устройство представляет собой компактную цветомузыкальную приставку, сопровождающую любой звук достаточной громкости ярким светом светодиодов.
В процессе изучения схемы устройства и его сборки можно получить представление о применении аналоговых фильтров звуковых частот.
Набор поставляется в комплекте со всеми необходимыми компонентами для сборки. Результатом увлекательной сборки, помимо приобретения хорошего опыта пайки электронных компонентов, является эффектная цветомузыка, собранная своими руками!
Набор, безусловно, будет интересен и полезен при знакомстве с основами электроники и получении опыта сборки и настройки электронных устройств.
| Напряжение питания, В | 8,5‐15 |
| Ток потребления, мА | 150 |
| Средняя частота канала ВЧ, Гц | 7500 |
| Средняя частота канала СЧ, Гц | 2500 |
| Средняя частота канала НЧ, Гц | 750 |
| Габаритные размеры модуля, мм | 175х45х20 |
Дополнительная информация
Сопоставление звуков и музыки с цветом и светом занимает ученых, философов и музыкантов с давних времен. Первые теоретические работы датируются серединой семнадцатого века. Они основаны на стремлении достичь однозначности «перевода» музыки в свет на основе аналогии «спектр — октава». После появления электрических источников света в короткий срок были предложены «световые органы», сопровождающие музыкальные произведения световыми эффектами, а первые профессиональные цветомузыкальные композиции появились уже в начале двадцатого века.
Примерно с того же времени каждый радиолюбитель считал своим долгом собрать одну, а то и несколько цветомузыкальных приставок или установок своими руками. Устройства могли быть разные по сложности разработки и изготовления, но все они преследовали одну цель — увеличить удовольствие от прослушивания музыки. И сегодня яркие огни, вспыхивающие в такт музыке, радуют и дома, и на дискотеке, и на концерте любимой группы.
Вот и мы предлагаем собрать цветомузыку своими руками с помощью набора NF192LED.
В отличие от обычной цветомузыки, где сигнал поступает на вход с линейного выхода усилителя, входной сигнал для нашей светодиодной цветомузыки берется с встроенного микрофона. То есть, для того, чтобы устройство работало, его достаточно расположить неподалеку от источника звука. Так же как в классическом трехканальном варианте, устройство разделяет поступающий через микрофонный усилитель сигнал на низкие, средние и высокие частоты.
Микрофонный усилитель сигнала с электретного микрофона собран на двух транзисторах по схеме с общим эмиттером и позволяет регулировать коэффициент усиления потенциометром «Чувствительность». На транзисторах T1, T2 и Т3 и окружающих их элементов собраны несложные фильтры звуковых частот со средними частотами 750 Гц, 2500 Гц и 7500 Гц для каналов низкой (синий цвет), средней (красный цвет) и высокой (зеленый цвет) частот соответственно. Входной сигнал каждого канала регулируется потенциометрами «уровень ВЧ», «уровень СЧ» и «уровень НЧ». В каждом канале работают по 10 сверхярких светодиодов.
Питание цветомузыки на светодиодах осуществляется от источника постоянного тока напряжением от 8,5 до 15 В, обеспечивающим ток 150 мА.
Мы уверены, что наш конструктор цветомузыки доставит немало приятных мгновений всем, кто интересуется электроникой и неравнодушен к музыке!
Схемы
Монтажная схема
Комплект поставки
- Печатная плата — 1 шт. шт.
- Комплект электронных компонентов — 1 шт. шт.
- Инструкция — 1 шт. шт.
Что потребуется для сборки
- Паяльник
- Припой
- Бокорезы
Настройка
- Правильно собранное устройство не требует настройки и начинает работать сразу.
Вопросы и ответы
- Здравствуйте! Можно ли это устройство подключить к выходу плеера напрямую, через джек, вместо микрофона?
Может быть через резистор?
- Можно. Но для этого нужно убрать резистор 4,7 кОм в цепи микрофона.
Видео
С этим товаром покупают
Задать вопрос по товару
Copyright www.maxx-marketing.net
Кошачий глаз – WiFi и автономная работа через микрофон! – LightPortal
Перепост с разрешения автора.
Приделал управление по Wi-Fi для цветомузыки Cat’s Eye…
Основная версия цветомузыки находится здесь.
ЖЕЛЕЗО
Первым делом сделал свою версию платы для цветомузыки:
Основное отличие от оригинальной схемы состоит в том, что добавлены транзисторные сборки ULN2003A так как управлять будем экраном из светодиодных лент напряжением 12В. Схему не рисовал, а развёл PCB сразу под стандартный корпус (сильно не заморачивался в геометрических размерах и компоновке элементов). Контроллер лучше использовать ATMEGA8A вместо ATMEGA8, так как питание всей схемы – 3,3В, кварц 11,0592МГц.
Следующий шаг – плата для wi-fi модуля ESP-03 (здесь лучше использовать ESP-01 и плату не делать вообще, т.к. нужны только выводы TX, 3.3V и GND).
Подгонка плат к корпусу (одна под другой):
Модуль Bluetooth стандартный HC-05 (можно HC-04 либо HC-06) размещён в термоусадке и к нему припаяны 3 провода: TX, 3.3V, GND. Никаких настроек и перепрограммирования модуля Bluetooth не требуется.
Очень захотелось сделать цветомузыку совсем универсальной, и добавить функцию работы от звука микрофона без компьютера. Для этой цели была изготовлена третья плата – звуковая.
Вместо LM358 я использовал LM324 SMD с изменённой нумерацией выводов питания этой микросхемы.
Переключение между радиомодулями Wi-Fi и Bluetooth осуществляется миниатюрным трёх позиционным переключателем (ON1-OFF-ON2) с двумя независимыми группами контактов. Первая группа коммутирует питание радиомодулей, вторая – перекидывает сигнал TX.
После разъёма питания устройства установлен диод FR301 во избежании переполюсовки питания.
Запитывается ЦМУ от источника питания 12В током не менее 3А (в зависимости от нагрузки). Перевод ЦМУ в альтернативный автономный режим осуществляется переключателем уровня зарядки батареи перед включением питания (можно поставить кнопку и держать её нажатой перед включением питания).
Итоговая сборка в корпус:
Светодиоды возле разъёма питания указывают на наличие питания 12В и на включение соответствующего радиомодуля.
СОФТ
Фьюзы контроллера при сборке в стандартном варианте:
Фьюзы контроллера при сборке в варианте с аналоговой частью:
Контроллер прошивал программой PonyProg через LPT-порт компьютера (не требуется программатор). После прошивки контроллера, если всё собрано правильно – цветомузыка должна заработать в автономном режиме без управляющей программы. В случае переключения на звуковой режим – мигания цветов должны происходить в такт музыке. Необходимо лишь подобрать подстроечный резистор (на схеме красный со звёздочкой) и отрегулировать чувствительность микрофона.
Далее выполняем манипуляции с Wi-Fi модулем… (Всё аналогично Wi-Fi люстре).
Перепрошиваем ESP-модуль на альтернативную прошивку NodeMCU и грузим в него LUA-скрипты. Основной файл, который делает проброс UART через TCP: tcp2uart.lua. Связь осуществляется в одну сторону – в сторону wi-fi модуля. Алгоритм работы wifi также аналогичен wi-fi люстре: при включении питания wi-fi пытается соединиться с точкой доступа, которая указана в настройках. Если настройка не производилась ни разу или указанная точка доступа недоступна, то через 60 секунд wi-fi сам становится точкой доступа с ssid: kity. В этом режиме можно изменить параметры точки доступа или задать новые через http.
Для того, чтобы установить связь с компьютером понадобится драйвер виртуального COM-порта в системе. Для Windows этот драйвер можно скачать отсюда (правда придётся зарегистрироваться). Файл называется tdst-5-XX-XX-x86.exe либо tdst-5-XX-XX-x64.exe.После установки ПО запускаем Tibbo VSP Manager, жмём Add, и вводим примерно следующие параметры:
Здесь IP адрес – это адрес, который получило устройство по DHCP.
Устанавливаем и запускаем программу Cat’s Eye и в настройках “Порт” выбираем наш порт (COM2) и ставим check против поля RS232.
Архив с оригинальными файлами
Файлы проекта
Модуль ESP01 на Алиэкспрессе
Модуль ESP03 на Алиэкспрессе
PS: файл прошивки Cat-Bluetooth-SMD-M8-11.0592MHz – work (with analog).hex – это сборный файл (слияние) родной прошивки и новой прошивки с аналоговой частью.
0 0 vote
Рейтинг статьи
Автор публикации
не в сети 2 недели
Radan
0 Комментарии: 957Публикации: 191Регистрация: 30-11—0001AlexGyver/ColorMusic: Цветомузыка на Arduino и WS2812b
Версии прошивки
- 15.03.2018, colorMusic_v1.1:
- Добавлена плавность режиму цветомузыки по частотам! Настройка SMOOTH_STEP
- Добавлен режим стробоскопа с целой кучей настроек!
- 16.03.2018 colorMusic_v2.0:
- Добавлено управление с ИК пульта! Купить пульт можно по этой ссылке, цена вопроса 50р
- 7 режим — Режим подсветки
- 8 режим — Режим бегущих частот
- 9 режим — Анализатор спектра (Версия 2.1)
- У некоторых режимов появились подрежимы
- Возможна работа БЕЗ потенциометра. Читайте ниже в инструкции по эксплуатации
- 18.03.2018 colorMusic_v2.2:
- Настройки сохраняются в память (энергонезависимую)
- 19.03.2018 colorMusic_v2.3:
- Улучшена производительность, почищен мусор
- В 7 режиме радугу можно остановить и пустить вспять
- 15.05.2018 colorMusic_v2.6:
- Изменена библиотека ИК пульта, пульт работает без глюков
- 28.09.2018 colorMusic_v2.7 (by Евгений Зятьков):
- Настройка пульта внесена в скетч, тип пульта настраивается в IR_RCT
- Добавлена поддержка Arduino Mega и Pro Micro
- Исправлены мелкие баги
Описание проекта
Крутейшая свето- цветомузыка на Arduino и адресной светодиодной ленте WS2812b
Управление:
- Однократное нажатие кнопки: смена режима
- Удержание кнопки: калибровка нижнего порога шума
Режимы работы (переключаются кнопкой):
- VU meter (столбик громкости): от зелёного к красному
- VU meter (столбик громкости): плавно бегущая радуга
- Светомузыка по частотам: 5 полос симметрично
- Светомузыка по частотам: 3 полосы
- Светомузыка по частотам: 1 полоса
- Стробоскоп (Версия 2.0)
- Подсветка (Версия 2.0)
- Бегущие частоты (Версия 2.0)
- Анализатор спектра (Версия 2.1)
Особенности:
- Плавная анимация (можно настроить)
- Автонастройка по громкости (можно настроить)
- Фильтр нижнего шума (можно настроить)
- Автокалибровка шума при запуске (можно настроить)
- Поддержка стерео и моно звука (можно настроить)
- Поддержка ИК пульта (Версия 2.0)
- Лента не гаснет полностью (Версия 2.0)
- Настройки сохраняются в памяти (Версия 2.2)
- Подробности в видео: https://youtu.be/nu31By9Phdc
Папки
ВНИМАНИЕ! Если это твой первый опыт работы с Arduino, читай инструкцию
- libraries — библиотеки проекта. Заменить имеющиеся версии
- firmware — прошивка для Arduino, нужный в папке открыть в Arduino IDE (инструкция)
- schemes — схемы подключения
Схемы
Обычная
С микрофоном
Материалы и компоненты
Ссылки оставлены на магазины, с которых я закупаюсь уже не один год
Вам скорее всего пригодится
Как скачать и прошить
- Первые шаги с Arduino — ультра подробная статья по началу работы с Ардуино, ознакомиться первым делом!
- Скачать архив с проектом
На главной странице проекта (где ты читаешь этот текст) вверху справа зелёная кнопка Clone or download, вот её жми, там будет Download ZIP
- Установить библиотеки в
C:\Program Files (x86)\Arduino\libraries\(Windows x64)C:\Program Files\Arduino\libraries\(Windows x86) - Подключить Ардуино к компьютеру
- Запустить файл прошивки (который имеет расширение .ino)
- Настроить IDE (COM порт, модель Arduino, как в статье выше)
- Настроить что нужно по проекту
- Нажать загрузить
- Пользоваться
Управление с ИК пульта:
- Цифры (1 — 9) активируют режимы
- Цифра 0: калибровка шума
- Звёздочка (*): включить/выключить систему
- Решётка (#): смена подрежима
- Кнопка ОК: переключение между локальными и глобальными настройками)
- Глобальные настройки (горит светодиод на плате):
- Влево/вправо: яркость
- Локальные настройки (у каждого режима свои):
- 1 — Шкала громкости (градиент)
- Стрелки ← →: плавность анимации
- 2 — Шкала громкости (радуга)
- Стрелки ← →: плавность анимации
- Стрелки ↑ ↓: скорость радуги
- 3 — Цветомузыка (5 полос)
- Стрелки ← →: плавность анимации
- Стрелки ↑ ↓: чувствительность
- 4 — Цветомузыка (3 полосы)
- Стрелки ← →: плавность анимации
- Стрелки ↑ ↓: чувствительность
- 5 — Цветомузыка (1 полоса)
- Стрелки ← →: плавность анимации
- Стрелки ↑ ↓: чувствительность
- Подрежимы #: 3 частоты / низкие / средние / высокие
- 6 — Стробоскоп
- Стрелки ← →: плавность вспышек
- Стрелки ↑ ↓: частота вспышек
- 7 — Цветная подсветка
- Стрелки ← →: цвет
- Стрелки ↑ ↓: насыщенность
- 8 — “Бегущие частоты”
- Стрелки ← →: скорость
- Стрелки ↑ ↓: чувствительность
- Подрежимы #: 3 частоты / низкие / средние / высокие
- 9 — Анализатор спектра
- Стрелки ← →: шаг цвета
- Стрелки ↑ ↓: цвет
- 1 — Шкала громкости (градиент)
НАСТРОЙКА НИЖНЕГО ПОРОГА ШУМА (строки 65-71)
- Ручная: выключаем AUTO_LOW_PASS и EEPROM_LOW_PASS, настраиваем LOW_PASS и SPEKTR_LOW_PASS вручную
- При запуске: включаем AUTO_LOW_PASS. При подаче питания музыка должна стоять на паузе!
- По кнопке: при удерживании кнопки 1 секунду настраивается нижний порог шума (музыку на паузу!)
- Из памяти (ЛУЧШИЙ ВАРИАНТ): выключаем AUTO_LOW_PASS и включаем EEPROM_LOW_PASS
- Включаем систему
- Ставим музыку на паузу
- Удерживаем кнопку 1 секунду
- Значения шумов будут записаны в память и САМИ загружаться при последующем запуске! Всё!
Настройки в коде
// лента
#define NUM_LEDS 120 // количество светодиодов
#define BRIGHTNESS 230 // яркость (0 - 255)
// пины
#define SOUND_R A2 // аналоговый пин вход аудио, правый канал
#define SOUND_L A1 // аналоговый пин вход аудио, левый канал
#define SOUND_R_FREQ A3 // аналоговый пин вход аудио для режима с частотами (через кондер)
#define BTN_PIN 3 // кнопка переключения режимов (PIN --- КНОПКА --- GND)
#define LED_PIN 12 // пин DI светодиодной ленты
#define POT_GND A0 // пин земля для потенциометра
// настройки радуги
#define RAINBOW_SPEED 6 // скорость движения радуги (чем меньше число, тем быстрее радуга)
#define RAINBOW_STEP 6 // шаг изменения цвета радуги
// отрисовка
#define MODE 0 // режим при запуске
#define MAIN_LOOP 5 // период основного цикла отрисовки (по умолчанию 5)
#define SMOOTH 0.5 // коэффициент плавности анимации VU (по умолчанию 0.5)
#define SMOOTH_FREQ 0.8 // коэффициент плавности анимации частот (по умолчанию 0.8)
#define MAX_COEF 1.8 // коэффициент громкости (максимальное равно срднему * этот коэф) (по умолчанию 1.8)
#define MAX_COEF_FREQ 1.2 // коэффициент порога для "вспышки" цветомузыки (по умолчанию 1.5)
// сигнал
#define MONO 1 // 1 - только один канал (ПРАВЫЙ!!!!! SOUND_R!!!!!), 0 - два канала
#define EXP 1.4 // степень усиления сигнала (для более "резкой" работы) (по умолчанию 1.4)
// нижний порог шумов
int LOW_PASS = 100; // нижний порог шумов режим VU, ручная настройка
int SPEKTR_LOW_PASS = 40; // нижний порог шумов режим спектра, ручная настройка
#define AUTO_LOW_PASS 0 // разрешить настройку нижнего порога шумов при запуске (по умолч. 0)
#define EEPROM_LOW_PASS 1 // порог шумов хранится в энергонезависимой памяти (по умолч. 1)
#define LOW_PASS_ADD 13 // "добавочная" величина к нижнему порогу, для надёжности (режим VU)
#define LOW_PASS_FREQ_ADD 3 // "добавочная" величина к нижнему порогу, для надёжности (режим частот)
// режим цветомузыки
#define LOW_COLOR RED // цвет низких частот
#define MID_COLOR GREEN // цвет средних
#define HIGH_COLOR YELLOW // цвет высоких
FAQ
Основные вопросы
В: Как скачать с этого грёбаного сайта?
О: На главной странице проекта (где ты читаешь этот текст) вверху справа зелёная кнопка Clone or download, вот её жми, там будет Download ZIP
В: Скачался какой то файл .zip, куда его теперь?
О: Это архив. Можно открыть стандартными средствами Windows, но думаю у всех на компьютере установлен WinRAR, архив нужно правой кнопкой и извлечь.
В: Я совсем новичок! Что мне делать с Ардуиной, где взять все программы?
О: Читай и смотри видос http://alexgyver.ru/arduino-first/
В: Компьютер никак не реагирует на подключение Ардуины!
О: Возможно у тебя зарядный USB кабель, а нужен именно data-кабель, по которому можно данные передавать
В: Ошибка! Скетч не компилируется!
О: Путь к скетчу не должен содержать кириллицу. Положи его в корень диска.
В: Сколько стоит?
О: Ничего не продаю.
Вопросы по этому проекту
Полезная информация
Простая цветомузыкальная установка
Захотелось вспомнить молодость и сделать наконец себе серьезную цветомузыкальную установку. Чтоб и мощность ламп выдерживала приличную и частоты разделяла как надо и с микрофона умела бы работать.
Решение принято, надо делать — а вот фигушки. Пошарился по нету — все переходят на цифру и моргают без привязки к музыке, моргают десятком светодиодов или, что еще противнее, просто крутят светом по танцполу через автомат управляемый по DMX, брр, короче. Т.к. у меня валяется платка arduino — придумал я ее задействовать. По первым прикидкам 16 мГц проца должно было хватить на легкий анализ звука, но все-таки переход на цифру в таком э.. аналоговом деле мне не нравился. Полез по старым книжкам и новым даташитам. Сделал 3 разных конструкции одна другой сложнее, но самое интересное, что принцип чем проще — тем лучше работает и здесь.
Короче, вот схема:
Вот как выглядит оформление:
(сфоткаю чуть позже, забыл, блин
Вот результат:
Эффекты проверял на песне группы «Перекресток» под названием «Очередь в рай». Жаль, что они распались.
А дальше вам судить получилось у меня или нет
Теперь по схеме: набросал по быстрому в Eagle, но ошибок, вроде, нет.
Транзисторы ставил КТ3102, их просто в проге нет
Оптотиристоры взял ТО125-12,5. Это отличное изделие советско-российской промышленности. Одновременно и развязка от сети и коммутация больших токов при большом напряжении. У данного, надо заметить, самого слабого экземпляра прямой ток 12,5А Это при 220В дает 2,5кВт. Можно на каждый канал подключить по конкретному прожектору. Если ваша нагрузка будет больше 500 ватт — ставьте оптотиристоры на радиатор. Схема сделана так, что он может быть один на все.
Если не найдете эти оптотиристоры можно перейти на классический вариант — включение тиристоров или симисторов через симисторный оптодрайвер MOC3041 и ему подобные. Тогда в качестве силового ключа берите BT139 — на радиаторе до 16 Ампер, да и диодный мост при работе с симисторами не нужен, но с ним, мне кажется, нет такого противного мерцания у светодиодных ламп, поэтому лучше его оставьте. Переделки минимальные, схему включения смотрите в даташите на оптодрайвер или трясите меня — набросаю.
Микрофон любой электретный. Минус на корпус.
Остальные детали любые. Разброс номиналов в 10% допустим.
Я взял 4 цветных 60 Вт лампы накаливания и 4 цветные светодиодные лампы. При полностью включенных каналах в зале светло как днем. Но никто вам не мешает взять 500-1000 Вт галогеновые прожекторы и покрасить их стекла в разные цвета цапон-лаком. Тогда мощности хватит на приличного размера танцпол.
Рассказывать про смеситель аудиосигнала, про четыре активных фильтра и т.п. я не буду — там все просто.
Улучшить схему можно поставив компрессоры на каждый канал на операционниках но зачем?
C микрофона ЦМУ работает прекрасно, но подключив ее к линейному выходу или к выходу на колонки (схема позволяет и такое получаются более чистые цвета и качественное разделение частот. У микрофона недостаточный динамический диапазон для этого. Кстати, на видео показана работа именно с микрофоном.
А как она делает зеленым на ц-ц-ц и красным на бум-бум-бум — мммммм… сказка )))))
Если есть вопросы — вопрошайте.
Схема цветомузыкальной установки с акустическим входом » Паятель.Ру
Здесь приводится схема несложной трех-канальной цветомузыкальной установки, которая вообще не требует подключения к источнику звукового сигнала. Роль входного разъема играет обычный электретный микрофон от кассетного магнитофона или электронного телефонного аппарата. Его можно расположить возле акустической системы или просто в центре зала, комнаты, может быть, закрепить на экране или корпусе цветомузыкальной установки.
Обычно цветомузыкальная установка имеет вход, на который подают сигнал с выхода усилителя низкой частоты. Это создает некоторые неудобства с коммутацией, так как нужно чтобы у звуковоспроизводящей аппаратуры имелся свободный активный выход.
Либо, приходится делать специальные тройники или подключать цветомузыкальную установку каким-то некорректным способом. В таком случае, цветомузыкальная установка частенько становится источником помех, проникающих в звуковой тракт.
Он воспринимает музыку, а так же. все другие звуки и шумы, присутствующие в помещении, и подает этот комплексный сигнал на схему из усилителя, компрессора и трех фильтров.
Это не только решает все проблемы с подключением, но и делает ЦМУ живой, реагирующей не только на музыку, но и на поведение аудитории. ЦМУ живо отзывается на крики, пение, звуки танцев, аплодисменты.
Питание на электретный микрофон MIC1 поступает через блокирующую цепь R1-C1-R2. Далее следует усилитель на ОУ А1.1. коэффициент усиления которого установлен равным 100. Схема питается от однопопярного источника, поэтому, чтобы могли работать операционные усилители, резисторами R3 и R4 на прямом входе А1.1 создается напряжение смещения, равное половине напряжения питания.
На эту точку подается сигнал от микрофона. Постоянное напряжение на выходе А1.1 служит источником нуля для второго ОУ А1.2. Усиленный в А1А сигнал поступает на ОУ А1.2, на котором выполнен усилитель-компрессор с максимальным коэффициентом усиления 10. На этот ОУ сигнал поступает через делитель, состоящий из активного сопротивления резистора R7 и реактивного сопротивления С4, а так же, сопротивления эмиттер-коллектор транзистора VT1.
На базу этого транзистора поступает постоянное напряжение от детектора на VD1 и VD2, детектирующего сигнал с выхода А1.2 Чем выше уровень сигнала, тем больше открывается VT1, тем самым снижая сигнал, поступающий на А1.2. Так происходит компрессия низкочастотного сигнала.
Далее следуют три пассивных фильтра, с транзисторными ключами на выходах и опто-симисторами, включающими лампы прожекторов (или группы ламп экрана ЦМУ) Источником питания схемы может служить сетевой адаптер от телевизионной игровой приставки, или другой источник постоянного тока напряжением 6…15V.
Фоновый канал для цму схема
Принципиальные электросхемы, подключение устройств и распиновка разъёмов
Практически все цветомузыкальные устройства достаточной мощности рассчитаны под применение обычных ламп накаливания. Есть в интернете схемы ЦМУ и на светодиодах, но они как правило под маломощные LED. Как же подключить к такому устройству светодиоды ватт на 50-100? Можно взять за основу одну очень неплохую схему цветомузыки (к тому же с управлением от звука через микрофон) и несколько видоизменив выходную часть — получить желаемый результат.
Схема ЦМУ для мощных светодиодов
Электрическое питание входной части обработки частот сделано на куске универсальной платы. Трансформатор снят с какого-то радио. Он идеально подходит, потому что симметричный и имеет 10 В обмотки. В качестве мощных ключей использовались тиристоры BT151/600, с запасом, чтобы они не сгорели от больших токов.
Схема может быть выполнена полностью изолированной от сети, если применить исполнительную часть на симисторах и оптронах.
При испытаниях временно смонтируйте вместо светодиодов резисторы расчётного сопротивления и мощности от 10 Вт.
ЦМУ со светодиодными лентами 12 В
Если хотите в ЦМУ использовать светодиодные ленты на 12 В постоянного тока, то можно всю схему запитать этими же 12-ю вольтами от импульсного сетевого драйвера, а выходную часть собрать на полевых мощных транзисторах.
Вариант схемы приведён выше. Тут резистором R2 задаётся токоограничение LED ленты (или мощного одиночного светодиода).
Кстати, при установке отдельных светодиодов высокой мощности, например на 100 ватт (32 В на 3 А) — питающее напряжение от драйвера подавайте через светодиод на сток полевого транзистора (убедившись по даташиту, что он может выдержать такие параметры U/I), а указанным выше резистором выставьте нужный уровень тока.
Корпус выполнен деревянным (проще найти материал и легче обрабатывать). Отверстия под лампы просверлены большими фрезами. Естественно спереди имеются все необходимые ручки для регулировки уровней сигнала и ВЧ-СЧ-НЧ каналов и кнопка питания.
Рекомендованные сообщения
Присоединяйтесь к обсуждению
Вы можете опубликовать сообщение сейчас, а зарегистрироваться позже. Если у вас есть аккаунт, войдите в него для написания от своего имени.
Примечание: вашему сообщению потребуется утверждение модератора, прежде чем оно станет доступным.
Похожие публикации
Ностальгия одолела. Поборов лень, собрал на макетке ЦМУ на трёх цифровых микросхемах.
Первые результаты:
https://www.youtube.com/watch?v=b0a_eb2s5cc&t=89s
https://www.youtube.com/watch?v=xTwHw30ID7w
Посмотрите, посоветуйте, покритикуйте. Стоит ли развивать дальше или сразу в мусор?
Понравился китайский RGB Led Strob со звуковой активацией, который приобрел и решил скопировать прошивку контроллера. Контроллер smd без каких-либо надписей по питанию и обвязке напоминает PIC12****. Программатором K150 попробовал считать с него прошивку, но ничего не вышло. Помогите определить контроллер. Схему срисовал, если что не так, поправьте. Как только удастся считать прошивку, сразу выложу.
Приветствую! Есть вопросы по данной схеме:
1.Можно ли использовать обрезки светодиодной ленты (12 вольтовой), вместо светодиодов? Если да, нужно ли менять стабилитрон с 9В на 12В? (стоит на 9В). Или может какие другие доработки требуется провести?
2.В данной схеме три канала. Можно ли добавить в неё ещё 1 или 2 канала? (насколько я понял они типовые).
Если что, схема собрана и работает, идентична ниже приведённой.
Всем привет.
Появилась задача сделать светомузыкальную подсветку в багажник авто. Машина хетч с подсветкой ярко-красной светодиодной лентой которую планирую сделать фоновым каналом. Основные каналы будут расположены как на картинке.
Смысл затеи : открыт багажник музыки нет – горит основная подсветка. открыт багажник и орёт музыка – мигает цму, схему собрал вот эту
работает конечно, но хреновенько. понимаю мозгом, что это не активные фильтры
Ниже приведены принципиальные схемы и статьи по тематике «цветомузыка» на сайте по радиоэлектронике и радиохобби RadioStorage.net .
Что такое «цветомузыка» и где это применяется, принципиальные схемы самодельных устройств которые касаются термина «цветомузыка».
TSM Muneo | RecordingHacks.com
TSM Muneo
Многонаправленный трубочный конденсаторный микрофон
Muneo был многопрофильным конденсаторным микрофоном с большой диафрагмой, необычной двухкамерной топологией и очень большим (38 мм) капсюлем. Похоже, он был имитацией Lauten Audio Oceanus, хотя отличался во многих важных аспектах, таких как схема и конструкция капсюля.
Некоторые подробности доступны от производителя, но мы нашли подробные схемы и фотографии схем, созданные кем-то, кто утверждает, что перепроектировал схему, чтобы у него были справочные материалы на случай, если микрофон потребуется отремонтировать.
Mike / WZ5Q
V1 — это 12AX7B, используемый в качестве усилителя постоянного тока (CCDA), который использует V1a в качестве усилителя с заземленным катодом, а затем V1b в конфигурации катодного повторителя.
V2 — это 12AU7, используемый в качестве устройства согласования импеданса.
Капсула представляет собой конструкцию с двумя диафрагмами, переключаемую через источник питания между всенаправленным, кардиоидным, рисунком 8 и шестью промежуточными схемами.
Микрофон поставляется с блоком питания и кабелем в мягком алюминиевом футляре.
Микрофон снят с производства и больше не доступен.
постоянная ссылка: TSM Muneo
Технические характеристики
| Пикапы | Колодки и фильтры |
|---|---|
| Кардиоидный
(30 мВ / Па; 20-20 000 Гц) |
| Размеры капсулы | Импеданс | SPL / шум |
|---|---|---|
| Диаметр капсулы: 38 мм | н / д | Максимальное звуковое давление: 120 дБ |
| Вес | Длина | Максимальный диаметр | Интерфейс (ы) |
|---|---|---|---|
| 1963 г (69.24 унции) | 170 мм (6,69 дюйма) | 86 мм (3,39 дюйма) |
| Характеристики питания |
|---|
|
Мы ошиблись на этой странице? Пожалуйста, дайте нам знать!
цепей Цму с фоновой подсветкой.Пятиканальная светодиодная цветная музыка. Что нам понадобится
Цветомузыка своими руками — что может быть приятнее и интереснее радиолюбителю, ведь собрать ее несложно, имея хорошую схему.
В современной радиотехнике существует огромное количество разнообразных радиоэлементов и светодиодов, в пользе которых сомневаться сложно. Большая цветовая гамма, яркий и насыщенный свет, высокая скорость реакции различных элементов, низкое энергопотребление. Список достоинств бесконечен.
Принцип работы цветомузыки: собранные по схеме светодиоды мигают от имеющегося источника звука (это может быть плеер или магнитола и колонки) с определенной частотой.
Преимущества использования светодиодов по сравнению с ранее использовавшимися в CMU:
- световая насыщенность света и широкая цветовая гамма;
- хорошая скорость;
- низкое энергопотребление.
Самые простые схемы
Простая цветомузыка, которую можно собрать, имеет один светодиод, питается от источника постоянного тока напряжением 6-12 В.
Можно собрать указанную схему, используя светодиодную ленту и подобрав необходимый транзистор. Недостатком является зависимость частоты мигания светодиода от уровня звука. Другими словами, полный эффект можно наблюдать только на одном уровне звука. Если уменьшить громкость, то будет редкое мигание, а при увеличении громкости останется постоянное свечение.
Этот недостаток можно устранить с помощью трехканального преобразователя звука. Ниже представлена простейшая схема, собрать ее своими руками на транзисторах несложно.
Цветомузыкальная схема с трехканальным преобразователем звука
Для этой схемы требуется источник питания 9 В, который позволит светодиодам в каналах светиться. Для сборки трех усилительных каскадов потребуются транзисторы КТ315 (аналог КТ3102). В качестве нагрузки используются разноцветные светодиоды. Для усиления используется понижающий трансформатор. У резисторов есть функция регулировки мигания светодиода. Схема содержит фильтры для пропускания частот.
Можно улучшить схему.Для этого нужно добавить яркости лампочками накаливания на 12 В. Вам потребуются управляющие тиристоры. Все устройство должно быть запитано от трансформатора. По этой простейшей схеме уже можно работать. Цветомузыку на тиристорах может собрать даже начинающий радиотехник.
Как создать собственную светодиодную цветную музыку? Первым делом необходимо выбрать электрическую схему.
Ниже представлена схема светомузыки с лентой RGB. Для этой установки требуется источник питания на 12 В.Может работать в двух режимах: как лампа и как цветомузыкальный. Режим выбирается переключателем, установленным на плате.
Этапы производства
Нужно сделать печатную плату … Для этого нужно взять фольгированный стеклопластик размером 50 х 90 мм и толщиной 0,5 мм. Процесс изготовления платы состоит из нескольких этапов:
- подготовка текстолита, плакированного фольгой;
- сверление отверстий под детали;
- дорожек для рисования;
- травление.
Плата готова, комплектующие куплены. Теперь начинается самый ответственный момент — разводка радиоэлементов. Конечный результат будет зависеть от того, насколько аккуратно они установлены и герметизированы.
Мы собираем нашу печатную плату с припаянными на ней компонентами в такой доступный оттенок.
Краткое описание радиоэлементов
Радиоэлементы для электрической схемы вполне доступны по цене; Приобрести их в ближайшем магазине электротоваров не составит труда.
Для цветомузыкального сопровождения подойдут резисторы с проволочной обмоткой мощностью 0,25-0,125 Вт. Величину сопротивления всегда можно определить по цветным полосам на корпусе, зная порядок их нанесения. Подстроечные резисторы бывают как отечественные, так и импортные.
Промышленные конденсаторы делятся на оксидные и электролитические. Подобрать нужные, проделав элементарные расчеты, не составит труда. Некоторые оксидные конденсаторы могут иметь полярность, которую необходимо соблюдать при установке.
Диодный мост можно взять готовым, но если его нет, то выпрямительный мост несложно собрать с использованием диодов серии КД или 1N4007. Светодиоды берутся обычные, с разноцветным свечением. Использование светодиодных лент RGB — перспективное направление в радиоэлектронике.
Светодиодная лента RGB
Возможность сборки цветомузыкальной консоли для автомобиля
Если получилось порадовать цветомузыкой из светодиодной ленты, сделанной своими руками, то аналогичную установку со встроенной магнитолой можно сделать и для автомобиля.Его легко собрать и быстро установить. Приставку предлагается разместить в пластиковом корпусе, который можно купить в отделе электротехники и радиотехники. Агрегат надежно защищен от влаги и пыли. Легко устанавливается за приборной панелью автомобиля.
Также аналогичный корпус можно изготовить самостоятельно из оргстекла.
Подбираются пластины нужных размеров, в первой из деталей проделываются два отверстия (для питания), все детали шлифуются.Собираем все термопистолетом.
Отличный световой эффект достигается с помощью разноцветной (RGB) ленты.
Выход
Известная поговорка «не боги сжигают горшки» актуальна и сегодня. Разнообразный ассортимент электронных компонентов дает мастерам широкий простор для воображения. Цветомузыкальное оформление своими руками на светодиодах — одно из проявлений безграничного творчества.
Конкурс начинающих радиолюбителей
«Мой радиолюбительский дизайн»
Конкурсная разработка начинающего радиолюбителя
«Пятиканальная светодиодная цветомузыка».
Здравствуйте дорогие друзья и гости сайта!
Представляю вашему вниманию третью конкурсную работу (второй конкурс сайта) начинающего радиолюбителя.Автор дизайна: Морозас Игорь Анатольевич :
Здравствуйте радиолюбители!
Как и у многих новичков, основная проблема заключалась в том, с чего начать, какой будет мой первый продукт. Я начал с того, что сначала хотел купить дом. Первый — это цветомузыка, второй — качественный усилитель для наушников. Я начал с первого. Цветомузыка на тиристорах вроде бы избитая версия, решил собрать цветомузыку для светодиодных лент RGB.Я даю вам свою первую работу.
Цветомузыкальная схема взята из Интернета. Цветомузыка простая, 5 каналов (один канал — белый фон). К каждому каналу можно подключить светодиодную ленту, но для ее работы на входе требуется маломощный усилитель сигнала. Автор предлагает использовать усилитель от компьютерных колонок. Я пошел от сложной, чтобы собрать схему усилителя по даташиту на микросхему TDA2005 2х10 Вт. Этой мощности мне кажется достаточно, даже с запасом.Все схемы старательно перерисовываю в программе sPLAN 7.0
Рис.1 Цветомузыкальная схема с усилителем входного сигнала.
В схеме цветомузыки все конденсаторы электролитические, на напряжение 16-25в. Там, где необходимо соблюдать полярность, стоит знак «+», в остальных случаях смена полярности не влияет на мигание светодиодов. По крайней мере, я этого не заметил. Транзисторы КТ819 можно заменить на КТ815. Резисторы 0,25 Вт.
В схеме усилителя микросхему необходимо разместить на радиаторе не менее 100 см2.Конденсаторы электролитические на напряжение 16-25В. Конденсаторы С8, С9, С12 пленочные, напряжение 63в. Резисторы R6, R7 мощностью 1 Вт, остальные 0,25 Вт. Переменный резистор R0- двойной, сопротивление 10-50 кОм.
Я взял блок питания с заводской импульсной мощностью 100Вт, 2х12в, 7А
В выходной, как и положено походу на радиорынок за покупкой радиодеталей. Следующее задание — нарисовать монтажную плату. Для этого я выбрал Sprint-Layout 6.0. Рекомендуется радиоспециалистами для начинающих.Учиться легко, я в этом убежден.
Рис 2. Доска для цветомузыки.
Рис. 3. Плата усилителя мощности.
Платы изготовлены по технологии ЛУТ. В Интернете много информации об этой технологии. Мне нравится, когда он похож на заводской, поэтому ЛУТ тоже сделал со стороны деталей.
Рис 3.4 Сборка радиодеталей на плате
Рис 5. Проверка работоспособности после сборки
Как всегда, самое «сложное» при сборке радиосхемы — собрать все в корпус.Купил в радиомагазине готовый корпус.
Так я сделал переднюю панель. В программе Photoshop нарисовал внешний вид передней панели, на которой должны быть установлены переменные резисторы, переключатель и светодиоды, по одному от каждого канала. Готовый рисунок распечатывается на струйном принтере на тонкой глянцевой фотобумаге.
На подготовленную обезжиренную панель с отверстиями приклеиваю фотобумагу столярным клеем:
Затем я поставил панели под так называемый пресс. На день.В качестве жима у меня блин со штангой 15 кг:
Окончательная сборка:
Вот что произошло:
Приложения к статье:
(2,9 МБ, 2,958 обращений)
Уважаемые друзья и гости сайта!
Не забудьте высказать свое мнение о конкурсных работах и принять участие в голосовании за понравившийся дизайн на форуме сайта. Спасибо.
Несколько предложений для тех, кто будет повторять дизайн:
1.К такому мощному стереоусилителю можно подключить колонки, тогда вы получите два устройства в одном — цветомузыкальный и качественный усилитель низких частот.
2. Даже если полярность включения электролитических конденсаторов в цепи цветомузыки не влияет на ее работу, наверное, лучше соблюдать полярность.
3. На входе цветомузыки, наверное, лучше поставить входной узел для суммирования сигналов левого и правого каналов (). Автор, судя по схеме, отправляет сигнал с правого канала усилителя на высокочастотный канал цветомузыки (синий), а сигнал с левого канала усилителя отправляется на остальные каналы цветомузыки. , но, наверное, лучше послать сигнал на все каналы от объединителя аудиосигналов.
4. Замена транзистора КТ819 на КТ815 подразумевает уменьшение количества возможных светодиодов.
Ниже приведены схемы и статьи на тему «цветомузыка» на сайте по радиоэлектронике и радиолюбительском сайте.
Что такое «цветомузыка» и где она применяется, принципиальные схемы самодельных устройств, относящиеся к термину «цветомузыка».
Предлагаю две простые схемы CMU. Первый был собран много лет назад, повторен несколькими радиолюбителями и в настройке не нуждался.Схема собрана всего на шести транзисторах типа КТ315, их, конечно, можно заменить другими … Описана простая, легко воспроизводимая цветомузыкальная установка на симметричных тиристорах и лампах накаливания, которые можно использовать для освещения зал или танцпол, ведь скоро лето! Говорят о цветомузыке … Эта музыкальная шкатулка имеет относительно большую мощность осветительных ламп, а именно: в каждом канале можно использовать лампы, рассчитанные на напряжение 220 В (одна или несколько), или низковольтные, подключенные в гирлянды 220 В.Суммарная мощность … Схема простой цветомузыкальной приставки для работы с ламповым радиоприемником, усилителем низких частот или магнитофоном. Он содержит минимум деталей и несложен в сборке, хороший вариант для начинающих радиолюбителей. Подключите его ко вторичной обмотке выходного трансформатора. Используется для питания … Цветомузыкальная схема, принцип работы установки основан на делении спектра звукового сигнала по частоте. Для достижения большего разнообразия и богатства цветового рисунка вместо широко распространенной трехцветной системы используется четырехцветная система (красный, желтый, синий и фиолетовый)… сопровождение эстрадных номеров. В этом случае в проекторы с цветными светофильтрами целесообразно монтировать мощные лампы накаливания, направляя их … Установка с импульсным регулированием тиристоров обеспечивает сходимость динамических диапазонов яркости свечения ламп и уровня яркости свечения ламп. звуковой сигнал, а также получение каналов компенсации света без использования специальных электронных устройств. Мощность каждого из трех основных каналов … Самодельная цветомузыка на симисторах, схема и описание деталей для самостоятельного изготовления.Симисторы представляют собой симметричные тиристоры, которые работают при любой полярности напряжения на аноде. Применяются в бытовых диммерах СРП-0,2-1. Установка — трехканальная. На его вход аудиосигнал поступает через повышающий трансформатор Т1, который также выполняет функции … Хочу представить вашему вниманию цветомузыкальную приставку, собранную на двух синхронных двоичных счетчиках-делителях (каждый счетчик основан на четырех D-триггеры), это тоже микросхема К561ИЕ10. Такая конструкция легко доступна для повторения, микросхему К561ИЕ10 еще можно купить в радиомагазине, а радиолюбители наверняка найдут ее в наличии… Предлагаемые простые устройства предназначены для создания световых эффектов на дискотеках и во время различных развлекательных мероприятий. Генерируемые ими сигналы могут управлять несколькими осветительными приборами, переключая их практически случайным образом. При условии … Пик популярности цветомузыкальных инсталляций приходится на 80-е годы прошлого века, сейчас о них как-то почти забыли. И все же время не стоит на месте, и появляются новые технологии, способные возродить «цветомузыку» в новом виде. Вот, например, трехцветные светодиодные ленты RGB или гирлянды… Приведена схема простой самодельной трехканальной цветомузыкальной установки с микрофоном для реагирования на звук в помещении. Устройство «подключается» к акустическому оборудованию, то есть вместо разъема на входе микрофон, и он воспринимает музыку прямо в комнате, где она находится … В качестве экран для цветомузыкальной инсталляции. Преимущество светодиодной ленты RGB в том, что ее можно расположить как угодно, либо под матовым экраном, либо, например, повесить как гирлянду на елку.Схема цветомузыкальной инсталляции … Это устройство представляет собой типичную аналоговую светомузыкальную приставку, подобную тем, которые были очень популярны в 80-90-х годах и незаслуженно забыты сегодня. Входной сигнал через отдельный трансформатор поступает на четыре активных фильтра, разделяя сигнал на четыре … Принципиальная схема самодельной цветомузыки на три канала, она основана на декодерах тона LM567, для переключения используются оптопереключатели S202S02. Пик популярности цветомузыкальных инсталляций приходится на 80-е годы прошлого века.Теперь о них как-то почти забыли. И все же время не стоит … Схема светомузыки на светодиодах, простая конструкция на микросхемах К561ИЕ16, К176ИЕ4 для начинающих радиолюбителей. В большинстве случаев светомузыкальные инсталляции основаны на фильтрах, разделяющих входной аудиосигнал на несколько полос. Тогда на выходе каждой из полос находится клавиша … Интересное самодельное устройство, меняющее цвет светодиодов по соотношению частотных составляющих звукового сигнала.Это устройство не является полностью цветомузыкальной инсталляцией, потому что работает совершенно по-другому. Цветомузыкальная инсталляция у входа … Добрый день уважаемые радиолюбители. Эта статья появилась из-за множества вопросов об ионофонах разного типа, присланных мне после публикации серии статей на эту тему. Особенно часто возникают вопросы, связанные с ламповыми ионофонами, их усовершенствованием и дальнейшим развитием … В радиолюбительской литературе широко представлены различные варианты светодинамических установок (СДУ).По большей части их можно разделить по принципу действия на две разные группы: это переключатели для гирлянд (огней), работающие от тактового генератора по определенной программе … Добрый день уважаемые радиолюбители. Сегодня я хотел бы продолжить небольшую серию статей, посвященную ионофонам, отвечая на многочисленные запросы и вопросы, которые возникли после публикации предыдущих статей по этой теме. Предлагаемая версия ионофона, по сути, является более мощной версией…Для сборки цветомузыки на светодиодах своими руками необходимо иметь базовые знания электроники, уметь читать схемы и работать с паяльником. В статье мы рассмотрим, как работает цветомузыка на светодиодах, основные рабочие схемы, на основе которых можно собрать свои готовые устройства, а в конце поэтапно соберем готовое устройство с помощью пример.
В основе цветомузыкальных инсталляций лежит метод преобразования частоты музыки и ее передачи по отдельным каналам для управления источниками света.В итоге получается, что в зависимости от основных музыкальных параметров ему будет соответствовать работа цветовой системы. В основе этого прицепа лежит схема, по которой собрана цветомузыка на светодиодах своими руками.
Обычно для создания цветовых эффектов используется не менее трех разных цветов. Он может быть синим, зеленым и красным. Смешиваясь в разных комбинациях, с разной продолжительностью, они могут создать удивительную атмосферу веселья.
Фильтры LC и RC способны разделять сигнал на низкую, среднюю и высокую чистоту, они устанавливаются и настраиваются в цветомузыкальную систему с помощью светодиодов.
Настройки фильтра устанавливаются на следующие параметры:
- до 300 Гц для фильтра нижних частот, как правило, его цвет красный;
- 250-2500 Гц для среднего, зеленого цвета;
- все выше 2000 Гц преобразуется фильтром верхних частот, как правило, от этого зависит работа синего светодиода.
Разделение на частоты осуществляется с небольшим перекрытием, это необходимо для получения разных цветовых оттенков в процессе работы прибора.
Выбор цвета в данной цветомузыкальной схеме не принципиален, и при желании можно использовать светодиоды разных цветов на свое усмотрение, менять местами и экспериментировать, никто не может запретить. Различные колебания частоты в сочетании с использованием нестандартной цветовой гаммы могут существенно повлиять на качество результата.
Параметры схемы, такие как количество каналов и их частота, также доступны для настройки, из чего можно сделать вывод, что для цветомузыки можно использовать большое количество светодиодов разных цветов, и есть возможность индивидуально настраивать каждый из них в частота и ширина канала.
Что нужно для создания цветомузыки
Резисторы для цветомузыкальной установки собственного производства можно использовать только постоянные, мощностью 0,25-0,125. Подходящие резисторы можно увидеть на рисунке ниже. Полоски на теле показывают степень сопротивления.
Также в схеме используются резисторы R3, и подстроечные R — 10, 14, 7 и R 18 вне зависимости от типа. Главное требование — возможность установки на плату, используемую при сборке.Первый вариант светодиодной цветомузыки был собран с использованием резистора переменного тока с обозначением СПЗ-4ВМ, а импортный — подстроечный.
Что касается конденсаторов, то нужно использовать детали с рабочим напряжением не менее 16 вольт. Тип может быть любым. Если вам сложно найти конденсатор С7, можно подключить параллельно два меньших по емкости, чтобы получить требуемые параметры.
Конденсаторы C1, C6, используемые в цепи цветомузыки светодиода, должны быть способны работать при 10 В, соответственно C9-16V, C8-25V.Если вместо старых советских конденсаторов планируется использовать новые, импортные, то стоит помнить, что у них разница в обозначении, нужно заранее определить полярность конденсаторов, которые будут устанавливаться, иначе можно перепутать и портить схему.
Для изготовления цветомузыки требуется диодный мост с напряжением 50 В и рабочим током около 200 миллиампер. В случае, когда нет возможности установить готовый диодный мост, можно сделать его из нескольких выпрямительных диодов, для удобства их можно снять с платы и установить отдельно, используя плату меньшего размера.
Параметры диодов подбираются аналогично используемым в заводском варианте моста, диоды.
светодиодов должны быть красным, синим и зеленым. Для одного канала их нужно шесть.
Еще один необходимый элемент — регулятор напряжения. Применяется пятивольтовый стабилизатор, импортный, артикул 7805. Можно также использовать 7809 (девятивольтовый), но тогда нужно исключить из схемы резистор R22, а вместо него ставится перемычка, соединяющая отрицательную шину. и средний терминал.
Цветомузыку можно подключить к музыкальному центру с помощью трехконтактного разъема jack.
И последнее, что нужно для сборки, — это трансформатор с подходящими параметрами напряжения.
Общая схема сборки цветомузыки, в которой использованы детали, описанные на фото ниже.
Несколько рабочих схем
Ниже будет предложено несколько рабочих схем цветомузыки на светодиодах.
Номер опции 1
Для этой схемы можно использовать светодиоды любого типа.Главное, чтобы они были супер яркими и разными по свечению. Схема работает по следующему принципу, сигнал от источника передается на вход, где сигналы каналов суммируются и затем отправляются на переменное сопротивление. (R6, R7, R8) Этим сопротивлением регулируется уровень сигнала для каждого канала, после чего он поступает на фильтры. Разница между фильтрами заключается в емкости конденсаторов, используемых для их сборки. Их смысл, как и в других устройствах, заключается в преобразовании и уточнении звукового диапазона в определенных пределах.Это верхние, средние и низкие частоты … Для настройки цветомузыкальной схемы установлены регулировочные резисторы. После всего этого сигнал поступает на микросхему, которая позволяет устанавливать различные светодиоды.
Номер опции 2
Вторая версия светодиодной цветомузыки отличается простотой и подходит для новичков. Схема включает усилитель и три канала частотной обработки. Установлен трансформатор, без которого можно обойтись, если входной сигнал достаточен для размыкания светодиодов.Как и в аналогичных схемах, используются регулировочные резисторы, обозначенные как R4 — 6. Транзисторы можно использовать любые, главное, чтобы они пропускали более 50% тока. По сути, больше ничего не требуется. Схема при желании может быть улучшена для получения более мощной цветомузыкальной установки.
Пошаговая сборка простейшей цветомузыкальной модели
Для сборки простой светодиодной цветомузыки потребуются следующие материалы:
- светодиоды размером пять миллиметров; Провод
- от старых наушников;
- оригинал или аналог транзистора КТ817;
- блок питания 12 вольт;
- несколько проводов;
- кусок оргстекла; Клеевой пистолет
- .
Первое, с чего стоит начать — сделать корпус будущей цветомузыки из оргстекла. Для этого его нарезают по размеру и приклеивают клеевым пистолетом. Коробку лучше сделать прямоугольной формы. Размеры можно подогнать под себя.
Для расчета количества светодиодов разделите напряжение адаптера (12 В) на рабочие светодиоды (3 В). Получается, что нам нужно установить в коробку 4 светодиода.
Снимаем кабель с наушников, у него три провода, будем использовать один левый или правый канал и один общий.
Нам не нужен один провод и его можно изолировать.
Схема простой светодиодной цветомузыки выглядит следующим образом:
Перед сборкой прокладываем кабель внутри коробки.
Светодиодыимеют полярность, соответственно при подключении это нужно учитывать.
При сборке нужно стараться не нагревать транзистор, так как это может привести к его поломке, и учитывать маркировку на ножках. Эмиттер обозначается (E), база и коллектор соответственно (B) и (K).После сборки и осмотра можно устанавливать верхнюю крышку.
Готовый вариант цветомузыки на светодиодах
В заключение хочется сказать, что собрать цветомузыку на светодиодах не так сложно, как может показаться на первый взгляд. Конечно, если вам нужно устройство с красивым дизайном, то придется потратить много времени и сил. Но для изготовления простой цветомузыки в информационных или развлекательных целях достаточно собрать одну из схем, представленных в статье.
Дополнительно
-
AT: Купил ленту с контактами G, R, B, 12. Как подключить?
A: Это не та лента, можно выкинутьAT: Прошивка загружается, но появляется ошибка «Сообщение Pragma…». Обозначается красными буквами.
A: Это не ошибка, а информация о версии библиотекиAT: Что мне делать, чтобы соединить ленту собственной длины?
О: Подсчитайте количество светодиодов, перед загрузкой прошивки измените самую первую настройку NUM_LEDS в скетче (по умолчанию 120, замените на свою). Да просто заменить и все !!!AT: Сколько светодиодов поддерживает система?
A: Версия 1.1: максимум 450 штук, версия 2.0: 350 штукAT: Как увеличить эту сумму?
A: Есть два варианта: оптимизировать код, взять другую библиотеку для ленты (но придется переписывать часть). Или возьмите Arduino MEGA, у него больше памяти.AT: Какой конденсатор поставить на ленту БП?
A: Электролитический.Напряжение минимум 6.3 Вольт (можно больше, но сам кондер будет больше). Емкость минимум 1000 мкФ, и чем больше, тем лучше.AT: Как проверить ленту без Arduino? Лента горит без Ардуино?
A: Адресная лента управляется специальным протоколом и работает ТОЛЬКО при подключении к драйверу (микроконтроллеру) -
СБОРКА СХЕМЫ БЕЗ ПОТЕНЦИОМЕТРА! Для этого параметру ПОТЕНТ (на скетче в блоке настроек в настройках сигнала ) присвоить 0.будет использоваться внутренний источник опорного 1,1 Вольта. Но не на всех объемах! Чтобы система работала правильно, вам нужно будет выбрать громкость входящего аудиосигнала так, чтобы все было красиво, используя две предыдущие настройки.
-
Версия 2.0 и выше можно использовать БЕЗ ИК-УПРАВЛЕНИЯ, режимы переключаются кнопкой, все остальное настраивается вручную перед загрузкой прошивки.
-
Как мне настроить другой пульт?
Для других пультов дистанционного управления кнопки имеют другой код, используйте эскиз, чтобы определить код кнопки IR_test (версия 2.0-2.4) или IRtest_2.0 (для версий 2.5+), находится в архиве проекта. Скетч отправляет коды нажатых кнопок на монитор порта. Далее в основном скетче в разделе для разработчиков есть блок определений кнопок пульта ДУ, просто измените коды на свои. Калибровать пульт можно, но честно говоря уже довольно лениво. -
Как сделать две шкалы объема на канал?
Для этого совсем не обязательно переписывать прошивку, достаточно разрезать длинный кусок ленты на два коротких и восстановить разорванные электрические соединения тремя проводами (GND, 5V, DO-DI).Лента будет продолжать двигаться как одно целое, но теперь у вас есть две части. Разумеется, аудиоразъем должен быть подключен тремя проводами, а режим моно (MONO 0) отключен в настройках, а количество светодиодов должно быть равно общему количеству двух сегментов.
П.С. Смотрите первую схему на схемах! -
Как сбросить настройки, хранящиеся в памяти?
Если поигрались с настройками и что-то пошло не так, можно сбросить настройки до «заводских».Начиная с версии 2.4 есть настройка RESET_SETTINGS , выставить 1, прошить, поставить 0 и снова прошить. Настройки из эскиза будут записаны в память. Если у вас 2.3, то смело обновляйтесь до 2.4, версии отличаются только новой настройкой, что никак не повлияет на работу системы. В версии 2.9 была настройка SETTINGS_LOG , которая выводит в порт значения настроек, хранящиеся в памяти. Итак, для отладки и понимания.
Сборка стереомикрофона MS Alice: 5 шагов (с изображениями)
Тестирование и использование:
Подсоедините выходные кабели к микрофонному предусилителю и включите фантомное питание. Вы должны слышать самый громкий микрофон Mid, когда говорите прямо в переднюю часть. Уменьшите средний уровень и поднимите боковой уровень. Говорите в сторону и вращайте корпус микрофона. Когда вы окажетесь прямо перед металлической полосой корзины, вы должны услышать заметное падение уровня. Качество звука должно быть одинаковым с обеих сторон.Как только вы будете удовлетворены, давайте посмотрим, как с ним записывать!
Ключом к записи MS является расположение переднего или среднего микрофона, обращенного к источнику звука, при нормальном расположении. Боковые элементы микрофона должны быть обращены наружу с обеих сторон. Теперь волшебство заключается в том, что мы делаем с побочными сигналами во время сведения. См. Схему. Используется для подключения микшерного пульта и нескольких соединительных кабелей. Затем тщательно подбирайте уровни. Ааа … Я скучаю по тем дням! Фактически, одним из моих других проектов из 90-х был самодельный MS-декодер.
Теперь с записывающим программным обеспечением легко делать все внутренне. Мы собираемся использовать Audacity, вы можете скачать его здесь. Концепция применима к любой программе звукозаписи.
Для записи соедините микрофон MS со средним микрофоном на первом канале и боковым микрофоном на втором канале. Отрегулируйте уровни и записывайте, как обычно. После завершения записи нам нужно сделать несколько вещей, чтобы добиться эффекта МС.
Шаг первый: разделите стереоканалы на два моноканала (если вы записали один стереоканал)
Шаг второй: убедитесь, что средний канал панорамирован по центру и установлен на номинальный уровень
Шаг третий: дублируйте боковой канал и имя одна сторона справа, а другая сторона слева
Шаг четвертый: инвертируйте копию, которую вы сделали.Для Audacity выберите дорожку, перейдите в меню эффектов и выберите «инвертировать».
Шаг пятый: панорамируйте «Сторона вправо» полностью вправо, а «Сторона влево» полностью влево. Или в меню дорожек Audacity назначьте левую дорожку левой, а правую — правой.
Шаг шестой: Отрегулируйте уровни правой и левой сторон, чтобы получить хороший баланс стереоизображения. Вы также можете объединить их в одну стереодорожку, чтобы упростить задачу.
Правильный уровень Mid to Side — это скорее вопрос вкуса.Это также будет зависеть от уровня атмосферы записи. Мое демонстрационное видео с использованием звука с микрофона MS в этом руководстве было записано в моей игровой комнате с моим ребенком на виолончели. Не оптимальное место, но работает для демонстрации микрофона.
Абсолютная прелесть этой техники в том, что если вы сворачиваете стерео обратно в моно или оно смешивается в моно во время прослушивания по телефону, боковой канал отменяется, оставляя только Mid. Никакая другая стерео техника не делает этого.
На момент написания этой статьи мой сын только пошел в 11-й класс, а его школьный оркестр только начинает работать.Я с нетерпением жду возможности использовать его с парой квартетов и ансамблей. Я также постараюсь собрать весь оркестр на их осенний концерт. Я размещу ссылки здесь, когда получу их.
Я очень впечатлен этим микрофоном и не сомневаюсь, что назвал его студийным. Он такой же тихий, как и остальная часть моей коллекции микрофонов, и обеспечивает то, что просто недоступно в продаже. Не то чтобы рынок микрофонов MS огромен, но наличие в вашем арсенале одного, который подключается и работает с минимальными настройками, — это еще один шанс получить эту идеальную запись.MS Alice прекрасно сочетается с моим Zoom h5N (или любым другим портативным стереомагнитофоном). На самом деле Zoom имеет встроенный MS-декодер, хотя мне нравится делать это сам в посте. В конце концов, я же самодельный парень.
Надеюсь, вам понравится это руководство, и вы создадите собственный микрофон. Спасибо Скотту Хельмке за то, что я начал заниматься самодельным микрофоном, ребятам с форума разработчиков микрофонов на Yahoo (там есть много знаний) и Хомеро Лилу за то, что они нашли время для компоновки и сборки печатных плат, которые я использовал для этого проекта.И моя жена, которая не может понять, почему я построил свой собственный шкафчик для микрофона … но позволяет мне накрыть кухонный стол моими вещами и припаять, пока она вяжет.
Цветомузыкальная инсталляция «Малютка-001» / Sudo Null IT News
Здравствуйте, Хабр!Давно мечтала создать цветомузыкальную инсталляцию. Меня всегда привлекали мигалки под музыку. В свое время он сделал схему на тиристорах — это классическая, достаточно простая в повторении схема. После выбора фильтра он работал очень хорошо.Для школьной дискотеки вкупе со стробоскопом этого хватило. Теперь захотелось сделать что-то более стоящее, с минимумом денег и времени. Под катом вы найдете ЦМУ по схеме «Бэби-001».
Прочитав немного теории о том, как выбрать нужные частоты из спектра сигнала для реализации цветомузыкальной настройки, я понял, что преобразования Фурье и другие вещи не для меня. Решение пришло простое — повторить готовую схему, а доску развести и придумать дизайн светильников самостоятельно.После непродолжительного поиска цепь «Бэби-001» была обнаружена на двух контроллерах. Конечно — это не оптимальная схема, но по отзывам и комментариям на нескольких сайтах я понял, что это именно то, что вам нужно.
Не вдаваясь в подробности софта (брал как готовый модуль) выкладываю плату, получилось примерно так:
Припаял, подключил четыре светодиода, постучал по микрофону, светодиоды послушно моргнули. Самая простая часть сделана. Повторить чью-то разработку не так уж и сложно.
Далее долго думал как сделать лампы. Было решено использовать четыре канала, поэтому понадобилось четыре светодиодных плафона (кстати, в продаже есть люстры с 4 лампочками). Как-то просматривая ленту моих продавцов на ebay, я наткнулся на сверхъяркие светодиоды Piranha за смешные деньги, что-то вроде 14 долларов за 100 штук (25 штук разных цветов). Это натолкнуло меня на мысль делать светодиодные лампы в готовых абажурах. Пока заказ поступал из далекого Китая, были изготовлены платы:
При подключении получившегося светодиодного модуля к 12В (разумеется, через резистор) все получилось даже наряднее, чем я ожидал.Платы были выведены для потолочных светильников под галогенные лампы.
Чтобы не тянуть лишние провода, я использую только микрофон, поэтому при проигрывании любой музыки (даже с телефона) появляются мигалки.
Вот короткое видео (ссылка) как все работает после установки (извиняюсь за посторонние звуки в ролике, в виде детского голоса, дочке очень понравилось).
dl.dropboxusercontent.com/u/25037786/habr/CMU/VID_20130317_120659.3gp Это
загружено на youtube, но играть в него сложно.
Все провода спрятаны в гипсовом ящике (который раньше считался просто частью конструкции), лампы нарезаны точно так же. Видео может быть плохо видно, но частоты выделены довольно хорошо, то есть под музыку красиво происходит моргание.
Toyota Tacoma 2015-2018 Service Manual: Микрофонная цепь между микрофоном и радиоприемником — система навигации
ОПИСАНИЕ
Блок навигационного приемника и блок телефонного микрофона соединены друг к другу с помощью сигнальных линий обнаружения подключения микрофона.
Используя эту схему, блок навигационного приемника передает питание на телефон. микрофонный узел и телефонный микрофонный узел отправляет сигналы микрофона к блоку навигационного приемника.
ЭЛЕКТРИЧЕСКАЯ СХЕМА
ПРОЦЕДУРА
(a) Откройте экран «Проверка микрофона». См. Проверка микрофона в Проверка работы (см. Стр.). |
(b) Когда голос вводится в микрофон, убедитесь, что микрофонный ввод индикатор уровня изменяется в зависимости от входящего голоса.
ОК:
Результат проверки нормальный.
| ОК | ПЕРЕЙДИТЕ В СЛЕДУЮЩУЮ ПОДОЗРЕВАЕМУЮ ОБЛАСТЬ, ПОКАЗАННУЮ В ТАБЛИЦЕ СИМПТОМОВ ПРОБЛЕМ |
|
2. | ПРОВЕРЬТЕ ЖГУТ ПРОВОДОВ И РАЗЪЕМ (УЗЕЛ НАВИГАЦИОННОГО ПРИЕМНИКА — ТЕЛЕФОН МИКРОФОН В СБОРЕ) |
(a) Отсоедините разъем приемника навигационной системы N25 в сборе.
(b) Отсоедините разъем телефонного микрофона T26 в сборе.
(c) Измерьте сопротивление в соответствии со значениями в таблице ниже.
Стандартное сопротивление:
Подключение тестера | Состояние | Условия использования |
|---|---|---|
N25-4 (MACC) — T26-1 (MACC) | Всегда | Ниже 1 Ом |
N25-5 (MIN +) — T26-2 (MIC +) | Всегда | Ниже 1 Ом |
N25-19 (MIN-) — T26-4 (MIC-) | Всегда | Ниже 1 Ом |
Н25-6 (СНС2) — Т26-3 (СНС2) | Всегда | Ниже 1 Ом |
N25-4 (MACC) — масса | Всегда | 10 кОм или выше |
N25-5 (MIN +) — масса | Всегда | 10 кОм или выше |
N25-19 (MIN-) — масса | Всегда | 10 кОм или выше |
N25-18 (SGND) — масса | Всегда | 10 кОм или выше |
N25-6 (SNS2) — масса | Всегда | 10 кОм или выше |
(d) Подсоедините разъем приемника системы навигации в сборе.
(e) Подсоедините разъем телефонного микрофона в сборе.
| NG | ОТРЕМОНТИРУЙТЕ ИЛИ ЗАМЕНИТЕ ЖГУТ ПРОВОДОВ ИЛИ РАЗЪЕМ |
|
3. | ПРОВЕРЬТЕ УЗЕЛ НАВИГАЦИОННОГО ПРИЕМНИКА |
(a) Измерьте напряжение в соответствии со значениями в таблице ниже. Стандартное напряжение:
|
|
(b) Измерьте сопротивление в соответствии со значениями в таблице ниже.
Стандартное сопротивление:
Подключение тестера | Состояние | Условия использования |
|---|---|---|
N25-19 (MIN-) — масса | Всегда | Ниже 1 Ом |
N25-18 (SGND) — масса | Всегда | Ниже 1 Ом |
| NG | ЗАМЕНИТЕ НАВИГАЦИОННЫЙ ПРИЕМНИК В СБОРЕ |
|
4. | ПРОВЕРЬТЕ ТЕЛЕФОННЫЙ МИКРОФОН В СБОРЕ |
(a) Снимите телефонный микрофон в сборе (см. Стр. ). |
|
(b) Измерьте сопротивление в соответствии со значениями в таблице ниже.
Стандартное сопротивление:
Подключение тестера | Состояние | Условия использования |
|---|---|---|
3 (СНС2) — 4 (МИК-) | Всегда | Ниже 1 Ом |
(c) Установите телефонный микрофон в сборе.
| NG | ЗАМЕНИТЕ ТЕЛЕФОННЫЙ МИКРОФОН В СБОРЕ |
|
5. | ПРОВЕРЬТЕ ТЕЛЕФОННЫЙ МИКРОФОН В СБОРЕ |
(a) Поверните ключ зажигания в положение ACC. |
|
(b) Подключите осциллограф к клеммам 2 (MIC +) и 4 (MIC-) телефона. разъем для сборки микрофона.
(c) Проверьте форму сигнала телефонного микрофона в сборе с помощью осциллографа.
РезультатРезультат | Перейти к |
|---|---|
Сигнал, синхронизированный с голосовым вводом в микрофон телефона сборка выходная | А |
Сигнал, синхронизированный с голосовым вводом в микрофон телефона сборка не выводится | Б |
| А | ПЕРЕЙДИТЕ В СЛЕДУЮЩУЮ ПОДОЗРЕВАЕМУЮ ОБЛАСТЬ, ПОКАЗАННУЮ В ТАБЛИЦЕ СИМПТОМОВ ПРОБЛЕМ |
| B | ЗАМЕНИТЕ ТЕЛЕФОННЫЙ МИКРОФОН В СБОРЕ |
Цепь источника питания радиоприемника
ОПИСАНИЕ Это схема источника питания для работы навигационного приемника в сборе.ЭЛЕКТРИЧЕСКАЯ СХЕМА ВНИМАНИЕ / УВЕДОМЛЕНИЕ / СОВЕТ УВЕДОМЛЕНИЕ: Проверьте предохранители на наличие цепей, относящихся к этой …Прочие материалы:
Монтаж
УСТАНОВКА
ПРОЦЕДУРА
1. УСТАНОВИТЕ ВАКУУМНЫЙ ПЕРЕКЛЮЧАТЕЛЬ В СБОРЕ (для 2GR-FKS).
кликните сюда
2. УСТАНОВИТЕ ТОРМОЗНЫЙ ВАКУУМНЫЙ ОБРАТНЫЙ КЛАПАН В СБОРЕ (для 2TR-FE) (a) Установите новую втулку на усилитель тормозов в сборе. (b) Установите вакуумный обратный клапан…
Утилизация
УТИЛИЗАЦИЯ
ВНИМАНИЕ / УВЕДОМЛЕНИЕ / СОВЕТ
ОСТОРОЖНОСТЬ:
Перед выполнением развертывания перед утилизацией любой части SRS, внимательно изучите и внимательно изучите
соблюдайте все применимые нормы по охране окружающей среды и опасных материалов. Предрасположенность
развертывание может считаться обращением с опасными материалами.
ПРОЦЕДУРА
1. МЕРЫ ПРЕДОСТОРОЖНОСТИ …
Режим источника питания не меняется на ВКЛ. (IG)
ОПИСАНИЕ
Если выключатель двигателя нажат с помощью узла электрического передатчика ключа
в салоне ЭБУ сертификации (ЭБУ электронного ключа зажигания в сборе) получает сигнал и
изменяет режим источника питания.НАМЕКАТЬ:
Когда кабель отсоединяется и снова подключается к отрицательному (-) полюсу батареи …
FR607 — РЕГМИК
Все категории GPS-мониторинг (7) Без категории (3) Аксессуары (1) Металлические ящики (5) Датчики (92) Гильзы, патрубки, фитинги (14) Датчики влажности (11) Датчики температуры (62) Воздух (6) Высокотемпературные (5) ) Датчики для пищевой промышленности (2) Поверхностные (10) Погружные (9) Погружные с кабельными выводами (9) Согласованные пары (12) С унифицированным сигналом ТСПУ, ТСМУ, THAU, THKU, TZHKU (10) Датчики тока (1) Уровень датчики (4) Компоненты (139) Диоды (8) Индикаторы (6) Клеммные колодки (16) Конденсаторы (12) Микросхемы (40) Интерфейс RS-232 (1) Микроконтроллеры (10) Микроконтроллер ATMEL (2) Микроконтроллер PIC (2) Мультиплексоры (1) Модули (4) Подстроечные резисторы (1) Потенциометры (1) Предохранители (4) Преобразователи (6) Приемники (1) Разъемы (12) Резисторы (1) Симисторы (2) Стабилизаторы (5) Транзисторы (6) Трансформаторы (11) Усилители (1) Фототранзистор (2) Кулачковые переключатели (3) GF (1) GN (2) Адаптер давления s (2) Приборы (84) Регистраторы GSM (1) Анализаторы (1) Источники питания (3) Блоки расширения (3) Счетчики (12) Корпус на DIN-рейку (3) Настенный корпус (2) Экран (7) Регистраторы ( 4) Новая линейка устройств на DIN-рейке (2) Новая линейка приборных панелей (3) Интерфейсные преобразователи (5) Регуляторы (35) Емкости (2) Программируемое время (2) Аналоговое управление (9) Корпус для DIN-рейки (2) Экран ( 7) Дискретное управление (21) Корпус для DIN-рейки (8) Экран (13) Специального назначения (5) Уровень (3) Симисторные блоки (2) Счетчики импульсов (8) Корпус для DIN-рейки (5) Экран (3) Таймеры и реле времени (13) Корпус DIN-рейки (6) Экран (6) Защитные устройства (2) Электромагнитные расходомеры (2) Программное обеспечение (2) Продукты (32) Манометры (17) Приводы (1) Другое (6) Ртутные термометры (6) Панели управления (2) Электрокотлы (2)
.
