Как устроен мультиметр M830B. Какие основные элементы входят в его схему. Как работают режимы измерения напряжения, тока и сопротивления. Какие типичные неисправности встречаются в мультиметрах серии M830. Как правильно диагностировать и ремонтировать мультиметр M830B.
Принцип работы и устройство мультиметра M830B
Мультиметр M830B относится к популярной 830-й серии цифровых мультиметров. Основой его схемы является аналого-цифровой преобразователь (АЦП) на микросхеме ICL7106 или ее аналогах. Рассмотрим основные функциональные узлы и принцип работы этого прибора.
Ключевые элементы схемы мультиметра M830B
- АЦП ICL7106 — выполняет преобразование измеряемого аналогового сигнала в цифровой код
- Жидкокристаллический дисплей — отображает результаты измерений
- Входные делители и шунты — обеспечивают различные диапазоны измерений
- Защитные элементы — предохраняют схему от перегрузок
- Переключатель режимов — коммутирует цепи для разных видов измерений
- Батарея питания 9В — обеспечивает автономную работу прибора
Как работает режим измерения напряжения?
При измерении напряжения входной сигнал подается на делитель R1-R6. Далее через защитный резистор R17 напряжение поступает на вход АЦП. При измерении переменного напряжения сигнал предварительно выпрямляется диодом D1. Показания рассчитываются по формуле:

N = (1000 * U) / Umax
где N — показания дисплея, U — измеряемое напряжение, Umax — максимальное напряжение диапазона.
Как происходит измерение тока в мультиметре M830B?
В режиме измерения тока используются шунты R0, R6-R8. Падение напряжения на шунте усиливается и подается на вход АЦП. Защита обеспечивается предохранителем F1 и диодами D2-D3. Диапазон измерения переключается коммутацией шунтов.
Особенности схемы измерения сопротивления
Измерение сопротивления в мультиметре M830B основано на методе падения напряжения. Через измеряемый резистор пропускается стабильный ток, а падение напряжения на нем измеряется АЦП. Результат рассчитывается по формуле:
R = Rоп * (Uизм / Uоп)
где R — измеряемое сопротивление, Rоп — опорный резистор, Uизм — измеренное напряжение, Uоп — опорное напряжение.
Защита входа обеспечивается терморезистором R18 и транзистором Q1.
Как работает режим прозвонки цепей?
Режим прозвонки реализован на операционном усилителе IC2. Один усилитель работает как звуковой генератор, второй — как компаратор. При сопротивлении цепи ниже порога срабатывает звуковой сигнал.

Типичные неисправности мультиметра M830B и методы их устранения
Несмотря на простоту конструкции, в мультиметрах M830B могут возникать различные неисправности. Рассмотрим наиболее распространенные проблемы и способы их диагностики.
Неисправности в цепях измерения напряжения
- Завышенные показания или индикация перегрузки — возможно повреждение резисторов делителя R1-R6
- Отсутствие показаний на некоторых диапазонах — проверьте целостность резисторов делителя
- Неправильные показания переменного напряжения — проверьте выпрямительный диод D1
Проблемы при измерении тока
- Отсутствие показаний на всех диапазонах — проверьте предохранитель F1
- Нули при протекании тока — возможно повреждение защитных диодов D2-D3
- Завышенные показания — проверьте сопротивление шунтов R6-R8
Неисправности в режиме измерения сопротивления
Какие проблемы чаще всего возникают при измерении сопротивления мультиметром M830B?
- Постоянные нулевые показания — возможно повреждение транзистора Q1
- Неправильные показания на малых сопротивлениях — проверьте резистор R10
- Отсутствие индикации перегрузки — проверьте терморезистор R18
Общие неисправности мультиметра M830B
Какие еще проблемы могут возникнуть в работе мультиметра M830B?

- Отсутствие индикации на дисплее — проверьте напряжение батареи и цепи питания
- Неустойчивые показания — возможны проблемы с контактами переключателя режимов
- Полное отсутствие работоспособности — вероятно повреждение микросхемы АЦП
Пошаговая методика диагностики неисправностей мультиметра M830B
При возникновении проблем в работе мультиметра M830B рекомендуется следовать следующему алгоритму поиска неисправностей:
- Проверьте напряжение батареи питания — оно должно быть не менее 7В
- Осмотрите плату на предмет видимых повреждений и некачественных паек
- Проверьте целостность предохранителя F1
- Измерьте напряжение стабилизации АЦП — оно должно составлять около 3В
- Проверьте работу переключателя режимов
- Измерьте сопротивление ключевых резисторов схемы
- Проверьте исправность защитных диодов
Если вышеуказанные проверки не выявили причину, вероятно повреждение микросхемы АЦП.
Рекомендации по ремонту мультиметра M830B своими руками
Многие неисправности мультиметра M830B можно устранить самостоятельно при наличии базовых навыков в электронике. Вот несколько практических советов:

- Используйте качественный паяльник с регулировкой температуры
- Применяйте микросхемы и компоненты от проверенных производителей
- Тщательно промывайте плату от остатков флюса после пайки
- Проверяйте качество всех паяных соединений
- При замене деталей строго соблюдайте полярность
- Используйте антистатические меры предосторожности при работе с АЦП
Калибровка мультиметра M830B после ремонта
После ремонта мультиметр M830B необходимо откалибровать для обеспечения точности измерений. Процедура калибровки включает следующие этапы:
- Настройка опорного напряжения АЦП (100мВ на выводе 36)
- Калибровка нуля для всех диапазонов измерений
- Проверка точности измерения напряжения и тока на всех диапазонах
- Калибровка измерения сопротивлений
- Настройка порога срабатывания звуковой прозвонки
Для точной калибровки потребуются эталонные источники напряжения и образцовые резисторы.
Сравнение мультиметра M830B с аналогичными моделями
Мультиметр M830B имеет ряд особенностей по сравнению с другими моделями 830-й серии:

| Параметр | M830B | M832 | M838 |
|---|---|---|---|
| Макс. измеряемое напряжение | 1000В | 1000В | 1000В |
| Макс. измеряемый ток | 10А | 10А | 20А |
| Измерение температуры | Нет | Да | Да |
| Проверка транзисторов | Да | Да | Нет |
Как видно, M830B является базовой моделью с оптимальным набором функций для большинства пользователей.
Меры предосторожности при работе с мультиметром M830B
Для обеспечения безопасной и долговечной работы мультиметра M830B следует соблюдать следующие правила:
- Не превышайте максимально допустимые значения измеряемых величин
- Правильно выбирайте режим и диапазон измерений
- Не измеряйте напряжение в режиме измерения тока
- Заменяйте батарею питания при появлении индикатора разряда
- Не работайте с прибором при наличии механических повреждений корпуса
- Периодически проверяйте целостность измерительных проводов
Соблюдение этих простых правил позволит существенно продлить срок службы вашего мультиметра M830B.
Мультиметр м830в схема
Екатеринбург ул. Завокзальная 5, оф. Звонок из регионов России: Кабельно-проводниковая продукция, Оборудование для связи и электротехники. Каталог продукции. Оборудование связи, оконечные устройства, муфты.
Поиск данных по Вашему запросу:
Схемы, справочники, даташиты:
Прайс-листы, цены:
Обсуждения, статьи, мануалы:
Дождитесь окончания поиска во всех базах.
По завершению появится ссылка для доступа к найденным материалам.
Содержание:
- Мультиметр Mastech MY68 new (MY68N)
- Мультиметр М830В
- Ремонт мультиметра М830
- частично не работает мультиметр M830B
- Как починить мультиметр своими руками
- Устройство и ремонт мультиметров серии М-830
- Интересные схемы
- Доработка мультиметра М-830
- 2.
Практика. Как пользоваться мультиметром
Мультиметры М832: устройство и ремонт. Схема мультиметр
ПОСМОТРИТЕ ВИДЕО ПО ТЕМЕ: ремонт цифрового мультиметра на примере IEK M830B
Мультиметр Mastech MY68 new (MY68N)
Цифровой мультиметр Mastech MB производит измерения силы постоянного и переменного тока, величины постоянного и переменного напряжения, сопротивления и коэффициент усиления биполярных транзисторов h Так же с помощью мультиметра MB можно прозванивать полупроводниковые диоды. Питание мультиметра осуществляется от одной батареи 9В типа «Крона». В комплект поставки мультиметра Mastech MB входит комплект щупов и инструкция на русском языке. Каталог товаров Электрохимзащита. Каталог товаров.
Приборы контроля ЭХЗ. Катодная защита. Блоки диодно-резисторные БДР. Блоки дренажной защиты. Датчики коррозии. Электроды сравнения. Переносные электроды Стационарные электроды Комплектующие. Стойки контрольно-измерительного пункта. Шаблоны сварщика. Манжеты термоусаживаемые Контроль сплошности изоляции Контактное диагностирование Измерители концентрации напряжений Термоусаживаемые ленты Ремонт повреждений изоляции трубопровода Прочее Контроль сплошности изоляции Контактное диагностирование Измерители концентрации напряжения Термоусаживаемые ленты Ремонт повреждения изоляции Прочее.
Трассодефектоискатели Оборудование для трассировки Акустические трассодефектоискатели Трассоискатели пластиковых ПВХ труб Трассоискатели для металлических труб Трассоискатели коммуникаций Трассоискатели для трубопроводов Трассоискатели кабельных линий Кабельные тестеры-трассоискатели Портативные трассоискатели Еще. Течеискатели воды. Прочее трассопоисковое оборудование.
Наборы электрика. Комплекты искробезопасного инструмента.
Наборы монтажников телефонной связи. Наборы кабельщика-спайщика. Наборы монтажников ВОЛС. Наборы инструмента для разделки кабеля из сшитого полиэтилена. Наборы регулировщика электронной аппаратуры. Наборы сервисного инженера. Наборы слесаря-ремонтника. Наборы измерительного инструмента. Наборы холодильщика. Наборы сантехника. Наборы столяра. Наборы строительных инструментов. Наборы для анализа окружающей среды.
Комплекты криминалиста. Наборы автоинструмента. Наборы ключей. Прочие наборы. Кабельные прессы для наконечников. Гидравлические прессы Гидравлические прессы неавтономные Механические прессы Насадки пневматические.
Сумки, пояса, жилеты монтажника. Инструмент для перфорирования листового металла. Прессы для работы с электротехническими шинами. Гидравлические насосы и насосные станции. Кабельные ножницы. Ножницы кабельные Ножницы гидравлические Ножницы с электроприводом Ножницы секторные. Инструмент для резки. Арматурорезы Болторезы Тросорезы Гайколомы. Инструмент для снятия изоляции.
Ножи Стрипперы. Инструмент для мастеров сборочных производств.
Инструмент для электромонтажников. Инструмент для монтажа термоусаживаемых муфт и трубок. Горелки Паяльники. Наборы отверток. Модульные ящики.
Рукава маслонаполненные. Телескопические лестницы и стремянки. Лестницы Стремянки. Заклепочные пистолеты и степлеры. Прочие инструменты. Насадки для перфоратора. Инструмент КВТ. Инструмент ШТОК. Гибкие валы. Аварийно-спасательный инструмент. Термосмеси Термокарандаши Тигель-формы Термоспички Термопатроны. Приборы технического обслуживания. Высоковольтные мегаомметры Приспособления для скручивания проводов. Штанги оперативные. Заземления переносные. Заземления для пожарных и грузоподъемных машин.
Амперметры, миллиамперметры. Клещи электроизмерительные. Индикаторы и указатели напряжения. Генераторы сигналов. Стабилизаторы напряжения однофазные. Приборы для проверки электроустановок. Установки прожига. Анализаторы спектра и электромагнитного поля. Измерители иммитанса.
Измерители мощности. Источники питания. Портативные газоанализаторы. Стационарные газоанализаторы. Виды газов. Количество каналов.
Одноканальные Двухканальные Трехканальные Четырехкомпонентные Мультигазовые. Тип датчика. Оптико-абсорбционные Термокаталитические газоанализаторы Термомагнитные газоанализаторы Термохимические газоанализаторы. Динамические твердомеры Ультразвуковые твердомеры Приборы для испытания покрытий на прочность Динамические твердомеры Ультразвуковые твердомеры Приборы для испытания покрытий на прочность Еще. Рентгеновская аппаратура, негатоскопы, денситометры.
Рентгеновская аппаратура Негатоскопы Денситометры Прочее рентгеновское оборудование Рентгеновская аппаратура Негатоскопы Денсинометры Прочее рентгеновское оборудование Еще. Приборы теплового контроля. Анализ качества нефтепродуктов. Испытание битумов Пенетрометры Испытание смазок Приборы кристаллизации нефтепродуктов Прочие приборы для анализа качества нефтепродуктов Испытание битумов Пенетрометры Испытание смазок Приборы кристаллизации нефтепродуктов Прочие приборы для анализа качества нефтепродуктов Еще.
Запорная арматура. Регуляторы давления газа. Газораспределительные пункты.
Мультиметр М830В
Запомнить меня. Developed in conjunction with Joomla extensions. Бобонич, Э. Из мультиметра МВ была вырезана часть платы, показанная на рис. Конденсатор С1 должен иметь наименьшее значение. Лучше заменить этот конденсатор керамическим, если в плате установлен иной конденсатор.
Теперь вопрос — у кого есть схема этого мультиметра (схема от M, которая есть в Сети, Там схема на МВ — а она не подходит.
Ремонт мультиметра М830
Цифровой мультиметр Mastech MB производит измерения силы постоянного и переменного тока, величины постоянного и переменного напряжения, сопротивления и коэффициент усиления биполярных транзисторов h Так же с помощью мультиметра MB можно прозванивать полупроводниковые диоды. Питание мультиметра осуществляется от одной батареи 9В типа «Крона». В комплект поставки мультиметра Mastech MB входит комплект щупов и инструкция на русском языке.
Каталог товаров Электрохимзащита. Каталог товаров. Приборы контроля ЭХЗ. Катодная защита. Блоки диодно-резисторные БДР.
частично не работает мультиметр M830B
Невозможно представить рабочий стол ремонтника без удобного недорогого цифрового мультиметра. В этой статье рассмотрено устройство цифровых мультиметров й серии, наиболее часто встречающиеся неисправности и способы их устранения. В настоящее время выпускается огромное разнообразие цифровых измерительных приборов различной степени сложности, надежности и качества. Основой всех современных цифровых мультиметров является интегральный аналого-цифровой преобразователь напряжения АЦП. В результате было разработано несколько удачных недорогих моделей цифровых мультиметров й серии, таких как МВ, М, М, М
Недорогой и удобный цифровой мультиметр МВ очень популярен у мастеров. Принципиальная схема измерительного прибора приведена на рис.
Как починить мультиметр своими руками
Если нет, то предлагаю ознакомиться с первыми главами моего учебника по электронике.
Мультиметр — это универсальный комбинированный измерительный прибор, который сочетает в себе функции нескольких измерительных приборов, то есть может измерять целый диапазон электрических величин. Самый малый набор функций мультиметра — это измерение величины напряжения, тока и сопротивления. Однако современные производители на этом не останавливаются, а добавляют в набор функций, такие, как измерение емкости конденсаторов, частоты тока, прозвонка диодов измерение падения напряжения на p-n переходе , звуковой пробник, измерение температуры, измерение некоторых параметров транзисторов, встроенный низкочастотный генератор и многое другое. При таком наборе функций современного мультиметра действительно встает вопрос как же все-таки им пользоваться? Кроме того мультиметры бывают цифровые и аналоговые.
Устройство и ремонт мультиметров серии М-830
Принесли мне нерабочий мультиметр DTB с такой историей. Народ попытался померять то ли ток, то ли сопротивление автомобильного аккумулятора! Естесственно сожгли прибор.
На вопрос «что вы с ним делали» — рассказали правду. Правда оказалась такой, что я еле удержался от смеха. В приборе сгорели резисторы. На них была цветная маркировка.
Схема мультиметра МВ блин мультиметр за глючил включаю цифры на экране скачут и all-audio.pro выкинуть?(дта)два.
Интересные схемы
Самостоятельно организовать и произвести ремонт мультиметра вполне по силам каждому пользователю, хорошо знакомому с азами электроники и электротехники. Но прежде чем приступать к такому ремонту необходимо попробовать разобраться с характером возникшего повреждения. Проверить исправность прибора на начальной стадии ремонта удобнее всего путём осмотра его электронной схемы. Для данного случая разработаны следующие правила поиска неисправностей:.
Доработка мультиметра М-830
ВИДЕО ПО ТЕМЕ: Ремонт мультиметра DT 838
Форум Новые сообщения.
Что нового Новые сообщения Недавняя активность. Вход Регистрация. Что нового.
Ваши права в разделе. Вы не можете начинать темы Вы не можете отвечать на сообщения Вы не можете редактировать свои сообщения Вы не можете удалять свои сообщения Вы не можете голосовать в опросах Вы не можете добавлять файлы Вы можете скачивать файлы.
2. Практика. Как пользоваться мультиметром
Мультиметр DT или тестер, как его называют в народе позволяет выполнить целый ряд измерений:. Прибор работает в широком диапазоне температур от 0 до плюс 40 градусов. Мультиметр DT отражает результаты измерений на жидкокристаллическом индикаторе. Причем прибор измеряет показатели не один, а несколько раз. Из показаний прибор высчитывает среднее значение, которое и отражается на индикаторе. Работает мультимер от 9-вольтовой батарейки. Она входит в состав комплекта поставки чаще всего уже установлена в прибор.
Мультиметры М832: устройство и ремонт. Схема мультиметр
На данный момент выпускается три основные модели цифровых мультиметров, это dt, dt, dt и m Цена — около 3уе.
Более совершенной и многофункциональной моделью цифрового мультиметра, стала dt
Устройство и ремонт мультиметров серии М-830
Невозможно представить рабочий стол ремонтника без удобного недорогого цифрового мультиметра.
В этой статье рассмотрено устройство часто распространенных цифровых мультиметров 830-й серии, его схема, а также наиболее часто встречающиеся неисправности и способы их устранения.
В настоящее время выпускается огромное разнообразие цифровых измерительных приборов различной степени сложности, надежности и качества. Основой всех современных цифровых мультиметров является интегральный аналого-цифровой преобразователь напряжения (АЦП). Одним из первых таких АЦП, пригодных для построения недорогих портативных измерительных приборов, был преобразователь на микросхеме ICL7106, выпущенной фирмой MAXIM.
В результате было разработано несколько удачных недорогих моделей цифровых мультиметров 830-й серии, таких как M830B, M830, M832, M838.
Вместо буквы M может стоять DT. В настоящее время эта серия приборов является самой распространенной и самой повторяемой в мире. Ее базовые возможности: измерение постоянных и переменных напряжений до 1000 В (входное сопротивление 1 МОм), измерение постоянных токов до 10 А, измерение сопротивлений до 2 МОм, тестирование диодов и транзисторов.
Кроме того, в некоторых моделях есть режим звуковой прозвонки соединений, измерения температуры с термопарой и без термопары, генерации меандра частотой 50…60 Гц или 1 кГц. Основной изготовитель мультиметров этой серии — фирма Precision Mastech Enterprises (Гонконг).
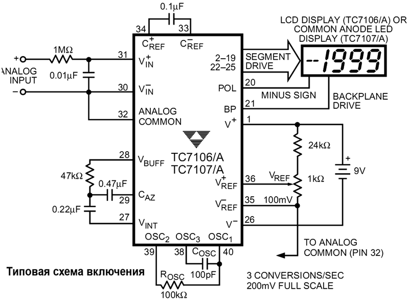
СХЕМА И РАБОТА ПРИБОРА
Структурная схема
Принципиальная схема мультиметра
Основа мультиметра — АЦП IC1 типа 7106 (ближайший отечественный аналог — микросхема 572ПВ5). Его структурная схема приведена на рис. 1, а цоколевка для исполнения в корпусе DIP-40 — на рис. 2. Перед ядром 7106 могут стоять разные префиксы в зависимости от производителя: ICL7106, ТС7106 и т.
д. В последнее время все чаще используются бескорпусные микросхемы (DIE chips), кристалл которых припаивается непосредственно на печатную плату.
Рассмотрим схему мультиметра М832 фирмы Mastech (рис. 3). На вывод 1 IC1 подается положительное напряжение питания батареи 9 В, на вывод 26 — отрицательное. Внутри АЦП находится источник стабилизированного напряжения 3 В, его вход соединен с выводом 1 IC1, а выход — с выводом 32. Вывод 32 подсоединяется к общему выводу мультиметра и гальванически связан с входом COM прибора. Разность напряжений между выводами 1 и 32 составляет примерно 3 В в широком диапазоне питающих напряжений — от номинального до 6,5 В. Это стабилизированное напряжение подается на регулируемый делитель R11, VR1, R13, а с его выхода -на вход микросхемы 36 (в режиме измерения токов и напряжений). Делителем задается потенциал U на выводе 36, равный 100 мВ. Резисторы R12, R25 и R26 выполняют защитные функции. Транзистор Q102 и резисторы R109, R110 и R111 отвечают за индикацию разряда батареи питания.
Конденсаторы C7, C8 и резисторы R19, R20 отвечают за отображение десятичных точек дисплея.
Диапазон рабочих входных напряжений Umax напрямую зависит от уровня регулируемого опорного напряжения на выводах 36 и 35 и составляет
Стабильность и точность показаний дисплея зависят от стабильности этого опорного напряжения.
Показания дисплея N зависят от входного напряжения U и выражаются числом.
Рассмотрим работу прибора в основных режимах.
Измерение напряженияУпрощенная схема мультиметра в режиме измерения напряжения представлена на рис. 4.
При измерении постоянного напряжения входной сигнал подается на R1…R6, с выхода которого через переключатель [по схеме 1-8/1…1-8/2) подается на защитный резистор R17. Этот резистор, кроме того, при измерениях переменного напряжения вместе с конденсатором C3 образует фильтр нижних частот. Далее сигнал поступает на прямой вход микросхемы АЦП, вывод 31. На инверсный вход микросхемы подается потенциал общего вывода, вырабатываемый источником стабилизированного напряжения 3 В, вывод 32.
При измерениях переменного напряжения оно выпрямляется однополупериодным выпрямителем на диоде D1. Резисторы R1 и R2 подобраны таким образом, чтобы при измерении синусоидального напряжения прибор показывал правильное значение. Защита АЦП обеспечивается делителем R1…R6 и резистором R17.
Измерение токаУпрощенная схема мультиметра в режиме измерения тока представлена на рис. 5.
В режиме измерения постоянного тока последний протекает через резисторы R0, R8, R7 и R6, коммутируемые в зависимости от диапазона измерения. Падение напряжения на этих резисторах через R17 подается на вход АЦП, и результат выводится на дисплей. Защита АЦП обеспечивается диодами D2, D3 (в некоторых моделях могут не устанавливаться) и предохранителем F.
Измерение сопротивления
Упрощенная схема мультиметра в режиме измерения сопротивления представлена на рис. 6. В режиме измерения сопротивления используется зависимость, выраженная формулой.
На схеме видно, что один и тот же ток от источника напряжения +U протекает через опорный резистор и измеряемый резистор R» (токи входов 35, 36, 30 и 31 пренебрежимо малы) и соотношение U равно соотношению сопротивлений резисторов R.
В качестве опорных резисторов используются R1..R6, в качестве токозадающих используются R10 и R103. Защита АЦП обеспечивается терморезистором R18 (в некоторых дешевых моделях используются обычные резисторы номиналом 1.2 кОм), транзистором Q1 в режиме стабилитрона (устанавливается не всегда) и резисторами R35, R16 и R17 на входах 36, 35 и 31 АЦП.
Режим прозвонки. В схеме прозвонки используется микросхема IC2 (LM358), содержащая два операционных усилителя. На одном усилителе собран звуковой генератор, на другом — компаратор. При напряжении на входе компаратора (вывод 6) меньше порогового, на его выходе (вывод 7) устанавливается низкое напряжение, открывающее ключ на транзисторе Q101, в результате чего раздается звуковой сигнал. Порог определяется делителем R103, R104. Защита обеспечивается резистором R106 на входе компаратора.
ДЕФЕКТЫ МУЛЬТИМЕТРОВ
Все неисправности можно разделить на заводской брак (и такое бывает) и повреждения, вызванные ошибочными действиями оператора.
Поскольку в мультиметрах используется плотный монтаж, то возможны замыкания элементов, плохие пайки и поломка выводов элементов, особенно расположенных по краям платы. Ремонт неисправного прибора следует начинать с визуального осмотра печатной платы. Наиболее часто встречающиеся заводские дефекты мультиметров М832 приведены в таблице.
Исправность ЖК-дисплея можно проверить с помощью источника переменного напряжения частотой 50.60 Гц и амплитудой в несколько вольт. В качестве такого источника переменного напряжения можно взять мультиметр M832, у которого есть режим генерации меандра. Для проверки дисплея следует положить его на ровную поверхность дисплеем вверх, подсоединить один щуп мультиметра M832 к общему выводу индикатора (нижний ряд, левый вывод), а другой щуп мультиметра прикладывать поочередно к остальным выводам дисплея. Если удается получить зажигание всех сегментов дисплея, значит, он исправен.
Вышеописанные неисправности могут появиться и в процессе эксплуатации.
Следует отметить, что в режиме измерения постоянного напряжения прибор редко выходит из строя, т.к. хорошо защищен от перегрузок по входу. Основные проблемы возникают при измерении тока или сопротивления.
Ремонт неисправного прибора следует начинать с проверки питающего напряжения и работоспособности АЦП: напряжения стабилизации 3 В и отсутствия пробоя между выводами питания и общим выводом АЦП.
В режиме измерения тока при использовании входов V, Q и mA, несмотря на наличие предохранителя, возможны случаи, когда предохранитель сгорает позже, чем успевают пробиться предохранительные диоды D2 или D3. Если в мультиметре установлен предохранитель, не соответствующий требованиям инструкции, то в этом случае возможно выгорание сопротивлений R5…R8, причем визуально на сопротивлениях это может никак не проявиться. В первом случае, когда пробивается только диод, дефект проявляется только в режиме измерения тока: ток через прибор протекает, но дисплей показывает нули.
В случае выгорания резисторов R5 или R6 в режиме измерения напряжения прибор будет завышать показания или показывать перегрузку.
При полном сгорании одного или обоих резисторов прибор не обнуляется в режиме измерения напряжения, но при замыкании входов дисплей устанавливается на нуль. При сгорании резисторов R7 или R8 на диапазонах измерения тока 20 мА и 200 мА прибор будет показывать перегрузку, а в диапазоне 10 А — только нули.
В режиме измерения сопротивления повреждения происходят, как правило, в диапазонах 200 Ом и 2000 Ом. В этом случае при подаче на вход напряжения могут сгорать резисторы R5, R6, R10, R18, транзистор Q1 и пробиваться конденсатор C6. Если полностью пробит транзистор Q1, то при измерении сопротивления прибор будет показывать нули. При неполном пробое транзистора мультиметр с разомкнутыми щупами будет показывать сопротивление этого транзистора. В режимах измерения напряжения и тока транзистор замыкается переключателем накоротко и на показания мультиметра не влияет. При пробое конденсатора C6 мультиметр не будет измерять напряжение в диапазонах 20 В, 200 В и 1000 В или существенно занижать показания в этих диапазонах.
В случае отсутствия индикации на дисплее при наличии питания на АЦП или визуально заметного выгорания большого количества элементов схемы существует большая вероятность повреждения АЦП. Исправность АЦП проверяется контролем напряжения источника стабилизированного напряжения 3 В. На практике АЦП выгорает только при подаче на вход высокого напряжения, гораздо выше 220 В. Очень часто при этом в компаунде бескорпусного АЦП появляются трещины, повышается ток потребления микросхемы, что приводит к ее заметному нагреву.
При подаче на вход прибора очень высокого напряжения в режиме измерения напряжения может произойти пробой по элементам (резисторам) и по печатной плате, в случае режима измерения напряжения схема защищена делителем на сопротивлениях R1.R6.
У дешевых моделей серии DT длинные выводы деталей могут закорачиваться на экран, расположенный на задней крышке прибора, нарушая работу схемы. У Mastech такие дефекты не наблюдаются.
Источник стабилизированного напряжения 3 В в АЦП у дешевых китайских моделей может на практике давать напряжение 2,6.
3,4 В, а у некоторых приборов перестает работать уже при напряжении питающей батареи 8,5 В.
В моделях DT используются низкокачественные АЦП, они очень чувствительны к номиналам цепочки интегратора C4 и R14. В мультиметрах фирмы Mastech высококачественные АЦП позволяют использовать элементы близких номиналов.
Часто в мультиметрах DT при разомкнутых щупах в режиме измерения сопротивления прибор очень долго подходит к значению перегрузки («1» на дисплее) или не устанавливается совсем. «Вылечить» некачественную микросхему АЦП можно уменьшив номинал сопротивления R14 с 300 до 100 кОм.
При измерении сопротивлений в верхней части диапазона прибор «заваливает» показания, например, при измерении резистора сопротивлением 19,8 кОм показывает 19,3 кОм. «Лечится» заменой конденсатора C4 на конденсатор величиной 0,22…0,27 мкФ.
Поскольку дешевые китайские фирмы используют низкокачественные бескорпусные АЦП, то нередки случаи обрыва выводов, при этом определить причину неисправности очень трудно и проявляться она может по-разному, в зависимости от оборванного вывода.
Например, не горит один из выводов индикатора. Поскольку в мультиметрах используются дисплеи со статической индикацией, то для определения причины неисправности необходимо проверить напряжение на соответствующем выводе микросхемы АЦП, оно должно быть около 0,5 В относительно общего вывода. Если оно равно нулю, то неисправен АЦП.
Эффективным способом поиска причины неисправности является прозвонка выводов микросхемы аналого-цифрового преобразователя следующим образом. Используется еще один, разумеется, исправный, цифровой мультиметр. Он включается в режим проверки диодов. Черный щуп, как обычно, устанавливается в гнездо COM, а красный в гнездо VQmA. Красный щуп прибора подсоединяется к выводу 26 (минус питания), а черный поочередно касается каждой ножки микросхемы АЦП. Поскольку на входах аналого-цифрового преобразователя установлены защитные диоды в обратном включении, то при таком подключении они должны открыться, что будет отражено на дисплее как падение напряжения на открытом диоде.
Реальная величина этого напряжения на дисплее будет несколько больше, т.к. в схеме включены резисторы. Точно так же проверяются все выводы АЦП при подключении черного щупа к выводу 1 (плюсу питания АЦП) и поочередного касания остальных выводов микросхемы. Показания прибора должны быть аналогичными. Но если поменять полярность включения при этих проверках на противоположную, то прибор должен показывать всегда обрыв, т.к. входное сопротивление исправной микросхемы очень велико.
Таким образом, неисправными можно считать выводы, которые показывают конечное сопротивление при любой полярности подключения к микросхеме. Если же прибор показывает обрыв при любом подключении исследуемого вывода, то это на девяносто процентов говорит о внутреннем обрыве. Указанный способ проверки достаточно универсален и может применяться при проверке различных цифровых и аналоговых микросхем.
Бывают неисправности, связанные с некачественными контактами на галетном переключателе, прибор работает только при нажатом галетнике.
Фирмы, производящие дешевые мультиметры, редко покрывают дорожки под галетным переключателем смазкой, отчего они быстро окисляются. Часто дорожки бывают чем-нибудь загрязнены. Ремонтируется следующим образом: из корпуса вынимается печатная плата, и дорожки переключателя протираются спиртом. Затем наносится тонкий слой технического вазелина. Все, прибор починен.
У приборов серии DT бывает иногда так, что переменное напряжение измеряется со знаком минус. Это указывает на неправильную установку D1, обычно из-за неправильной маркировки на корпусе диода.
Случается, что изготовители дешевых мультимет-ров ставят низкокачественные операционные усилители в цепи звукового генератора, и тогда при включении прибора раздается жужжание зуммера. Этот дефект устраняется подпаиванием электролитического конденсатора номиналом 5 мкФ параллельно цепи питания. Если при этом не обеспечивается устойчивая работа звукового генератора, то необходимо заменить операционный усилитель на LM358P.
Часто встречается такая неприятность, как вытекание батареи. Небольшие капли электролита можно протереть спиртом, но если плату залило сильно, то хорошие результаты можно получить, промыв ее горячей водой с хозяйственным мылом. Сняв индикатор и отпаяв пищалку, с помощью щетки, например зубной, нужно тщательно намылить плату с обеих сторон и промыть под струей воды из-под крана. Повторив мойку 2.3 раза, плату высушивают и устанавливают в корпус.
В большинстве приборов, выпускаемых в последнее время, применяются бескорпусные (DIE chips) АЦП. Кристалл устанавливается непосредственно на печатную плату и заливается смолой. К сожалению, это значительно снижает ремонтопригодность приборов, т.к. при выходе АЦП из строя, что встречается достаточно часто, заменить его трудно. Приборы с бескорпусными АЦП иногда бывают чувствительны к яркому свету. Например, при работе рядом с настольной лампой погрешность измерений может возрасти. Дело в том, что индикатор и плата прибора обладают некоторой прозрачностью, и свет, проникая сквозь них, попадает на кристалл АЦП, вызывая фотоэффект.
Для устранения этого недостатка нужно вынуть плату и, сняв индикатор, заклеить место расположения кристалла АЦП (его хорошо видно сквозь плату) плотной бумагой.
При покупке мультиметров DT следует обратить внимание на качество механики переключателя, следует обязательно прокрутить галетный переключатель мультиметра несколько раз, чтобы убедиться, что переключение происходит четко и без заеданий: дефекты пластмассы не поддаются ремонту.
Сергей Бобин. «Ремонт электронной техники» №1, 2003
Метки: [ дельные советы, индикатор, устройства ]
ПОДЕЛИТЕСЬ СО СВОИМИ ДРУЗЬЯМИ:
П О П У Л Я Р Н О Е:
- Борьба с радиопомехами в автомобиле
- Внимание! Подделки из Китая!
- Ремонтируем сами утюг, хлебопечку, электроплитку.
Когда мы слушаем музыку в автомобиле, часто бывает в месте с музыкой прослушивается жужжание, вой, писк и т.п. Это так называемые радиопомехи, создаваемые электрическими узлами и агрегатами автомобиля. Помехи влияют на радиоприёмники, магнитолы, MP3 проигрыватели, автомобильные радиостанции и т.
д.
Когда всё сделано правильно и грамотно, то уровень помех сведён к минимуму.
Подробнее…
Сейчас многие покупают товары из Китая. Дешево, доступно, большое разнообразие различных изделий, деталей, наборов и т.д. Но не всегда и у всех можно купить качественный товар. Много попадается некачественного товара, брака и т.п. В статье, ниже расскажем о некоторых из них, касающихся радиолюбительства.
Подробнее…
Часто в нагревательных приборах (утюгах, хлебопечках, электроплитках и т.п) устанавливают термопредохранители, которые от перегрева или от броска тока перегорают. В результате мы несём неисправный прибор в ремонт или вообще покупаем новый. Хотя можно своими руками отремонтировать утюг, хлебопечку, электроплитку и т.п. приборы. Для этого нужно: Подробнее…
Популярность: 134 358 просм.
АКВАРИУМ ПОД УПРАВЛЕНИЕМ МОДЕЛИСТ
Электронное устройство управления прозрачностью жидкости основано на принципе изменения характеристик светового потока при его прохождении через жидкость. Помутнение происходит из-за образования различных нерастворимых органических твердых частиц (коллоидных) минералов.
Мутность раствора измеряют фотометрическим (отсюда и название прибора — см. ниже) способом, сравнивая интенсивность шума его света с этим показателем заведомо прозрачного (стандартного) раствора. Прототипами датчика являются промышленные приборы — фотокалориметры (например, КЛФ-2 и КЛФ-3), предназначенные для измерения светопропускания и оптической плотности растворов.
Однако эти промышленные устройства либо сложны в реализации и настройке (для них требуется специальное оборудование), либо малопригодны в домашних условиях. Поэтому для решения конкретных задач (определения степени прозрачности воды в аквариуме) был разработан фотоколориметр, принцип работы которого основан на преобразовании светового потока в электрическое напряжение.
Z – (U – U t )/(U 0 – U t ) x 100%, где U – выходное напряжение при исследовании раствора,
U t — выходное напряжение при диммировании светочувствительного датчика, которое характеризуется темпом тока. По паспортным данным для ФД-24К, применяемого в качестве фотодатчика, оно составляет 2,5 мкА.
Такой же ток должен быть в цепи R1V1. Полное затемнение фотодиода VD1 заключается в нанесении на светочувствительную поверхность черной полихлорвиниловой изоленты. Именно этот эксперимент, который я проводил при создании прибора, подтвердил паспортные данные фотодиода ФД-24К. Соответственно выходное напряжение устройства прямо пропорционально току VD1.
Электрические характеристики фотодиода ФД-24К. Поле спектральной чувствительности 0,47 и 0,12 мкм. Длина волны максимальной спектральной чувствительности 0,75 0,85 мкм. Максимальное рабочее напряжение 27 В. Темновой ток 2,5 мкА. Сопротивление «корпус — находка» фотодиода не менее 100 МОм.
Максимальная рабочая освещенность 1100 люкс.
Электрические характеристики фотодиода ФД-24К позволили включить его в схему с операционным усилителем (ОУ) общего назначения с высоким входным сопротивлением. На входе укрытия КР140УД1208 реализован дифференциальный каскад на согласованной паре полевых транзисторов. Усилитель на микросхеме КР140УД1208 выбран для устройства в связи с его оптимальными электрическими характеристиками (сопротивление нагрузки на выходе ОУ Rh > 2 кОм и высокая чувствительность по входу).
Рассмотрим схемотехнику фотоколориметра, представленную на рис. 2. Операционный усилитель DA1 представляет собой усилитель постоянного тока, к входу которого подключен фотодиод VD1, открытый в схеме режим генератора, преобразующий выходную энергию в электрическую ( фото-ЭДС) Фотодиод подключен к инвертирующему входу ОУ (выв. 2 DA1) так как генератор ОУ преобразует ток в напряжение на выходе (выв. 6 DA1) Выход ОУ нагружен на переносной цифровой вольтметр ПВ1 М- 830-В, что свидетельствует о том, что величина напряжения зависит от прозрачности (мутности) воды.
Рис. 1. Функциональная диаграмма устройства для определения прозрачности воды в аквариуме
Рис. 2. Схематическая диаграмма фотоколориметрии
. вольтметр ПВ1 для защиты ОУ в случае разомкнутого контакта с этим устройством (при отключении вольтметра). Выходное ОУ максимальное напряжение 10 В будет при максимальном фототоке фотодиода VD1, то есть при проецировании светового потока от светодиодной лампы (или колбы) через кювету с чистой дистиллированной водой.
На фото показана текущая установка для проверки прозрачности 3% раствора соли. В этом опыте показания вольтметра составили 8,91 В. Это очень близко к идеальной прозрачности жидкости. Таким образом, максимальное показание прибора РV1, включенного в режим измерения напряжения (около 10 В), соответствует чистой воде. И минимальное, соответственно, решение определяемой мутности. Запись вольтметра осуществляется опытным путем для разных значений коэффициента пропускания, которые фиксируются при разной мутности воды в аквариуме, одинаковом световом времени.
Световой поток в данном случае исходит от светодиодных ламп, которые уже снабжены линзой. Лампа осветительного прибора фотоколориметрически фиксируется тисками и зажимом на одном уровне, что важно для точности измерения Аналогично исследованию мутности воды в аквариуме .
Наведение
Наведение заключается в установке прибора «ноль», то есть на максимальное значение вольтметра РV1 при исследовании заведомо прозрачного раствора дистиллированной воды, помещенного в 3-х литровую банку (или другая подходящая кювета) объемом 0,5 л. 3 Эта регулировка осуществляется подбором резистора R1.
Все постоянные резисторы типа МЛТ-0,25 МР-125. Оксидный конденсатор С2 сглаживает пульсации напряжения питания. Вместо вольтметра М830 можно применить любой вольтметр (желательно цифровой) с пределом измерения напряжения постоянного тока 10-20 В. в корпусе переносной лампы с рефлектором, а сама лампа жестко закреплена в миниатюрных тисках (зажимах) перед фотодатчиком фотодатчик закреплен в тисках с другой стороны аквариума (кювета с раствором ) в любом подходящем компактном корпусе с линзой.
Корпус фотодатчика устанавливают рядом с источником света, выравнивая горизонтальную плоскость по линейке или строительному уровню.
Альтернативная фотокалориметрия
Помимо показаний вольтметром РВ1, можно использовать другие средства параметрической сигнализации однократно световой или звуковой индикации, что расширит возможности прибора. Это легко реализовать, приведя простую схему фотодатчика, представленную на рис. 3.
0003 Фототранзистор VT1 в данной схеме является фотодатчиком, принимающим световой сигнал на выход А. Подключить любое устройство звуковой или световой сигнализации с соблюдением полярности подключения, например цоколь со встроенным ЗЧ-генератором типа КПИ-4332. При чрезмерной мутности раствора контролируют звуковой уровень выходного сигнала. Пороговое устройство теперь устанавливается регулировкой входного делителя напряжения или первого усилителя каскада параметрического индикатора. После такой настройки при проведении регулярных физико-химических опытов нет необходимости, а превышение установленного порога мутности вызовет немедленную тревогу (например, звуковой сигнал, который хозяева услышат даже на кухне). Принцип работы прибора Световой поток от светодиодной лампы параллелен окну фототранзистора VT1. Подстроечным устройством является переменный резистор R2. При нижнем (по схеме) положении ползунка переменного резистора R2 чувствительность прибора минимальна. В абсолютно чистой воде фототранзистор VТ 1 полностью открыт (сопротивление эмиттер — коллектор минимально), соответственно, транзистор VT2 (входит в схему усилителя тока) заперт. При помутнении воды в аквариуме световой поток, поступающий на рабочую поверхность фототранзистора VT1 от светодиодной лампы через естественные загрязненные сточные воды, будет пропорционально уменьшаться. В зависимости от сопротивления в средней точке делителя напряжения, реализованного на резисторе R1 и переменном резисторе R2, фототранзистор VT1 может оставаться открытым, частично открытым или закрытым. Установка для проверки прозрачности 3% раствора соли К точке в цепи можно подключить устройство усиления сигнала операционным усилителем, либо другое устройство индикации состояния. Например, параметрический сигнал, или (при большей точности измерения) блок АЦП, или миллиамперметр. Все они подключаются с соблюдением полярности параллельно постоянному резистору R4. Подробнее Вместо фототранзистора ФТ-1 допускается использовать его зарубежный аналог ОСР-70 без изменения схемы. A. KASHKAROV Indhold Многофункциональный аппарат с подсветкой и мультиметром с цветной панелью и плиткой. Dens grundlag может быть заменен аналоговым или цифровым. De Mest avancerede testere har en grænseflade til PC-kommunikation, hvilket gør det nemt at registrere og overvåge de målte værdier. Индикатор для аналогового мультиметра или магнитоэлектрической системы. Для at kunne arbejde med forskellige spændinger anvendes et integreret sæt ekstra modstande. Måling аф ан разводят vifte аф strømme understøttes аф де шунтов, дер indgår я apparatet. testeren кан håndtere både jævn- ог vekselspændinger takket være en ensretter, дер эр имплементерет я ан диодбро. Аналоговая модель может быть интегрирована в систему, чтобы перейти к модулю. Мультиметры для синхронизации от 1,5 до 3 вольт. Аккумулятор er som regel engangsbatterier og skal udskiftes efter afladning. Линейный и аналоговый мультиметр Деревенский световой индикатор и аналоговый мультиметр: Аналоговый инструментарий er næsten alle blevet afløst af digitale toolser, men de anvendes stadig af dygtige Håndværkere i servicecentre og af gør-det-selv-folk. Anvendes primært ikke til at måle specifikke værdier, men til at angive tilstedeværelsen eller fraværet af strøm, spænding, modstand. Плата, предназначенная для микропроцессорной технологии, имеет большой аналоговый датчик или значок цифрового прибора. Внешний вид представляет собой мультиметр M830V. Передняя панель для цифрового мультиметра M830V с датчиком положения Для больших и малых точек, встроенных мультиметров в Брюгге, или для производителя передней панели. Hver værdi, der skal overvåges, har flere målegrænser, der er grupperet i blockke. Hvis du ikke kender den omtrentlige værdi af den mængde, der skal måles, skal du først indstille apparatet til den maximale værdi. Ибо at opnå en god nøjagtighed af resultatet bør den værdi, der skal kontrolleres, være 2/3 af målegrænsen. Det anvendte batteri er et krone-batteri med en nominel spænding på 9 V. Denne spænding er tilstrækkelig til microchippen og det digitale display med flydende krystaller. Kronen skal udskiftes med jævne mellemrum ved at fjerne dækslet på bagsiden. Я tilfælde af utilstrækkelig forsyningsspænding тиски и др значок på skærmen, дер ангивер, в testeren ikke кан bruges uden først и udskifte батареи. Betjening af enheden med en tømt krone vil medføre store målefejl. Мультиметровые приводы с никелевыми металлгидридными аккумуляторами с номинальным расходом на 8,4-9V. Кронштейн для ключей и M – 830V Индикация для мультиметров и слотов для мультиметров. De fleste testere har 3 huller, mens stylerne har 2. Detene stiker basicstikket. Dette Брюгге сезам næsten алле målinger ог kaldes COM. Når du f.eks. Bruger et M – мультиметр 830V, Bruges COM-stikket для проверки транзисторов. I alle andre tilfælde er der tilsluttet en sort probe, som angiver nul eller minus. den røde sonde sættes ind i det midterste stik til de fleste målinger. Внешний порт подключается к току питания более 0,2 А. Транзистор подключается к выходному разъему. Стыковое устройство от тестера от DT-830 до DT-839-серии У меня есть версия для мультиметра, которая находится в средней части, которая не привязана к кольцу. Indskriften «unfused» nær det øverste hul angiver ubeskyttede målinger fra 0,2 til 10 A, så så sådanne kredsløb kontrolleres med særlig omhu. Hvis strømmen eller målingens varighed overstiger de angivne værdier, kan enheden blive beskadiget, og en person kan komme elektrisk til skade. Mere avancerede testere har begge kanaler beskyttet, som vist på billedet nedenfor. Multimeterproben bruges ikke til alle målinger. Hvis en транзистор skal яички, skal den f.eks. sættes я день Særlige stikkontakt. Derefter indstilles knappen til halvledertilstand. Typen af p-n-forbindelse skal være kendt på forhånd. Мультиметр, выплавленный в верхнем канале Применяется для сверхвысоких скоростей, кормов, вилочных электродов, а также для сверхстремов, золотников и стержней, а также кредитов afbrydes. Детский мультиметр с бесконтактным гальваническим изолятором или самодельным датчиком. Fordelen ved en sådan enhed er, at du kan fortsætte med at måle uden at spilde tid på at udskifte sikringen. For at forstå, hvordan man måler en spænding med multimeteret, skal du forbinde det parallelt i henhold til billedet nedenfor. Схематическая диаграмма для измерительного прибора, мультиметра и вольтметра и стенда Instruktioner om, hvordan man bruger et multimeter to at the måle spænding: Ved arbejde med vekselspænding kan det være nødvendigt at kontrollere, hvor fase- og nullinjerne er. Для at gøre dette skal den sorte ledning fastgøres til den jordede нейтральный, normalt er det tilfældet. Подставка для модов с мультиметром и мультиметром для переноски, которую можно потратить. Изоляция af strømforsyningen, før der foretages en måling. Hvis du ikke Gør Det, кан testeren blive beskadiget og brugeren få elektrisk stød. Dyrere enheder er udstyret med en beskyttelse mod måling af strømførende modstand, og i så fald viser de en fejl på skærmen. En forkert målegrænse vil ikke beskadige testeren, så i første omgang kan enhver værdi indstilles. Hvis displayet viser tal tæt på 0, skal værdien Reduceres. Hvis multimeteret ikke reagerer på modstandstesten, skal måleområdet øges. Зонд для мультиметра har en indbygget modstand, hvilket vil resultere i en fejl, så sonden skal lukkes, og den værdi, der vises på skærmen, skal gemmes, foretages en måling af modstanden. Et træk ved prøvning af изоляции modstand er effekten af menneskekroppens modstand på fejlen. Ved måling af små modstande kan en person Holde multimeterproben i den uisolerede del. Dette vil ikke medføre nogen nævneværdig afvigelse fra den faktiske værdi. Ved modstandsmålinger на более чем 1 мегаом Gør menneskelig kontakt, især med våde hænder, målingerne unøjagtige. Дающий в непрерывном тесте. Det kaldes sådan, fordi der, når stylerne to multimeteret bererer eller eller modstand på op 50 Ом, ud over at the vise oplysninger på skærmen, genereres et akustisk signal. En højttaler и DT-838 передатчик для сигнала et hrbart Предварительный просмотр, подключение человека к тестеру: Sekvens af, hvordan man tester for en kortslutning: Нет шума, многометровый мультиметр на скале, скаль на огсе være opmærksom på temperatureurmålingsevnen. Testerens funktion vedrører ikke kun elektriske målinger. Multimeterets testning af ikke-elektriske størrelser er multiggjort af brugen af et thermoelement i stedet для зонда. Я ноглю мультиметр har den en separat tilslutningsboks. DT-838 med continuitetstest og Temperaturemåling Testeren донор, разбавленный для молочения в стрёме. Ибо at måle jævnstrøm er det nødvendigt med et åbent kredsløb, som vist i chartet nedenfor. Дополнение к мультиметру и амперметру Информация о действующем устройстве: Мультиметр со стрёмклеммером с малым векселстрёмом и afbryde kredsløbet. Это образец для мультиметра DT266FT. Мультиметровые приводы Strømklemme на 9 В крон. Мультиметр DT266FT Выбранный мультиметр может быть идентифицирован в соответствии с функциональными возможностями. Disse funktioner er sjældent nødvendige for den typiske gør-det-selv-arbejder, men er vigtige, når man tager elektriske opgaver alvorligt. Et eksempel på en supplerende funktion er kapacitetskontrollen. Иллюстрации, необходимые для просмотра, управления человеком, контроллером и конденсатором, а также мультиметром. Der anvendes и др dedikeret stik til dette formål, som ikke alle multimeter har. Контроллен af kondensatoren foregår på samme måde som kontrollen af en транзистор, мед и мультиметр.
Соответственно транзистор VT2 находится в запертом, частично запертом или открытом состоянии. Так, при замутнении воды природными отложениями световой поток на фототранзистор VT1 уменьшается, он постепенно закрывается через резистор R3 и диод VD1, ток поступает на базу транзистора VT2, последний частично вновь открывается (потому что вода, даже мутная , не может пропускать свет), а между точкой а и землей существует разность потенциалов (тем больше, чем мутнее вода в аквариуме).
Если это не уникально, то почему бы не сделать сам фототранзистор аккуратно отпиленной шляпкой обычного полупроводникового транзистора типа МП39-МП42 (или подобного). Или, например, заменить VT1 фотодиодом ФД-7 (или аналогом), включив его с соблюдением полярности (катод к «+» ИП) вместо перехода «эмиттер—коллектор» транзистора VT1. Вместо ограничительного резистора RZ включают делитель напряжения R1R2. Multimeter: Brugsanvisning og måling — Biler og deres funktioner
Alle uden en elektrisk baggrund kan finde ud af at bruge multimeteret. Аналоговый мультиметр

Цифровой мультиметр M830V

Накладка на щупы

Yderligere måling er ikke længere mulig, мужчины testerens integritet bevares. Spændingsmåling
Hvis du f.eks. vil finde ud af, hvordan du tester et batteri med et multimeter, skal du blot se på batteryikassen og finde den nominelle spænding på 12V. Den nærmeste høje målegrænse er 20 V, som skal indstilles ved и dreje på knappen;
Den røde sonde skal indsættes skiftevis på lederne. Ved beøring af faselederen Viser multimeteret spændingen. Når ден эр tilsluttet тиля ден нейтрале linje, эр дер инген spænding. Подставка для модов
Ved efterfølgende målinger skal sondernes interne modstandsværdi trækkes fra for at opnå større nøjagtighed. DT-838

Молочение в стрёме
Шелуха, и multimeterets konstruktion я де fleste tilfælde ikke Giver en sikringsforbindelse сезам и beskytte stikkontakten. Функциональный модуль


