Какой усилитель для наушников выбрать в 2024 году. На что обратить внимание при выборе. Топ-5 лучших моделей усилителей для наушников разных ценовых категорий. Сравнение характеристик и особенностей.
Как выбрать усилитель для наушников: основные критерии
При выборе усилителя для наушников стоит обратить внимание на следующие ключевые параметры:
- Класс усилителя (A, AB, D и др.) — влияет на качество звука и энергоэффективность
- Тип (ламповый, транзисторный, гибридный) — определяет звуковой почерк
- Мощность и сопротивление — должны соответствовать характеристикам наушников
- Коэффициент нелинейных искажений — чем ниже, тем чище звук
- Наличие ЦАП — позволяет подключаться напрямую к цифровым источникам
- Входы и выходы — для совместимости с другими устройствами
- Дополнительные функции (эквалайзер, виртуальный объемный звук и т.д.)
Важно также послушать усилитель перед покупкой с теми наушниками, с которыми он будет использоваться. Это позволит оценить звучание и синергию компонентов.

Топ-5 лучших усилителей для наушников 2024 года
1. Beyerdynamic A 2 — лучший hi-end усилитель
Высококлассный усилитель класса А стоимостью около 1400$. Основные преимущества:
- Отличная мощность — до 100 мВт на канал при 600 Ом
- Точное, динамичное звучание с отличным разрешением
- 2 входа RCA, 2 выхода на наушники 6.3 мм
- Стильный дизайн, удостоенный наград
Идеальный вариант для требовательных аудиофилов, желающих получить максимальное качество звука.
2. Fostex HP-A3 — лучший ЦАП-усилитель до 300$
Компактный транзисторный усилитель с ЦАП за 280$. Ключевые особенности:
- Питание по USB, не требует драйверов
- Поддержка PCM до 96 кГц/24 бит
- Детальное, натуральное звучание
- Компактные размеры, можно брать с собой
Отличный вариант для улучшения звука компьютера или ноутбука.
3. Fiio Olympus 2-E10K — лучший бюджетный USB-усилитель
Компактный USB-усилитель стоимостью около 80$. Его преимущества:
- Питание и подключение по USB
- Наличие линейного и коаксиального выходов
- Нейтральное, достаточно детальное звучание
- Сверхкомпактные размеры
Оптимальный выбор для замены встроенной звуковой карты на бюджет до 100$.

4. Sennheiser GSX 1000 — лучший игровой усилитель
Специализированный игровой DAC-усилитель за 225$. Особенности:
- Технология виртуального 7.1 звука
- Сенсорное управление
- Не требует установки драйверов
- Стильный геймерский дизайн
Хороший вариант для геймеров, желающих улучшить позиционирование звука в играх.
5. S.M.S.L M6 — лучший усилитель с AliExpress
Недорогой усилитель-ЦАП с AliExpress за 220$. Его достоинства:
- Детальное, натуральное звучание с акцентом на мидбас
- Хорошее соотношение цена/качество
- Компактные размеры
- Широкие возможности коммутации
Оптимальный выбор для тех, кто хочет получить качественный звук за разумные деньги.
Классы усилителей для наушников
Усилители для наушников делятся на несколько классов в зависимости от схемотехники:
- Класс A — самое высокое качество звука, но низкий КПД (15-30%)
- Класс AB — компромисс между качеством и КПД (около 50%)
- Класс D — высокий КПД, но качество звука ниже
Также выделяют маркетинговые классы Hi-Fi и Hi-End, не имеющие четких технических критериев. Hi-Fi обычно означает хороший звук за разумные деньги, а Hi-End — максимальное качество по высокой цене.

Типы усилителей для наушников
По типу используемых компонентов усилители делятся на:
- Ламповые — «теплое» аналоговое звучание, высокая мощность
- Транзисторные — более нейтральный звук, компактность
- Гибридные — сочетают лампы и транзисторы
Каждый тип имеет свои преимущества и недостатки. Выбор зависит от личных предпочтений и используемых наушников.
Дополнительные функции усилителей для наушников
Современные усилители часто оснащаются дополнительными возможностями:
- Встроенный ЦАП для подключения цифровых источников
- Эквалайзер для настройки звука
- Виртуальный объемный звук (особенно в игровых моделях)
- Балансные выходы для подключения профессиональных наушников
- Bluetooth для беспроводного подключения
При выборе стоит определить, какие функции действительно необходимы, чтобы не переплачивать за лишнее.
Как правильно подобрать усилитель к наушникам
При выборе усилителя важно учитывать характеристики используемых наушников:
- Сопротивление наушников должно входить в диапазон рабочих нагрузок усилителя
- Мощность усилителя должна быть достаточной для раскрытия потенциала наушников
- Для высокоомных наушников (более 250 Ом) нужны более мощные усилители
- Чувствительность наушников влияет на требуемую мощность усилителя
Идеально попробовать несколько вариантов усилителей с имеющимися наушниками перед покупкой.

Советы по эксплуатации усилителя для наушников
Для максимального качества звука и долгой службы усилителя рекомендуется:
- Использовать качественные межблочные кабели
- Не превышать максимальную мощность усилителя
- Дать усилителю прогреться перед прослушиванием
- Регулярно чистить контакты разъемов
- Избегать перегрева устройства
- Использовать качественное питание
При правильной эксплуатации хороший усилитель прослужит долгие годы, радуя качественным звуком.
Усилитель для наушников LOTOS
Предисловие
Мысль спроектировать портативный усилитель для наушников автора посещала давно, однако отсутствие необходимости в таком устройстве долгое время оставляло проект нереализованным. Но с приобретением изодинамических наушников в следствии их низкой чувствительности и повышенного сопротивления необходимость в усилителе появилась, что положило начало представленной разработке. По мнению автора данный усилитель может быть полезен обладателям высокоомных и/или низкочувствительных наушников. В связи с отсутствием на момент разработки возможности закупки комплектующих, усилитель был спроектирован на самых доступных дискретных компонентах и отечественных выходных транзисторах, что позволяет повторить усилитель полностью из «распая» и практически бесплатно.
Идея
Главными требованиями к усилителю были высокие итоговые параметры, простота повторения, доступность и дешевизна комплектующих, а также надежность и стабильность.
Отдельное внимание было уделено экономичности, потенциальная возможность питания от АКБ диктует необходимость малого потребления тока в покое, а желание избавиться от радиатора ужесточает требования к термостабильности.
Данные мысли заложили основополагающие идеи при проектировании усилителя, а именно:
- Высокие качественные характеристики;
- Экономичность;
- Термостабильность выходного каскада;
- Отсутствие дефицитных или дорогостоящих компонентов;
- Компактная и простая для повторения печатная плата.
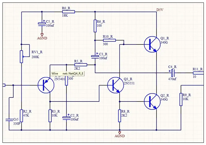
Схема
Схема. предложенная автором. построена по известной и хорошо зарекомендовавшей себя топологии усилителей с ТОС. Главным достоинством этого решения является высокая скорость нарастания, что в свою очередь является одним из ключевых факторов влияющих на величину динамических искажений вносимых усилителем.
Ведь как известно, причиной возникновения динамических искажений в УМЗЧ является ограничение скорости нарастания выходного напряжения усилителя охваченного глубокой ООС.
Токовая ОС, благодаря которой была получена высокая скорость нарастания, совместно с двухполюсной коррекцией позволяет минимизировать искажения вносимые усилителем в воспроизводимый сигнал.
Входной каскад представляет собой буфер на транзисторах VT4, VT5, VT7, VT8, и является типовым решением для усилителей с ТОС. Где высокоимпедансным входом являются базы транзисторов VT4, VT5, а низкоимпедансным («токовым») точка соединения эмиттерных резисторов R12, R13 (транзисторов VT7, VT8). Входные повторители нагружены на источники тока на VT3 и VT6, которые задают режим по постоянному току как входному каскаду (ток покоя VT7, VT8 задан падением напряжения на б-э переходах транзисторов VT4, VT5 и примерно равен их току покоя), так и каскаду усиления напряжения.
Каскад усиления напряжения представляет собой токовые зеркала Вильсона с коэф.отражения 1 к 10 на транзисторах VT9…VT14, входным током для которых служит ток коллекторов транзисторов VT7, VT8 входного каскада.![]()
Коррекция усилителя выполнена на элементах С3, С4, C6, R9, R10.
Выходной каскад представляет собой хорошо зарекомендовавший себя, особенно в работе с относительно высокоомной нагрузкой, параллельный усилитель. Его исключительная термостабильность позволяет использовать усилитель вовсе без радиатора, либо с небольшой пластинкой. Естественно для термостабилизации необходим хороший термоконтакт VT15 с VT19 и VT16 с VT20.
Ток покоя выходного каскада задан источниками тока на транзисторах VT17, VT18, на которые нагружены повторители VT16, VT15 соответственно. Несмотря на то, что по постоянному току каскады на транзисторах VT15 и VT16 являются однотактными, для переменного тока они представляют собой двухтактный повторитель (благодаря C7, VD1). Падение на б-э переходах этих транзисторов является источником смещения для выходных транзисторов VT19, VT20, потому ток покоя выходного каскада примерно равен току через VT15, VT16.
Технические характеристики
За неимением качественного измерительного оборудования, некоторые характеристики будут указаны на основании компьютерного моделирования схемы, они будут отмечены звёздочкой *.
- Напряжение питания: +-6В…15В;
- Полоса пропускания -3db: 3Гц — 850кГц*;
- Выходная мощность: 1Вт;
- Скорость нарастания выходного сигнала: 200В/мкС;
- Глубина обратной связи: 68дБ/1кГц, 58дБ/20кГц*;
- Диапазон допустимой нагрузки усилителя: 16 — 600 Ом.
Коэффициент нелинейных искажений (1 Вт 32 Ом):
- На частоте 1кГц: 0.001%*;
- На частоте 20кГц: 0.002%*.
Частотные характеристики
ЛАЧХ и ЛФЧХ в петле обратной связи:
Тут можно увидеть указанные выше глубину ООС на частоте 20кГц (58дБ), частоту единичного усиления Fед=4МГц, а также запас устойчивости 58°, что свидетельствует о высокой линейности системы во всём звуковом диапазоне, и полной устойчивости.
Осциллограммы
Была снята реакция на меандр 20кГц, синусоида на номинальной мощности и ограничение синусоиды в клипе.
Меандр, частота 20кГц:
Синусоида, номинальная мощность, частота 1кГц:
Синусоида, ограничение, частота 1кГц:
Синусоида, ограничение, частота 20кГц:
Компоненты
Перед запайкой элементов необходимо проверить каждый элемент на работоспособность и соответствие номиналу.
Очень удобно для этого использовать тестер типа MG328a;
Резисторы
Резистор R19 применен металлопленочный для сквозного монтажа мощностью 0.25Вт.
Все остальные резисторы применены SMD типоразмера 1206.
Конденсаторы
Конденсаторы С1,С5,С8,С10 электролитические. Рабочее напряжение конденсаторов С1,С5 6,3В или выше. Рабочее напряжение конденсаторов С8,С10 должно быть несколько выше напряжения питания(одного плеча). Установка конденсаторов на более низкое напряжение недопустима.
Остальные конденсаторы в схеме неполярные, керамические SMD типоразмера 1206, рабочее напряжение конденсаторов С6, C9 не менее напряжения питания(одного плеча), остальные конденсаторы допускается устанавливать на напряжение 6,3В или выше.
*на плате установлены дополнительные шунтирующие SMD конденсаторы 100нФ для электролитических конденсаторов С1,С5, которые на схеме не отображены, их рабочее напряжение также 6,3В или выше.
Диоды и светодиоды
Диод VD1 типа BAS85 или аналогичный (допустима замена на LL4148).
Светодиоды LED1, LED2 красные для SMD монтажа, с напряжением падения 1,8-2В.
Транзисторы
В маломощных цепях усилителя применены транзисторы BC847/BC857, они могут быть заменены на аналоги, например на распространенную пару MMBT5551/MMBT5401. Перед установкой их в плату обязательно необходимо убедиться в их работоспособности;
На фото показана распиновка выводов данных транзисторов.
В выходном каскаде применено транзисторы КТ814/КТ815, также они имеют аналоги среди импортных транзисторов, пару BD139/BD140.
Однако автором были применены отечественные транзисторы, так нет риска наткнуться на подделку.
Печатная плата
Плата усилителя выполнена односторонней, для удобства домашнего изготовления.
В архиве содержится готовый гербер, который можно без каких-либо изменений отправлять на завод для изготовления печатной платы.
Габариты платы составили 61мм*34мм. Для питания и подключения наушников (ч/з защиту АС) использованы ножевые клеммы 6,3мм, для подключения источника сигнала используется пайка.
Вид платы в редакторе:
*компоненты Rx, Cx не требуют установки и заложены на печатной плате для возможности изменения коррекции.
Транзисторы выходного каскада, которые требуют теплового контакта для обеспечения термостабилизации, расположены друг напротив друга и должны быть стянуты винтами через изолирующие прокладки. При необходимости улучшенного теплоотвода можно поместить между транзисторами алюминиевую или медную пластинку. Допустимо все транзисторы устанавливать на общий теплоотвод.
Рекомендации по сборке
В этом разделе статьи хочется дать общие рекомендации по сборке УМЗЧ, при выполнении которых усилитель запускается и работает сразу.
- Используйте только проверенные радиокомпоненты, каждую деталь перед пайкой в плату следует проверить на работоспособность и соответствие номиналу, в независимости от того применяются новые детали или б/у. Отдельное внимание хочется обратить на конденсаторы коррекции, так как на своем корпусе они не имеют маркировки;
- Устанавливайте компоненты номиналом согласно схемы, самопроизвольная замена номиналов элементов недопустима;
- Рабочие напряжения конденсаторов могут быть выше указанных на схеме;
- Допускается применение только тех типов транзисторов, что указаны на схеме или возможные замены указанные в перечне элементов;
- Перед установкой транзисторов необходимо убедиться в их работоспособности и соответствии их параметров документации;
- Транзисторы выходного каскада должны попарно иметь термосвязь друг с другом через изолирующие прокладки, а именно транзисторы VT15 с VT20, и транзисторы VT16 с VT19, так же допустима установка всех выходных транзисторов на один теплоотвод, после закрепления их на радиатор следует убедиться в отсутствии контакта между радиатором и коллектором каждого из этих транзисторов.

Фото собранного устройства
Подключение усилителя
Блок питания для усилителя необходим двухполярный, достаточно 2-3Вт мощности. Подключение «+» выхода БП производится на клемму «+Vcc», подключение «-» выхода БП производится на клемму «-Vcc», общий провод подключается на клемму «GND». Входной сигнал подключается на входы «s_GND» и «IN» соответственно. Выход усилителя подключен к клемме «OUT». Для использования с наушниками предполагающими 3х проводное подключение, общий провод наушников будет оптимально подключить на выход GND блока питания. Для использования с наушниками, поддерживающими диф.подключение, общий провод каждого из наушников необходимо подключать к свободным клеммам «GND» на каждом канале усилителя.
Первый запуск и настройка усилителя
После запайки всех компонентов на печатную плату необходимо смыть остатки флюса и внимательно осмотреть печатную плату, проверив отсутствие замыкания случайно оставшейся каплей припоя.
Проверить все ли компоненты установлены верно (направления диодов, полярность конденсаторов, тип транзисторов (пнп/нпн)) и их ориентация в пространстве, особенно обратить внимание на правильность установки транзисторов КТ814/КТ815, они подписаны в lay файле, также можно ориентироваться на подключение коллекторов, коллекторы КТ814 подключены к отрицательной шине питания, а КТ815 соответственно к положительной.
Если все в порядке, можно подключать блок питания, первый запуск следует проводить контролируя потребляемый усилителем ток, либо использовать для тестирования две кроны включенных последовательно для получения питания +-9В, либо же включив маломощную лампу накаливания последовательно первичной обмотке трансформатора при стационарном исполнении. При включении лампа должна кратковременно загореться и потухнуть.
Далее следует замерить постоянное напряжение на выходе усилителя, оно должно быть не более +-50мВ. В собранном мной усилителе постоянная составляющая на выходе составила 20мВ.
В случае наличия на выходе высокого постоянного напряжения (несколько вольт и более) следует проверить отсутствие ошибок монтажа, в особенности наличие резистора R3 на печатной плате.
Далее можно подключить наушники и подать сигнал на вход усилителя, если все предыдущие пункты не вызвали проблем усилитель будет работать, теперь можно убрать лампу из первичной обмотки трансформатора и наслаждаться прослушиванием. Усилитель настоятельно рекомендую использовать совместно с релейной защитой АС, для защиты наушников в случае выхода усилителя из строя.
P.S. Внизу прикреплен гербер файл для изготовления плат на производстве, а так же .lay файл для самостоятельного изготовления печатной платы.
С уважением, Алексей Рослик (Alex Ground).
Список радиоэлементов
| Обозначение | Тип | Номинал | Количество | Примечание | Магазин | Мой блокнот | |
|---|---|---|---|---|---|---|---|
| HeadAmp «LOTOS» | |||||||
| Резисторы | |||||||
| 0 | Резистор | ПЕРЕМЫЧКА | 3 | 1206 | Поиск в магазине Отрон | В блокнот | |
| R3 | Резистор | 1 | 1 | 1206 | Поиск в магазине Отрон | В блокнот | |
| R7, R8, R12, R13 | Резистор | 22 | 4 | 1206 | Поиск в магазине Отрон | В блокнот | |
| R15, R17, R18, R22 | Резистор | 33 | 4 | 1206 | Поиск в магазине Отрон | В блокнот | |
| R9, R10 | Резистор | 100 | 2 | 1206 | Поиск в магазине Отрон | В блокнот | |
| R11, R14, R16, R20, R21 | Резистор | 330 | 5 | 1206 | Поиск в магазине Отрон | В блокнот | |
| R2, R5, R6 | Резистор | 1 кОм | 3 | 1206 | Поиск в магазине Отрон | В блокнот | |
| R1, R4 | Резистор | 10 кОм | 2 | 1206 | Поиск в магазине Отрон | В блокнот | |
| R19 | Резистор | 10 кОм | 1 | THT 0. 25Вт | Поиск в магазине Отрон | В блокнот | |
| Конденсаторы SMD | |||||||
| C6 | Конденсатор | 33p | 1 | 1206 | Поиск в магазине Отрон | В блокнот | |
| C2 | Конденсатор | 220p | 1 | 1206 | Поиск в магазине Отрон | В блокнот | |
| C3, C4 | Конденсатор | 2.2n | 2 | 1206 | Поиск в магазине Отрон | В блокнот | |
| C1*, C5*, C9 | Конденсатор | 100n | 3 | 1206 | Поиск в магазине Отрон | В блокнот | |
| C7 | Конденсатор | 22u | 1 | 1206 | Поиск в магазине Отрон | В блокнот | |
| Конденсаторы электролитические | |||||||
| C1 | Конденсатор | 10u | 1 | D=5. ..6,3mm | Поиск в магазине Отрон | В блокнот | |
| C8, C10 | Конденсатор | 470u 16v | 2 | D=8 | Поиск в магазине Отрон | В блокнот | |
| C5 | Конденсатор | 2200u 6.3v | 1 | D=10mm | Поиск в магазине Отрон | В блокнот | |
| Диоды и светодиоды | |||||||
| VD1 | Диод Шоттки | BAS85 | 1 | SOD-80 SMD | Поиск в магазине Отрон | В блокнот | |
| LED1, LED2 | Светодиод | RED 1.8…2v | 2 | 1206 SMD | Поиск в магазине Отрон | В блокнот | |
| Транзисторы | |||||||
| VT2, VT5, VT6, VT7, VT10, VT13, VT14, VT18 | Биполярный транзистор | BC847 | 8 | MMBT5551 | Поиск в магазине Отрон | В блокнот | |
| VT1, VT3, VT4, VT8, VT9, VT11, VT12, VT17 | Биполярный транзистор | BC857 | 8 | MMBT5401 | Поиск в магазине Отрон | В блокнот | |
| VT16, VT20 | Биполярный транзистор | КТ814Б | 2 | BD136/BD140 | Поиск в магазине Отрон | В блокнот | |
| VT15, VT19 | Биполярный транзистор | КТ815Б | 2 | BD137/BD139 | Поиск в магазине Отрон | В блокнот | |
| Клеммы | |||||||
XT1. ..XT5 | Клемма | 6.3мм ножевая | 5 | Поиск в магазине Отрон | В блокнот | ||
| Добавить все | |||||||
Скачать список элементов (PDF)
Теги:
- УНЧ
- УНЧ для наушников
- Sprint-Layout
Лучших усилителей для наушников (2023) + ЦАП’ы
В этот ТОП усилителей для наушников вошли достойные внимания стационарные модели. Они небольшие, можно сказать, переносные, но не портативные. Без углубления в аудиофилию. Лучшие усилители для наушников, представленные ниже, в основном недорогие по меркам сегмента, но с оправданной ценой.
Сейчас ЦАП для наушников уже почти не выделяется отдельно. Он уже встроен в усилитель. ЦАП-усилитель для наушников. 😉 Для аудиофилии – это неправильно, но для большинства пользователей – наоборот, удобнее. Наш рейтинг усилителей для наушников состоит из моделей с встроенным ЦАПом, им нужен только источник музыки без дополнительных устройств.
А источником часто выступает компьютер. Почти каждая модель в рейтинге – усилитель наушников для ПК, то есть её можно без проблем подключить к компьютеру. Или она специально для того разработана.
🏆 Рейтинги по теме:🎚️ Какой усилитель для наушников выбрать?
Выбор усилителя для наушников упрощается, если немного вникнуть в основные понятия и характеристики. Так проще понять какой усилитель для наушников подойдёт именно вам. Ниже основные параметры, на которые нужно обращать внимание, вкратце.
- Классы. Разделение по техническим особенностям.
A, B, AB, C, D и другие. A – лучший по звуку и самый дорогой. Кроме D – все аналоговые. Лучший ЦАП-усилитель для наушников – всегда класса A. Но не всем и не всегда это нужно. - Маркетинговые классы. Hi Fi и Hi End. Не имеют реальных технических различий. Hi Fi – хороший звук. Hi End – ещё лучше, скорее всего. Но соотношение цена\качество хуже. Подробнее – в конце рейтинга. ⬇️
- Типы. Ламповые, транзисторные и гибридные. Усилитель на транзисторе для наушников – самый оптимальный выбор. Особенно для новичка. Подробности. ⬇️
- Важные характеристики. Мощность, диапазон рабочих нагрузок, минимальное сопротивление, коэффициент искажений. Особенно полезно разобраться в них, если заказываешь усилитель для наушников с Алиэкспресс. Или ещё откуда-то без прослушки. Усилитель для высокоомных наушников может плохо справляться с низкоомной нагрузкой и так далее. Подробности. ⬇️
- Входы-выходы.
Перед покупкой важно понимать, к чему будет подключаться усилитель. Если нужен, например, усилитель для 2 наушников, то важно выбирать именно среди моделей с 2 наушниковыми выходами. Будет работать от ПК? Нужен вход USB. ЦАП для наушников планируется купить отдельно? Нужны аналоговые входы. И так далее. Подробности. ⬇️
- Цена. Не может служить однозначным индикатором того, какой усилитель для наушников (для ПК, домашней системы, с Алиэкспресс и т.д.) лучший, но поможет примерно ориентироваться. 80-100$ – бюджетные, но хорошие. 200-250$ – оптимальный вариант вне аудиофилии. И дальше чем дороже, тем лучше. Подробности. ⬇️
- Важно попробовать послушать усилитель перед покупкой. Во многих магазинах или на вторичке это легко сделать. Слушать стоит на тех наушниках, для которых усилитель подбирается. У некоторых моделей получается особая синергия. А некоторые не подходят друг другу, несмотря на правильные характеристики.

ТОП-5: Лучших усилителей для наушников – Рейтинг 2023:
| Модель | Описание | |
|---|---|---|
| 1. Beyerdynamic A 2 1400$ | Лучший усилитель для наушников до 1500$: высококачественный, класса А; | |
| 2. Fostex HP-A3 280$ | Лучший ЦАП для наушников до 300$: транзисторный стационарный усилитель; | |
| 3. Fiio Olympus 2-E10K 80$ | Лучший USB усилитель для наушников до 100$: внешний усилитель Fiio; | |
| 4. Sennheiser GSX 1000 225$ | Хороший усилитель для наушников от Sennheiser: игровой DAC для компьютера; | |
| 5. S.M.S.L M6 220$ | Лучший усилитель для наушников до 220$: с Алиэкспресс для ПК; | |
Лучший усилитель для наушников до 220$, с Алиэкспресс — для ПК
S.
M.S.L M6 – лучший усилитель для наушников до 220$. Классический скромный но приятный дизайн, неплохие возможности по коммутации и отличный за свои деньги звук. Этот ЦАП-усилитель для наушников звучит детально, натурально, можно сказать, винтажно.
Подача довольно мягкая с акцентом на мидбас. Подъём в этом сегменте небольшой, нельзя сказать, что бас что-то закрывает. Разрешение и динамический диапазон показывают, что это далеко не самый простой усилитель наушников для ПК.
- S.M.S.L M6 – лучший усилитель для наушников с Aliexpress
Хороший усилитель для наушников от Sennheiser — DAC для компьютера
Sennheiser GSX 1000 – хороший усилитель для наушников от Sennheiser. Качественная геймерская модель: интересный дизайн, богатый функционал и довольно неплохой звук. Управление тут сенсорное (кроме регулятора уровня голоса в чатах), подключение и питание по USB, установка драйверов не требуется.
Простенький и красивый игровой усилитель для наушников Sennheiser.
Звук лучше интегрированных чипов (в ПК), но не кардинально. Есть фирменная технология виртуального 7.1 звука. Работает неплохо, динамический диапазон большой: все звуки в играх слышны и позиционируются хорошо. Этот DAC усилитель для наушников – стильная замена встроенной звуковой карте для геймеров.
- Купить Sennheiser GSX 1000 в официальном магазине
Лучший USB усилитель для наушников до 100$ — внешний Hi-Fi усилок от Fiio
Fiio Olympus 2-E10K – лучший USB усилитель для наушников до 100$. Он буквально поместится в карман. При таких размерах этот усилитель для наушников Fiio умеет выводить звук не только на наушники, но и по через коаксиальный разъём, и даже в обход усилителя через линейный выход. Подключение и питание, естественно, по USB. Этот внешний усилитель для наушников создан, чтобы заменить штатную аудио-карту у компьютера или ноутбука и с этой целью справляется.
Ничего сверхъестественного, но в меру детально, без ярко акцентированного баса (как бывает у недорогих решений), общий почерк скорее нейтральный.
Это не Hi Fi усилитель для наушников в полном смысле этого слова, но цену оправдывает.
Лучший ЦАП для наушников до 300$ (транзисторный) — стационарный усилитель
Fostex HP-A3 – лучший ЦАП для наушников до 300$ (транзисторный). Питание по USB, малые размеры и вес указывают, что это что-то большее, чем просто стационарный усилитель для наушников. Его можно брать с собой по мере необходимости, даже на работу. Достаточно подключить к компьютеру и можно слушать, установка дополнительных драйверов не требуется.
Это, конечно, усилитель для наушников на транзисторах, не на лампах. 😉 Внутри установлен неплохой ЦАП, поддерживаются аудио-файлы PCM до 96 кГц/24 бит. Нативного DSD нет. Звучит комбайн очень приятно: детально, натурально, можно сказать, линейно. Создаёт не очень широкую, но весьма хорошо «прорисованную» виртуальную сцену.
- ЦАП для наушников Fostex HP-A3 на сайте производителя
Лучший усилитель для наушников до 1500$ — высококачественный, класса А
Beyerdynamic A 2 – лучший усилитель для наушников до 1500$.
Дорогая и качественная модель. Этот усилитель класса А для наушников легко справится с высокоомной нагрузкой: при 600 Ом может выдать комфортные 100 мВт на канал. 2 разъёма RCA на вход, 2 «джека» 6,3 мм на наушники и даже линейный выход.
Звук этот высококачественный усилитель наушников выдаёт точный, «хлёсткий: фирменный, с отличным объёмом и динамикой. Разрешение и натуральность на топовом уровне. А за дизайн производитель получил престижную награду в 2014 году.
🎛️ Усилители для наушников — классы и маркетинг
Попробуем разобраться с маркетинговыми названиями, чаще всего применяемыми к усилителям. Есть несколько классов (A, B, AB, C, D и другие) и пара чисто маркетинговых (в том плане, что нет точных технических различий) классов: Hi Fi и Hi End.
Когда говорят о высококачественных усилителях, чаще всего имеют в виду класс А, что же это такое? Если опустить часть технических подробностей, можно сказать, что усилители для наушников этого класса дают минимум нелинейных искажений (THD и IMD), на номинальной и малой мощности.
Основная проблема усилителей – собственно, усиливать сигнал, не привнося в него искажений. Для этого модели класса А держат транзисторы (лампы) всё время «приоткрытыми», даже когда сигнал на них не идёт. То есть, усиливают звук на линейном участке вольтамперной характеристики, if you know what i mean © 😀
То есть усилители класса А действительно обеспечивают наилучшее качество звука. Но есть у них и минусы: низкий КПД (всего 15-30%), следовательно, сильный нагрев, высокие токи покоя и неэкономичное энергопотребление. Да, и они обычно огромные и тяжёлые, если собраны на высококачественных элементах. 85 кг – не предел. 😆
Остальные классы – компромиссные решения между привносимыми искажениями и КПД. Наиболее распространены усилители мощности для наушников класса AB. У них относительно высокий КПД (в районе 50%) и низкие искажения.
Усилители класса D называют цифровыми, это устоявшийся термин (когда все остальные – аналоговые), но с точки зрения радиотехники логичнее назвать их импульсными.
Не думаю, что в рамках данной статьи стоит углубляться в «такие дебри». Если стоит, напишите, пожалуйста, об этом в комментариях. 😉
Если классы усилителей для наушников – это вполне технические понятия, имеющие под собой реальные основы, то Hi Fi и Hi End ничем не разграничены, кроме цены и маркетинговых лозунгов. Считается, что Hi FI – это начальный уровень реально хорошего звука, а Hi End – высший.
Но по факту нет никаких технических документов разграничивающих (да что там, упоминающих) эти понятия. Можно только быть уверенным, что Hi End – это очень дорогие решения. А Hi Fi – подешевле.
Можно считать, что если усилитель звука для наушников заявлен, как Hi Fi, то, скорее всего, он реально качественный. А если Hi End – наверняка ещё более качественный, но, почти на 100%, ощутимо переоценённый (в прямом смысле).
🎶 Типы усилителей для наушников – ламповые, транзисторные, гибридные
По названию понятно, что ламповые усилители содержат в схеме лампы, транзисторные – транзисторы, а гибридные – и то, и другое.
Есть и другие типы (подтипы) наушниковых усилителей, но остановимся именно на этих трёх, как самых распространённых.
Ламповые
Принципиальная схема лампового усилителя для наушников
Ламповый усилитель для наушников был изобретен первым (в начале XX века). Такие модели дают более сглаженный звук, тот самый, который называют «тёплым ламповым» и «аналоговым». Обычно рассчитаны на работу с высокоомными наушниками, так как могут выдать большую мощность. А вот с низкоомной нагрузкой справляются хуже.
Из минусов: высокий нагрев и энергопотребление, необходимость ухода за лампами, особенно, если они установлены снаружи корпуса (что чаще всего и встречается). Из плюсов, кроме звукового почерка, – эстетическая красота, особенно в темноте. 😉
Не будем опускаться до бесконечного спора, какой звук лучше, ламповый или транзисторный. 😛 Тем более, что сейчас много «псевдо-ламповых» моделей, которые только имитируют тот «аналоговый» звук, путём сглаживания ВЧ и динамических пиков.
Транзисторные
Принципиальная схема транзисторного усилителя для наушников
Транзисторные усилители были разработаны в конце 1940х годов. Они хорошо работают с низкоомными наушниками, могут точно воспроизводить сигнал без всякого «окраса», имеют, в общем случае, меньшие габариты.
Но у них нет той ламповой «магии», как, собственно, и ламп. 🙂 Несмотря на то, что транзисторные усилители для наушников сейчас более распространены, но ламповых производится и продаётся всё ещё очень много.
Гибридные
Принципиальная схема гибридного усилителя для наушников
Гибридный усилитель для наушников объединяет в себе, до определённой степени, и достоинства и недостатки двух других типов. Эти модели хорошо справляются с низкоомной нагрузкой (для таких наушников чаще всего и используются), дают некий окрас, но лампы греются и энергопотребление у них выше, чем у чисто транзисторных.
Сказать, что тот или другой тип звучит однозначно лучше – нельзя.
Вкусы у всех разные, да и подача (несмотря на тип) может отличаться. Если есть возможность, надо обязательно слушать возможные варианты на тех наушниках, к которым усилитель приобретается.
⚙️ Характеристики усилителей для наушников
Первое и главное: усилитель нужно подбирать под конкретную модель или ассортимент наушников. В идеале отслушать все возможные связки на знакомом материале и решить. Благо, в сфере стационарных усилителей (особенно высокого уровня и на вторичке 😉 ) это чаще всего не проблема.
Мощность усилителя для наушников. Усилитель и наушники должны быть согласованы по мощности\сопротивлению. Этот параметр у качественного усилителя указан всегда. Но обычно – только на минимальную нагрузку (сопротивление). Сопротивление разных моделей наушников варьируется в очень широких пределах: от 2-3 Ом (но это, обычно не домашние) до 600 Ом и, вроде бы, даже больше.
В идеале мощность на канал должна составлять 120-200 мВт при заданном сопротивлении.
При этом искажения не должны быть больше 0,01%. Например, усилитель выдаёт 170 мВт при нагрузке 250 Ом, это значит, что наушники с таким сопротивлением он «раскачает» как по громкости, так и по качеству.
Если производитель не даёт показателей мощности на сопротивление ваших наушников, то можно только попытаться посчитать (если есть данные по току) или слушать. Ну или «прикидывать». Например, тот же усилитель (170 мВт на 250 Ом), скорее всего, раскачает и 600 Ом, если собран из качественных элементах.
Некоторые усилители лучше работают с высокоомной нагрузкой, другие – с низкоомной. А у части моделей есть отдельные выходы под разный диапазон сопротивлений. Это обычно высококлассные варианты.
Важно чтобы минимальное рабочее сопротивление усилителя было ниже или равно сопротивлению ваших наушников. Иначе будет много искажений и опасность повредить каскад. Желательно чтобы максимальное выходное сопротивление было не меньше, чем у наушников, либо будет тихо.
В этой статье часто используются термины «высокоомные» и «низкоомные» наушники. А что это, собственно, значит? 😆 Среди домашних полноразмерных наушников условно принято считать низкоомными те модели, сопротивление которых ниже или равно 100 Ом. Более «тугие» – высокоомные.
Конечно, о итоговой громкости наушников нельзя судить только по сопротивлению и выходной мощности усилителя. Надо принимать во внимание и чувствительность наушников. Но это уже ближе к наушниковой теме. 😉
По большому счёту, остальные указываемые производителем характеристики (частотный диапазон, коэффициент искажений и так далее) – больше для справки, чем для реальной помощи в выборе. Частоты всегда попадают в слышимый диапазон (20-20000 Гц), а искажения: чем меньше, тем лучше (начиная с 0,01% при минимальной нагрузке).
🔌 Возможности подключения
При выборе усилителя для наушников важную роль играют возможности коммутации.
Хорошо, если есть несколько вариантов «на вход» (RCA, оптика, USB) и «на выход» (несколько разъёмов для наушников, разные виды: jack, mini-XLR, линейный выход, выход на колонки).
Это зависит от нужд, для которых усилитель и подбирается. Но определиться с этим лучше перед покупкой. 😉
💸 Цена на усилители для наушников
Цена в случае усилителей мощности для наушников не может служить однозначным показателем качества. Есть только базовые понятия:
- Цена качественного стационарного усилителя для наушников начинается от 80-100$. Самые универсальные более-менее бюджетные варианты стоят 200-250$.
- До 1500-1700$ прямая зависимость между ценой и качеством более-менее прослеживается.
- Лучшие усилители для наушников дороже 1700$ при увеличении цены имеют не такую ощутимую (иногда и вовсе призрачную) прибавку в качестве. Такие модели стоит рассматривать только разбирающимся в теме аудиофилам со стажем. 😎
Схема усилителя для наушников на 3 транзисторах
by Munnaza Malik
14 593 просмотраУсилитель для наушников — это относительно маломощный усилитель, который усиливает низковольтный аудиосигнал от устройства-источника (будь то проигрыватель, ноутбук или смартфон) до достаточного уровня, чтобы он преобразовывался (или преобразовывался) в звуковые волны. динамиками внутри наушников. Он работает как усилители, которые питают полноразмерные динамики, но также работают в более низком масштабе. В этом проекте мы собираемся построить простую схему усилителя для наушников, используя несколько транзисторов.
Схема усилителя для наушников является неотъемлемой частью производства и записи средств массовой информации. Они маленькие, простые в использовании, имеют дизайн и низкое энергопотребление.
Buy From Amazon
Hardware Components
The following components are required to make Headphone Amplifier Circuit
| S.No | Component | Value | Qty |
|---|---|---|---|
1.![]() | Breadboard | 1 | |
| 2. | Battery | 9v | 1 |
| 3. | Ceramic Capacitor | 1uF | 1 |
| 4. | Resistors | 100K,68K, 10K, 4,7K, 3,3 кОм, 2,2K, 1,5K, 330 Ом | 1 |
| 5. | Полярные конденсаторы | 470 мкл, 100 мкф | 1, 1 |
| 334. | 1, 1 | ||
| 3334. | 300343434 30034343434 30034343434 300343434343434 3003434343434 30034 3003434343434343434343434343434 3.3 1. | 2 | |
| 7. | BC239 NPN transistor | 1 | |
| 8. | Mic | 1 | |
| 9. | Audio Jack | 1 |
BC237 Распиновка
Для подробного описания цоколевки, размеров и технических характеристик загрузите техническое описание BC237.
Схема усилителя для наушников
Принцип работы
Эта схема работает в два этапа: предварительное усиление и усиление. Вход поступает через ПК, ноутбук или смартфон, а выход подается на наушники через гнездовой порт. Конденсатор (1 мкФ) блокирует постоянную составляющую, пропуская переменную составляющую и достигая каскада предварительного усиления.
Транзистор Q1 (BC239C) предусилитель входящего звука, Транзистор Q1 настраивается как функция смещения коллектор-база путем подключения сопротивления 68 кОм. Этот резистор обеспечивает отрицательную обратную связь для транзистора Q1. Выход Q1 достигает основания Q2 , выступая в качестве входного управляющего сигнала. После предварительного усиления аудиосигнал дополнительно усиливается Q2 (BC337) и Q3 (BC237) перед подачей на выходные динамики (наушники). Эта схема должна работать от напряжения питания 3В-5В.
Приложения
- Обычно используется для управления и улучшения качества звука в наушниках с относительно низким импедансом.
- Также используется в качестве выходного каскада для предусилителей в сочетании с активными громкоговорителями.
- Также используется для усиления выходного сигнала сабвуфера или динамика.
Похожие сообщения:
3-транзисторный усилитель для наушников | diyAudio
# 18
- # 18
Уважаемый cumbb,
извините, может это мой плохой английский, но я не понял половину ваших предложений (может больше)! Можете ли вы уточнить, что вы предлагаете?
А что именно вы имеете в виду, говоря «не использовать БП с разделением каналов»? Если вы имеете в виду один трансформатор и один мостовой выпрямитель/фильтр, моя установка работает именно так.
Если вы имеете в виду один регулятор для обоих каналов, как это поможет?
# 19
- # 19
В качестве эксперимента я попытался бы подать питание от эмиттера Q1 к базе Q3 с помощью соответствующего резистора (превратить Q3 в активный источник тока) и добавить обратную связь по току от базы Q2 к эмиттеру Q1.
При наличии обратной связи R5/R6, конечно, придется пересчитать.
#20
- #20
Версия 3-бета
Привет всем,
Просто чтобы продвинуться вперед, есть также схема третьего поколения. Я смоделировал, но не успел собрать : может поможет, может нет. Но, так как нить ожила, я решил поделиться ею со всеми. Основное изменение: я решил, что входной конденсатор C2 был глупой идеей, поэтому я его убрал. Это улучшает THD (теперь имитируется на уровне 0,15% при почти полной громкости).
Я не думаю, что эти изменения улучшат шум, а я, возможно, ухудшил его (точно не узнаю, пока не соберу его). Как уже указывали другие, источником шума, по-видимому, являются резисторы базы и эмиттера Q1.
Текущий каскад усиления (Q2, Q3) вносит незначительный вклад в шум, но я все равно добавил C4, чтобы уменьшить его шумовую полосу на всякий случай. Значение C4 не критично, но, вероятно, чем больше, тем лучше.
Ограничение, с которым я столкнулся, заключается в том, чтобы правильно нагрузить вход без использования абсурдных величин тока холостого хода через Q1. R6 должен быть в диапазоне 20-50 Ом, чтобы снизить ток. Это дает консервативный входной импеданс 2k-5k для Q1. R2||R3 должен быть меньше, скажем, 200-500 Ом, но если он слишком мал, C1 должен стать очень большим, иначе вы потеряете басовый отклик. R2||R3 также является входным сопротивлением усилителя, поэтому, если оно слишком мало, у вашего источника могут возникнуть проблемы с управлением усилителем.
Несколько человек предложили добавить текущую обратную связь, и, возможно, сегодня я просто туплю, но я не понимаю, как это реализовать и почему это поможет. Усиление по напряжению составляет всего 10 дБ, так что в качестве обратной связи особо нечего дать.
Более того, после Q1 все движется синфазно, поэтому все, что я пробовал в Spice, либо дает положительную обратную связь (бесполезно), либо не влияет на результат (тоже бесполезно).
Добавление большего количества транзисторов (активная нагрузка для Q1 и т. д.), как предлагают другие, безусловно, помогло бы, но это противоречит идее создания простого 3-транзисторного усилителя. Например, с четырьмя транзисторами можно построить уменьшенный JLH.
Последнее замечание для всех, кто собирает это: я предлагаю заменить R2/R3 и R7/R8 переменными резисторами, пока вы не будете довольны уровнями напряжения. Без обратной связи и с низким коэффициентом усиления усилитель работает очень стабильно, так что поставьте его на макетную плату и поэкспериментируйте с ним, пока не будете довольны. R2/R3 должны быть установлены так, чтобы максимизировать динамический диапазон Q1. R7/R8 устанавливает ток через Q3. Продолжайте уменьшать его до тех пор, пока вы не начнете клипировать (исчерпать ток) на максимальной громкости.


25Вт
..6,3mm
..XT5
A, B, AB, C, D и другие. A – лучший по звуку и самый дорогой. Кроме D – все аналоговые. Лучший ЦАП-усилитель для наушников – всегда класса A. Но не всем и не всегда это нужно.
Перед покупкой важно понимать, к чему будет подключаться усилитель. Если нужен, например, усилитель для 2 наушников, то важно выбирать именно среди моделей с 2 наушниковыми выходами. Будет работать от ПК? Нужен вход USB. ЦАП для наушников планируется купить отдельно? Нужны аналоговые входы. И так далее. Подробности. ⬇️



