Как собрать миллиомметр в домашних условиях. Какие компоненты понадобятся для создания прибора. Как калибровать и использовать самодельный миллиомметр. Какие преимущества дает использование 4-проводной схемы измерения.
Зачем нужен миллиомметр радиолюбителю
Миллиомметр — это специализированный прибор для измерения очень малых электрических сопротивлений, обычно менее 1 Ома. Такой прибор необходим во многих областях радиолюбительства и электроники:
- Измерение сопротивления обмоток трансформаторов и электродвигателей
- Проверка качества контактов и соединений
- Измерение сопротивления шунтов для амперметров
- Определение длины проводников
- Поиск межвитковых замыканий в катушках
Обычные мультиметры не позволяют измерять сопротивления менее 0,1-1 Ом с достаточной точностью. Поэтому для радиолюбителя полезно иметь в арсенале самодельный миллиомметр.
Принцип работы миллиомметра
Принцип действия миллиомметра основан на косвенном измерении малого сопротивления. Через измеряемый резистор пропускается стабильный ток известной величины, а затем измеряется падение напряжения на нем. Зная ток и напряжение, можно рассчитать сопротивление по закону Ома:

R = U / I
где R — измеряемое сопротивление, U — падение напряжения, I — ток через резистор.
Таким образом, миллиомметр состоит из двух основных частей:
- Источник стабильного тока
- Высокоточный вольтметр для измерения малых напряжений
Схема самодельного миллиомметра
Рассмотрим простую схему миллиомметра, которую можно собрать своими руками:
«`text +9V | R1 | +-+ +——|+\ | | \ | OP1 \ | | \ R2 | OP2 | +—-| | | | | OP3 | | +——| | | |- | | +-+ | | | | | GND | | Rx Vout | GND «` Основные компоненты схемы:- OP1-OP3 — операционный усилитель LM324
- R1 — резистор 1 кОм
- R2 — подстроечный резистор 10 кОм
- Rx — измеряемое сопротивление
Принцип работы:

- OP1 и R1 образуют источник стабильного тока около 1 мА
- Этот ток протекает через измеряемое сопротивление Rx
- OP2 и OP3 образуют дифференциальный усилитель, измеряющий падение напряжения на Rx
- Выходное напряжение Vout пропорционально сопротивлению Rx
Сборка миллиомметра
Для сборки миллиомметра по данной схеме потребуются следующие компоненты:
- Печатная плата
- Микросхема LM324
- Резисторы (1 кОм, 10 кОм)
- Подстроечный резистор 10 кОм
- Конденсаторы (100 нФ, 10 мкФ)
- Батарейка 9В или блок питания
- Измерительные щупы
- Корпус
Порядок сборки:
- Изготовьте печатную плату по схеме
- Припаяйте все компоненты согласно схеме
- Подключите питание и измерительные щупы
- Поместите схему в подходящий корпус
Калибровка миллиомметра
Для точных измерений миллиомметр необходимо откалибровать. Порядок калибровки:
- Подключите к щупам эталонный резистор 1 Ом
- Подстроечным резистором R2 добейтесь показаний 1.000 В на выходе
- Проверьте показания на резисторах 0.1 Ом и 10 Ом
- При необходимости повторите калибровку
После калибровки показания вольтметра будут соответствовать измеряемому сопротивлению в Омах.
Использование 4-проводной схемы измерения
Для повышения точности измерений малых сопротивлений рекомендуется использовать 4-проводную схему подключения:
«` «`Преимущества 4-проводной схемы:
- Исключается влияние сопротивления соединительных проводов
- Повышается точность измерения очень малых сопротивлений
- Уменьшается влияние переходных сопротивлений контактов
При использовании 4-проводной схемы ток подается через одну пару проводов, а напряжение измеряется другой парой непосредственно на измеряемом сопротивлении.
Практическое применение самодельного миллиомметра
Собранный своими руками миллиомметр можно использовать для решения различных практических задач:
- Измерение сопротивления обмоток трансформаторов и дросселей
- Проверка качества паяных и болтовых соединений
- Поиск межвитковых замыканий в катушках индуктивности
- Измерение сопротивления шунтов для амперметров
- Определение длины медных проводников по их сопротивлению
- Измерение сопротивления коллекторных пластин электродвигателей
При работе с миллиомметром важно соблюдать меры предосторожности:
- Не подавать на вход напряжение выше 5 В
- Не измерять сопротивление во включенных цепях
- Соблюдать полярность подключения при 4-проводном методе
Преимущества самодельного миллиомметра
Изготовление миллиомметра своими руками имеет ряд преимуществ:
- Низкая стоимость по сравнению с готовыми приборами
- Возможность адаптации под конкретные задачи
- Понимание принципов работы измерительной техники
- Развитие навыков конструирования электронных устройств
- Возможность модернизации и улучшения конструкции
При этом самодельный прибор по точности может не уступать промышленным образцам при правильной сборке и калибровке.
Часто задаваемые вопросы о миллиомметрах
Какой диапазон измерений у самодельного миллиомметра?
Типичный диапазон измерений составляет от 1 мОм до 10-100 Ом. Нижний предел ограничен точностью схемы, верхний — током источника.
Какая точность измерений достижима?
При тщательной сборке и калибровке можно достичь точности 1-2% в диапазоне 10 мОм — 10 Ом.
Можно ли измерять сопротивление во включенных цепях?

Нет, это может повредить прибор. Измерения проводятся только на обесточенных цепях.
Требуется ли периодическая калибровка?
Рекомендуется проверять калибровку раз в несколько месяцев с помощью эталонных резисторов.
Заключение
Самостоятельное изготовление миллиомметра — увлекательный проект для радиолюбителя. Он позволяет получить полезный измерительный прибор и углубить понимание принципов электрических измерений. При аккуратной сборке и калибровке самодельный миллиомметр может успешно применяться для решения многих практических задач.
Все своими руками Миллиомметр | Все своими руками
Диапазон измеряемых на практике сопротивлений условно делят на три части: малые сопротивления (менее 10 Ом), средние сопротивления (от 10 Ом до 1 МОм) и большие сопротивления (более 1 МОм). Эти границы достаточно приблизительны и могут различаться. Наиболее распространенные аналоговые и цифровые тестеры и мультиметры предназначены, в основном, для измерения средних сопротивлений. Однако необходимость измерения малых сопротивлений (менее 1 Ом) возникает достаточно часто, например, при проверке обмоток трансформаторов, контактов реле, шунтов и др.
«Измерение сопротивлений основано на преобразовании их величины в ток или напряжение, поэтому при малом сопротивлении получается небольшое падение напряжения либо ток мало отличается от режима короткого замыкания. Если увеличить измерительный ток, на измеряемом сопротивлении может рассеиваться недопустимо большая мощность, в результате чего может «сгореть» резистор. Кроме того, за счет нагрева резистора меняется его сопротивление, что приводит к дополнительной погрешности измерения (температурная погрешность)».
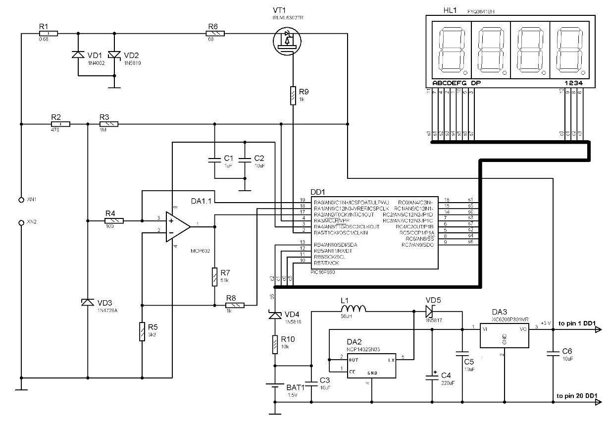
Ну с температурной погрешностью и со сгоранием в нашем случае мы повременим, так как в основном резисторы, сопротивление которых будем измерять, изготавливаются из проволоки. Теперь немного посчитаем. В приборе, схему которого я хочу предложить используется два режима измерения сопротивления. При стабильном токе в 1А (шкала 1 деление = 0,002 Ом) и при стабильном токе 0,1А (шкала 1 деление = 0,02 Ом). Это для головки показанной на фото 1. Как видно из фото, измерительная головка имеет ток полного отклонения 100мкА. Цена маленького деления — 2мкА.
И так, при токе в 0,1А прибор будет измерять сопротивление с 0,02 Ома до 1-го Ома. Т.е. отклонение стрелки на последнее деление шкалы будет соответствовать одному Ому. Допустим меряем 1 Ом. Р=I2•R. Мощность выделяемая на измеряемом резисторе будет равна 0,01Вт. Теперь посчитаем мощность, которая может выделиться на измеряемом резисторе сопротивлением 0,1 Ом при токе 1А.
Р = 1•1•0,1 = 0,1Вт = 100мВт. Так что конец Света отменяется. Ток в 1А и 0,1А я выбрал для простоты расчетов, нам же потребуется ток немного другой величины – это связано с конкретным сопротивлением рамки измерительной головки. Стабилизация тока в схеме осуществляется транзистором VT1 TIP107 и микросхемой DA2 К153УД2. Выбор этой микросхемы связан с ее возможностью работать при входных напряжениях близких к напряжению питания. Транзистор TIP107 можно заменить на КТ973 с любой буквой. Принцип работы приборчика, как вы уже догадались, заключается в измерении падения напряжения на измеряемом сопротивлении при прохождении через его определенного стабильного тока. Какой ток нам нужен на самом деле? Сопротивление рамки у моего измерительного прибора равно 1200Ом, ток полного отклонения – 0,0001А, значит, если мы будем использовать эту головку в качестве вольтметра, нам потребуется подать на ее напряжение величиной = U = I•R = 0,0001• 1200 = 0,12В = 120мВ для отклонения стрелки на последнее деление шкалы.
Идем дальше. Схема собрана. Перед первым включением тумблер SB1 надо разомкнуть, а резистор R2 выставить в среднее положение (резистор подстроечный многооборотный). Выходные клеммы прибора замкнуты контактами кнопки SB2. Головка пока не подключена. Параллельно резистору R4 = 1Ом подключаем мультиметр, включаем питание и резистором R2, выставляем на нем напряжение примерно 1,2В, что будет соответствовать току, проходящему через него, величиной в 1,2А. Подключаем к клеммам резистор величиной 1Ом, нажимаем на кнопку SB2 – падение напряжения на резисторе R4 не должно измениться, это будет говорить о том, что стабилизатор тока работает.
Теперь подключаем эталонный резистор величиной 0,1 Ома. Я брал резистор С5-16МВ1 с процентным отклонением в 1%. Этого для радиолюбителя вполне достаточно. Я думаю, что многие из вас, так же как и я, вряд ли обращают внимания на процентное отклонение сопротивления используемых резистор, да если оно еще и закодировано латинскими буквами. Далее подключаем головку, опять жмем на кнопку «Измерение» и резистором R2 уже окончательно точно выставляем стрелку прибора на последнее деление шкалы. Это мы настроили предел измерения от 0,002 Ома до 0,1 Ома. После этого замыкаем тумблер SB1 и резистором R3 выставляем напряжение на резисторе R4 равное примерно 0,12В, что соответствует току стабилизации 0,12А. К клеммам подключаем якобы эталонный резистор 1 Ом, нажимаем на кнопку «Измерение» и опять же резистором R3 устанавливаем стрелку на последнее деление. Получили предел измерения от 0,02 Ома до 1 Ома. На этом регулировка закончена.
При сборке прибора транзистор VT1 и микросхему DA1 обязательно установите на радиаторы.
На таком радиаторе, что показан на фото2, микросхема нагревается до температуры +42С при работе с током 1А. Контакты кнопки «Измерение» должны выдерживать с лихвой ток 1А. От качества этой кнопки напрямую зависит суровая жизнь измерительной головки. Если каким либо образом нарушится контакт, а к клеммам в это время не будет подключен измеряемый резистор, то все напряжение 5В попадет на головку. Операционный усилитель, резисторы и конденсатор установлены на небольшой печатной плате, остальные детали соединены проводниками. В качестве сетевого трансформатора можно применить ТВК -110Л1 от старых телевизоров. Правда придется в нем заменить провод вторичной обмотки на ток 1,2А. Как рассчитать диаметр провода можно посмотреть здесь. Есть еще одна возможность улучшить прибор – сделать его приставкой к цифровому мультиметру — использовать мультиметр вместо измерительной головки, тогда на пределе измерения напряжения оного — 200мВ, можно будет измерять сопротивление резисторов… сейчас посчитаем.
Работаем со стабильным током 0,1А, который протекает по измеряемому резистору. Мультиметр показывает 1мВ = 0,001В, значит сопротивление резистора будет равно R = U/I = 0,001В/0,1А = 0,01 Ом. Для тока 1А и при показаниях мультиметра опять таки же 1мВ, сопротивление измеряемого резистора будет = 0,001/1 = 0,001Ом. У меня мультиметр измеряет напряжение до 0,1мВ, значит я могу измерять сопротивления до 0,0001 Ома. К недостаткам этого прибора можно отнести неудобство пользования. Им нельзя например замерить активное сопротивление обмотки двигателя или трансформатора на предмет межвиткового замыкания, потому как нет щупов. Ну все равно во многих случаях он может быть полезен. Успехов всем. До свидания. К.В.Ю. Скачать рисунок печатной платы.
Миллиомметр (1937 Загрузок)
Просмотров:28 797
Метки: Миллиомметр
Миллиомметр схема
Занимаясь недавно отладкой своей схемы, я обнаружил короткое замыкание слоя питания на землю.
Миллиомметра или тестера с эквивалентными возможностями для поиска коротких замыканий у меня не было. Поэтому я вошел в Интернет, чтобы найти описание простого миллиомметра. Я нашел ответ в технической документации производителя, в который излагались основы четырехпроводного измерения малых сопротивлений.
Поиск данных по Вашему запросу:
Схемы, справочники, даташиты:
Прайс-листы, цены:
Обсуждения, статьи, мануалы:
Дождитесь окончания поиска во всех базах.
По завершению появится ссылка для доступа к найденным материалам.
Содержание:
- Миллиомметр
- Омметры и миллиомметры
- Зажимы (крокодилы) Кельвина. Делаем самодельный Миллиомметр.
..
- Миллиомметр схема – Миллиомметр своими руками
- Please turn JavaScript on and reload the page.
- DT-5302 миллиомметр с функцией мультиметра
- Простая схема миллиомметра
- Миллиомметр Raptor 4K – приставка к мультиметру
- ПТФ-1 – Миллиомметр цифровой
- Простая схема миллиомметра
ПОСМОТРИТЕ ВИДЕО ПО ТЕМЕ: Миллиомметр приставка с низковольтным питанием
Миллиомметр
Приветствую, Самоделкины! У большинства радиолюбителей при работе с источниками питания, очень часто возникает необходимость измерить сопротивление токовых шунтов, как самодельных, так и промышленных.
А как известно обычным мультиметром даже хорошим и достаточно дорогим невозможно измерить сопротивление менее 0,1 Ома.
Произвести замеры сопротивления любого резистора возможно при помощи лабораторного источника питания, который имеет функцию ограничения тока, мультиметра и, думаю, всем хорошо знакомого дедушки Ома, вернее его закона. Но согласитесь, не плохо бы было иметь специализированное устройство, которое без дополнительных телодвижений способно измерить сопротивление нескольких резисторов и токовых шунтов.
Само устройство получилось довольно компактным, обладает довольно высокой точностью и самое главное не зависит от сетей, так как имеет свой источник питания в лице батареи 6F22 Крона с напряжением 9В.
Такой батарейки хватит на довольно длительное время. Основа работы устройства — закон Ома. В качестве подопытного возьмем резистор с не известным сопротивлением, которое нужно измерить. Данное устройство имеет систему стабилизации тока на мА и измерительный вольтметр, который измеряет падение напряжения на подопытном резисторе.
А зная падение напряжения и ток протекающий в цепи, не составит особого труда понять, какое сопротивление имеет наш испытуемый резистор.
Конкретно в данном примере нет необходимости производить какие-либо дополнительные расчеты, так как выбран ток мА или 0,1 А , следовательно, мВ или 0,1В на вольтметре будет означать, что сопротивление испытуемого резистора 1 Ом. При показаниях 10 мВ — значение сопротивления 0,1Ом, 1 мВ — сопротивление соответственно 0,01 Ом.
Как видите все просто, привыкнуть можно достаточно быстро. Для точной работы нашего самодельного устройства нам необходим вольтметр, который способен корректно измерять очень низкие напряжения. Изначально автор планировал сделать устройство аналоговым, но измерительные головки, которые были испытаны, увы, не могли отображать такие низкие напряжения, и требовалась установка усилитель, чего делать не хотелось, так как в наличии имелся прецизионный цифровой вольтметр, его автор приобрел на широко известной китайской торговой площадке Алиэкспресс.
Данный экземпляр, по словам продавца, имеет довольно малую погрешность, которая составляет всего 0,3 процента. Но не будем доверять продавцу и произведем дополнительную калибровку именно в диапазоне до мВ. Для калибровки вольтметра на его плате предусмотрен крохотный подстроечный резистор. Сам вольтметр имеет 3 провода. Черный — это масса, желтый — измерительный плюс, красный провод — плюс питания вольтметра. Такой вольтметр можно запитать от любого источника постоянного тока с напряжением от 3,5В до 28В.
Данный вольтметр пятиразрядный и теоретически способен измерять напряжение начиная от мкВ. Но последние цифры на дисплее не стоит воспринимать всерьез, ну разве что для округления значений. Минимальное напряжение, которое вольтметр может отображать более-менее корректно начинается от 1 мВ. Из этого следует, что минимальное сопротивление, которое может измерять наш прибор составляет 0,01 Ом, или 10 мОм.
Стабилизатор тока состоит построен всего на двух компонентах, а именно из токозадающего резистора и микросхемы lm, которая в свою очередь подключена по схеме стабилизатора тока.
Для тока мА необходим резистор с сопротивлением около 13 Ом. Данный резистор на 60 оборотов, благодаря чему можно с довольно большой точностью выставить необходимое сопротивление.
Вся схема выполнена на довольно компактной печатной плате. Хотя тут запросто можно обойтись и вовсе без платы из-за минимального количества компонентов. Прибор собран, теперь необходимо произвести калибровку схемы. Для этого нам понадобится эталонный измеритель тока. В данном случае воспользуемся все тем же мультиметром в режиме амперметра, погрешность прибора в этом режиме около 1-го процента.
Подключаем все по схеме. Питание — батарея 6F22, вращаем ползунок подстроечного резистора до тех пор, пока на экране прибора не увидим значения тока равное мА. Этим вся наладка завершена, остается только зафиксировать винт подстроечного резистора. Корпус для данной самоделки автор решил напечатать на 3d принтере.
Как видим получилось не очень аккуратно, ну ладно. Теперь можно все устанавливать в корпус на свои места.
Согласитесь, неплохо правда. В итоге у нас получился компактный и к тому же портативный миллиомметр.
Точность прибора. Но при измерении сопротивлений менее 0,01 Ома и выше 0,5 Ом погрешность возрастает поскольку калибровку устройства мы производили именно на этот диапазон, но и это, согласитесь, неплохо, с учетом того, что стоимость сборки не превышает долларов.
Ну а на этом, пожалуй, пора заканчивать. Благодарю за внимание. До новых встреч! Становитесь автором сайта, публикуйте собственные статьи, описания самоделок с оплатой за текст. Подробнее здесь. Наименьший предел измерения сопротивления, имеющийся в большинстве цифровых мультиметров, составляет ом. Отсюда естественным образом следует, что точное измерение сопротивлений с меньшими значениями практически невозможно.
В качестве примера можно назвать измерение сопротивления обмоток трансформатора или подбор шунта для измерительной головоки. Выходом в создавшейся ситуации будет изготовление приставки к уже имеющемуся мультиметру.
Корпусом послужила подходящая коробочка из пластмассы. Работа схемы приставки миллиомметра основана на определении падения напряжения на предмете измерения, при протекании через него фиксированного тока. Ток формируется генератором на транзисторе. Работой транзистора управляет усилитель на микросхеме TL, которая питается стабилизированным напряжением от микросхемы 78L Предел измерений изменяется при помощи переключателя SA1.
Диод, подключённый параллельно объекту измерения предохраняет мультиметр при включении приставки без измеряемого компонента. Особо следует заметить, что кнопка SB1 включается только исключительно на время проведения измерений.
Печатная плата довольно компактная, но можно сделать её ещё меньше, особенно применив смд компоненты. Точность измерения приставкой очень даже достаточная, что позволяет решать все вопросы по измерению малых сопротивлений возникающих в процессе занятий электроникой.
Скачать архив с описанием можно по ссылке. Собрал и опробовал приставку Babay.
Понадобилось мне как-то изготовить шунт на 50 миллиОм. Но под рукой не оказалось прибора, чтобы измерить такое сопротивление. Имеющиеся в интернете схемы либо были сложны для повторения, либо это были 2-х проводные схемы, не обеспечивающие нужной точности измерений, либо нужно было подбирать какие-то детали.
Ни одна из схем меня не устроила. Как и всегда, было принято решение разработать устройство самому. Прибор выполнен как приставка к мультиметру. Он будет полезен при изготовлении шунтов, замере малых величин сопротивления.
Им можно замерить сопротивление дорожек на печатной плате, отрезка медного провода и т. Согласно расчёту, приставка позволяет измерять сопротивления от 6 миллиОм до 3 Ом. На практике были проверены резисторы от 1 миллиОм до 2,2 Ом. Поскольку требовалось разработать измерительное устройство, а не показометр, его было необходимо проверить на более точном приборе, чтобы убедится в корректности измерений. В качестве эталонного миллиомметра был использован мультиметр Agilent A, откалиброванный в соответствии с технологией производителя, в сервис-центре Keysight Technologies.
Калибровка обеспечивает погрешность измерения, не превышающую 0. С его помощью был протестирован магазин сопротивлений, которые потом были измерены данной приставкой. Тем самым точность приставки была проверена методом сравнения с эталоном. По результатам тестирования выяснилось, что несмотря на высокое качество и достаточно малую погрешность мультиметра Agilent A, его погрешности измерений 0.
Поэтому привожу результаты замеров разных резисторов, а вам оставляю возможность рассудить самостоятельно, достаточна ли точность приставки для ваших задач. В современных профессиональных мультиметрах используется 4-х проводная схема подключения измеряемой цепи, с применением зажимов Кельвина. Такое включение позволяет с высокой точностью измерять малые сопротивления, поскольку компенсирует сопротивление проводов, щупов и сопротивление контакта щупа с измеряемой цепью.
В отличие от 2-х проводной схемы, в результат измерения не вносятся значительные погрешности при измерении сопротивлений в единицы Ом, не говоря уже о миллиОмах.
Поэтому, при разработке было решено использовать именно 4-х проводную схему измерения. Для измерения сопротивления через резистор пропускается заранее известный фиксированный ток, установленный с максимально возможной точностью.
Для этого используются 2 из 4 проводов. Двумя другими проводами производится измерение падения напряжения на резисторе. Схема соединения с использованием щупов Кельвина частично компенсирует сопротивление контакта щупов с исследуемой цепью.
Для простоты преобразования Ом в Вольты, ток через измеряемый резистор был выбран 50 мА. При меньшем токе начинает появляться нежелательная погрешность, которая складывается из погрешности приставки и погрешности мультиметра.
Для подачи на измеряемый резистор фиксированной величины тока, используется схема драйвера тока. С помощью подстроечного резистора R2 устанавливается требуемый ток драйвера.
Так как при измерении малых сопротивлений падение напряжения на измеряемом резисторе мало, был использован усилитель токового шунта на микросхеме MAXT.
Он позволяет усилить напряжение на его входе ровно в 20 раз. К нему и подключается мультиметр в режиме вольтметра или милливольтметра. При отсутствии измеряемого резистора и подключенном питании на выходе приставки присутствует напряжение около 4, вольт.
Все компоненты приставки, за исключением подстроечного резистора R2, резистора R3 и разъёма mini-USB, размещены на одной стороне платы. Обратная сторона используется как экран.
Омметры и миллиомметры
Однотактный стереоусилитель на пентодах. Детекторный монитор СВ радиовещательного передатчика. Известно, что мультиметры серий Мх, DTx обладают малой погрешностью измерения напряжения постоянного тока. Очередная такая приставка — миллиомметр — представлена ниже. Второй — более простой и менее затратный — подавать больший ток например, мА и непосредственно измерять падение напряжения на резисторе.
Работа схемы приставки миллиомметра основана на определении падения напряжения на предмете измерения, при протекании через.
Зажимы (крокодилы) Кельвина. Делаем самодельный Миллиомметр…
Сайт помогает найти что-нибудь интересное в огромном ассортименте магазинов и сделать удачную покупку. Если Вы купили что-то полезное, то, пожалуйста, поделитесь информацией с другими. Также у нас есть DIY сообщество , где приветствуются обзоры вещей, сделанных своими руками. Добавь огонька в тортик. Идеальный номер два? Своими руками. Последний раз.
Миллиомметр схема – Миллиомметр своими руками
Блог new. Технические обзоры. Опубликовано: , Перейти в магазин.
Теперь для входа на форум необходимо вводить единый пароль регистрации сервисов sibnet.
Please turn JavaScript on and reload the page.
При постройке блоков питания часто возникает необходимость в измерении сопротивления токовых шунтов. Обычные мультиметры, даже дорогие, не измеряют сопротивление менее 0,1Ома. Разработанный прибор обладает довольно высокой точностью, имеет компактные размеры, питается от встроенной батареи 6F22 на 9 вольт.
Устройство состоит из источника стабильного тока, поддерживающего на выходе ток на уровне мА, и измерительный вольтметр, который измеряет падение напряжения на испытуемом резисторе. Зная падение напряжение и ток протекающий в цепи очень легко посчитать какое сопротивление имеет испытуемый резистор.
DT-5302 миллиомметр с функцией мультиметра
Цифровой миллиомметр 0, Прибор выполнен в прочном металлическом корпусе, обладает повышенной помехозащищенностью и устойчивостью к воздействию электромагнитных полей. Предусмотрена схема форсировки намагничивания объекта, что значительно снижает время замера. Вес 4,5 кг; габариты хх мм. Миллиомметр ПТФ-1 предназначен для измерений активных сопротивлений электрических цепей, преимущественно обмоток силовых трансформаторов с рабочим напряжением до кВ, а также электрических машин, генераторов и др.
Решил, в рамках своего проекта универсальной приставки для расширения возможностей цифрового мультиметра, разработать схему.
Простая схема миллиомметра
Приветствую, Самоделкины! У большинства радиолюбителей при работе с источниками питания, очень часто возникает необходимость измерить сопротивление токовых шунтов, как самодельных, так и промышленных.
А как известно обычным мультиметром даже хорошим и достаточно дорогим невозможно измерить сопротивление менее 0,1 Ома. Произвести замеры сопротивления любого резистора возможно при помощи лабораторного источника питания, который имеет функцию ограничения тока, мультиметра и, думаю, всем хорошо знакомого дедушки Ома, вернее его закона.
Миллиомметр Raptor 4K – приставка к мультиметру
ВИДЕО ПО ТЕМЕ: МИЛЛИОММЕТР своими руками
Понадобилось мне как-то изготовить шунт на 50 миллиОм. Но под рукой не оказалось прибора, чтобы измерить такое сопротивление. Имеющиеся в интернете схемы либо были сложны для повторения, либо это были 2-х проводные схемы, не обеспечивающие нужной точности измерений, либо нужно было подбирать какие-то детали. Ни одна из схем меня не устроила. Как и всегда, было принято решение разработать устройство самому.
Миллиомметр — приставка к мультиметру.
ПТФ-1 – Миллиомметр цифровой
Микроомметр МОМ и миллиомметр МОМ предназначен для эксплуатации в условиях умеренного климата, в помещениях цеховых, лабораторных и других подобного типа. Рабочие условия применения:. Температура окружающего воздуха, о C. Напряжение питания универсальное:. В результате конверсии этот прибор нашел новое гражданское применение на объектах электроэнергетики. В связи с перестроечными процессами, выпуск приборов типа ИПС был прекращен. Микроомметр МОМ и миллиомметр МОМ просты в эксплуатации, переносные с малым весом порядка 1 кг , малогабаритные с универсальным питанием: от встроенных аккумуляторов или от сети постоянного тока 12В или от сети В, 50Гц, не требуют предварительной калибровки, что существенно упрощает процесс контроля переходных сопротивлений и снижает эксплуатационные затраты.
Простая схема миллиомметра
Какой прибор можно поверить? Миллиомметр 0,4Ом Технические параметры и комплект поставки товара могут быть изменены производителем без предварительного уведомления.
Декларация о соответствии.
Новый улучшенный миллиомметр DIY V2.0 — Блог Фрэнка Милберна — Личные блоги
Миллиомметр был одним из самых популярных проектов, которые я размещал на element14, судя по просмотрам, комментариям и проявленному интересу. Благодаря модификации от shabaz (задокументировано ниже в комментариях здесь) и большой помощи с течением времени, похоже, достигнуты или очень близки к целям проекта:
- Низкая стоимость
- Двойной диапазон, охватывающий от 1 мОм до 40 Ом
- Источник питания на выбор — USB или батареи
- Датчики Кельвина (4-проводные)
- Низкий ток (от 1 до 10 мА) через тестируемое устройство (ИУ)
- Предусмотрена индикация «вне диапазона»
- Точность от 1 мОм до 1 мОм
Текущая печатная плата версии 1.3 требует подделки в некоторых частях, а документацию, размещенную во многих блогах с бесконечными комментариями, трудно понять.
Так что я поставил цель почистить его и опубликовать новую версию до конца года. Я также хотел бы добавить некоторые функции, такие как автоматический выбор диапазона и вывод микроконтроллера, иначе известные как ненужные пожелания и расползание функций. Но перед добавлением функции ползучести здесь будет задокументирован промежуточный шаг.
Схема
Пересмотренная схема имеет следующие особенности: не помогло
Пересмотренная схема версии 2.0 показана ниже:
Одна вещь, о которой я хотел бы подумать, это добавление защиты ввода, поскольку в настоящее время ее нет. С нижним пределом напряжения USB и регулятором напряжения LDO на 4,7 В запаса немного. Существует альтернативный источник напряжения (помеченный входом от батареи — это может быть что угодно), который может быть подключен пользователем в обратном направлении, или питание подается одновременно с источником USB.
Стоит ли отказываться от USB и проектировать более высокое напряжение (может быть USB-C или просто разъем) с большей защитой входа?
Корпус
Одна из уступок, на которую я пойду, чтобы приспособиться к расползанию функций, — это корпус большего размера и печатная плата. Выбран корпус Hammond 1598BHammond 1598B размером 5,287 дюйма x 5,323 дюйма (134,29 x 135,20 мм) x 51,00 мм. Его можно приобрести с торцевыми панелями из полированного алюминия или пластика. В слоты для торцевых панелей также можно установить печатную плату. Конечно, торцевые панели, напечатанные на 3D-принтере, также подойдут.
Кредит: Hammond Manufacturing
Печатная плата
Новые компоновочные и дизайнерские решения описаны ниже.
Шумные вещи и будущие цифровые вещи внизу, а аналоговые вверху. Потребляемая мощность и регулировка внизу слева. Все дорожки, входящие и выходящие из силовой секции, широко разделены землей между дорожками и чистой пластиной заземления под ней.
Секция постоянного тока расположена прямо над ней. Микросхемы разнесены, чтобы свести к минимуму влияние температуры. Панель за секцией постоянного тока и силовой секцией можно вентилировать.
Усиление дифференциального сигнала от зажимов датчика Кельвина, прикрепленных к тестируемому устройству, расположено вверху по центру. Мне любопытны мысли о расстоянии между резисторами обратной связи и подстроечными потенциометрами.
Все подключения к зажимам Кельвина, панельному измерителю и другим пользовательским интерфейсам находятся на 28-контактном разъеме справа. Между ним и усилителем зажат компаратор, определяющий, когда инструмент выходит за пределы диапазона. В будущем он будет заменен АЦП для микроконтроллера, расположенного внизу справа. Для цифровой секции можно установить отдельный заземляющий слой со звездообразным соединением.
Вид спереди с шелковым экраном:
Вид на задний план с шелковым экраном:
Все дорожки и прокладки:
Передняя медь
Задняя мед.
:
Я планирую отправить за новым набором печатных плат к середине недели, и, учитывая, что он работает, я начну работать над версией 3.0. Все мысли и предложения приветствуются. И если кто-то заинтересован в его создании и у него есть идея, дайте мне знать. Также доступны файлы KiCad.
Измерение очень малых сопротивлений путем создания собственного миллиомметра — Блоги — Виртуальный класс для университетской программы ADI
Измерение очень малых сопротивлений путем создания собственного миллиомметра типичный цифровой цифровой мультиметр с тремя с половиной разрядами имеет сопротивление 200 Ом с разрешением 0,1 Ом. Гораздо более дорогой специализированный настольный миллиомметр высокого класса будет поддерживать более низкие диапазоны и 4-проводные измерения.
Зачем тебе миллиомметр? Для тестирования и отладки кабелей, разъемов, дорожек печатных плат и других видов корпусов с низким сопротивлением.
Для измерения последовательного сопротивления силовых катушек индуктивности оно может составлять несколько десятых долей Ома. Для точных измерений таких компонентов, как переключатели и релейные контакты, вам потребуется разрешить значения сопротивления 1 Ом или меньше с разрешением в миллиомах. Контактное сопротивление из-за окисления или образования коррозии потребует значительного тока, чтобы пробить любую пленку, образовавшуюся на контактах.
Так называемая методика измерения Кельвина
«4-проводная» или методика измерения Кельвина для низкого сопротивления показана на рис. 1. Эта методика устраняет влияние проводов испытательного оборудования и сопротивления зонда. Ток известной величины от источника тока вынужден протекать через тестовое сопротивление. Вольтметр используется для измерения (определения) падения напряжения на резисторе ВНУТРИ соединений с принудительным током. Четыре провода, подключенные к тестируемому сопротивлению, отмечены как F+ и F- для силовых соединений и S+ и S- для сенсорных соединений.
Затем можно использовать закон Ома для расчета только сопротивления между S+ и S-. Падение напряжения в токовой петле из-за любого сопротивления проводов F+ и F-, вольтметр не видит. Любое сопротивление в измерительных проводах S+ и S-sense не имеет значения, учитывая предполагаемый очень высокий входной импеданс вольтметра.
Рис. 1 «4-проводная» методика измерения по шкале Кельвина
Поскольку падение напряжения на неустановленном сопротивлении измеряется на наконечниках пробника, сопротивление измерительных проводов, по которым течет постоянный ток, не учитывается. Испытываемое сопротивление можно найти, разделив падение напряжения между измерительными щупами на испытательный ток.
Испытательный ток для типичного цифрового мультиметра в диапазоне 200 Ом обычно составляет от 1 мА до 2 мА. Для более низких диапазонов сопротивления, таких как 20 Ом или даже 2 Ом, испытательный ток необходимо увеличить до 20 мА и 200 мА. В специальных миллиомметрах обычно используются испытательные токи в диапазоне от 100 мА до 200 мА, а иногда они могут достигать 1 А.
Комбинируя несколько компонентов из комплекта аналоговых деталей ADAPL2000 и ADALM1000, вы можете создать свой собственный миллиомметр, который может выполнять 4-проводные измерения очень малых сопротивлений.
Программируемый(е) источник(и) тока в ADALM1000 может обеспечивать любое значение от -200 мА до +200 мА. Это делает его идеальным для использования в качестве источника возбуждения для миллиомметра. Входной диапазон от 0 до 5 В ADALM1000 также хорошо подходит в качестве измерительного вольтметра. 16-разрядный АЦП имеет достаточный динамический диапазон для измерения очень малых напряжений, но он не является дифференциальным входом, что делает его непригодным для 4-проводных измерений. Чтобы исправить этот недостаток, нам нужно использовать дифференциально-несимметричную схему преобразователя.
Одной из частей, включенных в комплект, является микросхема монитора токового шунта AD8210. Эта схема чаще всего используется для измерения неизвестного тока, протекающего через шунтирующий резистор с известным низким значением.
Небольшое дифференциальное падение напряжения на шунте усиливается фиксированным коэффициентом усиления 20 и соотносится с опорным уровнем постоянного тока на выходе, часто заземленным. Блок-схема на рисунке 1 из таблицы данных AD8210 показана здесь, на рисунке 2.
Рисунок 2 Блок-схема AD8210
Выходное напряжение AD8210 определяется по формуле:
V OUT = I Shunt × R Shunt × 20
Перебросы для измеренного тока:
I Shunt = V OUT /(R SHUNT = V OUT /(R SHUNT 9016). также переверните это уравнение, чтобы измерить сопротивление:
R DUT = V OUT /(I TEST ×20)
Практический диапазон испытательных токов от источника в M1K составляет от 5 мА до 150 мА ( или чуть выше). Диапазон измерения входного напряжения одного из входов ALM1000 составляет от 0 до 5 В. AD8210 имеет коэффициент усиления по напряжению, равный 20.
Предположим, что AD8210 питается от фиксированного источника питания +5 В, а входной диапазон 5 В ADALM1000 соответствует максимальное дифференциальное напряжение на входах AD8210 5/20 или 250 мВ. Для испытательного тока 150 мА максимальное сопротивление составляет 250 мВ/150 мА или 1,667 Ом. Если предположить, что разрешение 1 мВ для входного диапазона ALM1000 0-5 В или разрешение 0,05 мВ на испытательном сопротивлении дает приблизительное разрешение сопротивления 0,3 мОм при 150 мА. Максимальное сопротивление, которое можно измерить на практике, составляет около 50 Ом при испытательном токе 5 мА.
Чтобы использовать AD8210 с ADALM1000, выполните следующие соединения, как показано на рис. 3. Резистор R 1 вставлен последовательно с источником тока канала А, поскольку драйвер не может стабильно управлять нагрузками, намного меньшими, чем 10 Ом. Фактическое значение R 1 не имеет значения и не фигурирует в измерениях.
Рис. 3 Соединения ADALM1000
Возможно, AD8210 будет иметь небольшое смещение выходного сигнала.
Если канал A настроен на режим Hi-Z, т. е. без источника тока, среднее напряжение, наблюдаемое на канале B (также в режиме Hi-Z), будет смещением. Это можно обнулить в программном обеспечении ALICE, используя запись смещения канала B. Теперь, когда смещение установлено на ноль, мы можем проводить измерения.
Для проведения измерения источник канала А установлен в режим SIMV и постоянный ток. Значение желаемого испытательного тока, например +150 мА, вводится в канал A Max value.
Измеренное сопротивление можно рассчитать, используя следующую формулу, введенную как пользовательская формула измерения канала A:
DCV2/(20*DCI1/1000)
Значение, возвращаемое в переменной DCV2, представляет собой среднее напряжение канала B и значение возвращаемый в DCI1, является средним током канала A. Коэффициент 20 представляет собой фиксированное усиление AD8210, а коэффициент 1000 преобразует мА в ампер.
Выполнение четырехпроводных соединений
На фотографии мы видим, как ADALM100 подключен к небольшой макетной плате без пайки, содержащей AD8210.
Для подключения к испытательному резистору, в данном случае мощному резистору 1 Ом, используются четыре зажима мини-захвата. Красный и черный захваты — это провода F+ и F- соответственно, а синий и зеленый захваты — это провода S+ и S- соответственно. Обратите внимание, что сенсорные соединения находятся рядом с корпусом резистора, а силовые соединения — на концах проводов.
Пример подключения
На рис. 4 показан крупный план экрана измерений настольного осциллографа ALICE. Расчетное сопротивление (Ом) составляет 0,9989 Ом для этого конкретного резистора 1 Ом 5%. На дисплее тестового тока канала A отображается ток 150 мА, а также отображается напряжение канала B (выход AD8210).
Рис. 4. Крупный план экрана с измеренным значением
Также на фотографии показаны некоторые другие резисторы с низким значением 1% и резисторы для точной калибровки, которые есть в моей лаборатории. Вы могли заметить, что два калибровочных резистора имеют четыре вывода, так что соединение по шкале Кельвина выполнено внутри корпуса для максимально возможной точности.
Два прецизионных резистора имеют сопротивление 50 мОм. На рис. 5 показан крупный план измерений настольного осциллографа ALICE для одного из резисторов 50 мОм. Измеренное значение 490,5 мОм.
Рис. 5. Крупный план экрана измерения сопротивления 50 мОм
Использование таких приспособлений, как мини-захваты, допустимо для выводов проводов на некоторых компонентах, но другой вариант выполнения соединений Кельвина — использование специальных измерительных щупов и зажимов. Эти тестовые провода специального назначения могут быть довольно дорогими, часто сто долларов и более. Некоторые из них выглядят как обычные тестовые щупы, но с двумя заостренными наконечниками, а не с одним щупом.
Датчики Кельвина
Для любителей Adafruit предлагает эти пружинные зажимы Кельвина по 2,50 доллара США каждый без прикрепленных проводов. Каждая сторона пластикового зажима электрически изолирована. Эти клипы также можно заказать через Digikey.
Двухпроводной тестовый зажим Кельвина
У меня есть несколько пар этих пинцетов для тестовых проводов SMD, которые также можно использовать в некоторых случаях для создания силового/чувствительного соединения Кельвина прямо на выводе компонента.
Пинцет для измерительных проводов SMD
Будущая работа
Использование полнофункционального дисплея настольного осциллографа ALICE является излишним для миллиомметра. Был написан первый проход автономного инструмента, очень похожего на другие инструменты DC, предлагаемые в программном пакете ALICE. Он должен быть включен в следующий выпуск инструментов ALICE. Этот автономный инструмент включает функции ручного и автоматического обнуления напряжения смещения канала B и тока смещения канала A.
Кроме того, поскольку источник тока в ALM1000 является биполярным, в будущей версии должна быть возможность чередовать положительный и отрицательный тестовый ток и таким образом обнулять любое смещение.
Использование макетной платы без пайки для подключения к AD8210 может быть немного ненадежным из-за сдвига смещения при шевелении проводов. Чтобы попытаться свести к минимуму изменчивость, я разработал небольшую плату размером 1 дюйм на 1 дюйм (но еще не изготовил ее), чтобы соединить AD8210 с ADALM1000 и обеспечить место для подключения 4 усилителей и датчиков.

..